文库 企管/人资/营销 市场营销 营销策略

硬件及耗材销售人员提成方案.docx

DOCX   6页   下载0   2024-01-04   浏览111   收藏0   点赞0   评分-   2196字   30积分
硬件及耗材销售人员提成方案.docx 第1页
硬件及耗材销售人员提成方案.docx 第2页
硬件及耗材销售人员提成方案.docx 第3页
硬件及耗材销售人员提成方案.docx 第4页
硬件及耗材销售人员提成方案.docx 第5页
硬件及耗材销售人员提成方案.docx 第6页
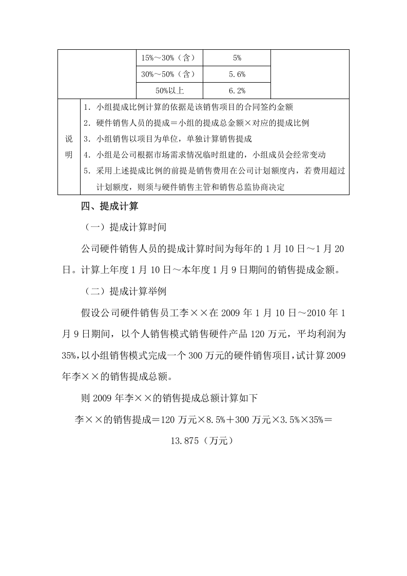
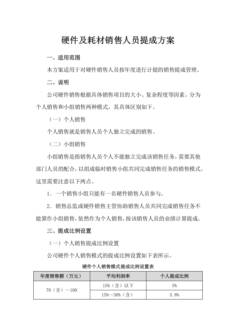
硬件及耗材销售人员提成方案 一、适用范围 本方案适用于对硬件销售人员按年度进行计提的销售提成管理。 二、说明 公司硬件销售根据具体销售项目的大小、复杂程度等因素,分为个人销售和小组销售两种模式,其具体区别如下。 (一)个人销售 个人销售就是销售人员个人独立完成的销售。 (二)小组销售 小组销售是指销售人员个人不能独立完成该销售任务,需要其他部门人员的配合,以组成临 时销售小组共同完成销售任务的销售模式。这里需要注意以下两点。 1.一个销售小组只能有一名硬件销售人员参与。 2.销售总监或硬件销售主管协助销售人员共同完成销售任务不能算作小组销售,依然作为个人销售,按该销售人员的业绩计算提成。 三、提成比例设置 (一)个人销售提成比例设置 公司硬件个人销售模式的提成比例设置如下表所示。 硬件个人销售模式提成比例设置表 年度销售额(万元) 平均利润率 个人提成比例 70(含)~100 15%(含)以下 5% 15%~30%(含) 5.8% 30%~50%(含) 7.5% 50%以上 8% 100(含)~200 15%(含)以下 6% 15%~30%(含) 7.2% 30%~50%(含) 8.5% 50%以上 10% 200(含)以上 15%(含)以下 7% 15%~30%(含) 8.4% 30%~50%(含) 9.6% 50%以上 11% 说明 1.这里的年度销售额不包括小组销售完成的销售额 2.个人提成比例计算的依据是合同签约金额 3.采用上述提成比例的前提是销售费用在公司计划额度内,若销售费用超过计划额度,则须与硬件销售主管协商决定 (二)小组销售提成比例设置 公司硬件小组销售模式的提成比例设置如下表所示。 硬件小组销售模式提成比例设置表 项目销售额(万元) 利润率 小组提成比例 硬件销售人员的提成比例 200(含)以下 15%(含)以下 3% 40% 15%~30%(含) 4% 30%~50%(含) 5% 50%以上 5.5% 200~500(含) 15%(含)以下 3.5% 35% 15%~30%(含) 4.5% 30%~50%(含) 5.5% 50%以上 6% 500以上 15%(含)以下 4.5% 30% 15%~30%(含) 5% 30%~50%(含) 5.6% 50%以上 6.2% 说明 1.小组提成比例计算的依据是该销售项目的合同签约金额 2.硬件销售人员的提成=小组的提成总金额×对应的提成比例 3.小组销售以项目为单位,单独计算销售提成 4.小组是公司根据市场需求情况临时组建的,小组成员会经常变动 5.采用上述提成比例的前提是销售费用在公司计划额度内,若费用超过计划额度,则须与硬件销售主管和销售总监协商决定 四、提成计算 (一)提成计算时间 公司硬件销售人员的提成计算时间
硬件及耗材销售人员提成方案.docx
下载提示

欢迎注册登陆领取积分/会员免费下载--获取途径:

1.上传文档获得2积分      2.签到获取。  3.个人中心获取邀请链接邀请好友获取积分   4.参加首页活动免费获取7天/90天会员

AI助手联系客服