文库 企管/人资/营销 市场营销 营销策略

制造型企业销售利润提成方案.docx

DOCX   3页   下载0   2024-01-04   浏览106   收藏0   点赞0   评分-   1783字   30积分
制造型企业销售利润提成方案.docx 第1页
制造型企业销售利润提成方案.docx 第2页
制造型企业销售利润提成方案.docx 第3页
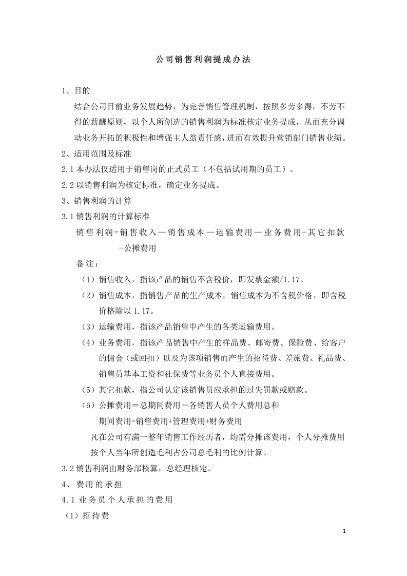
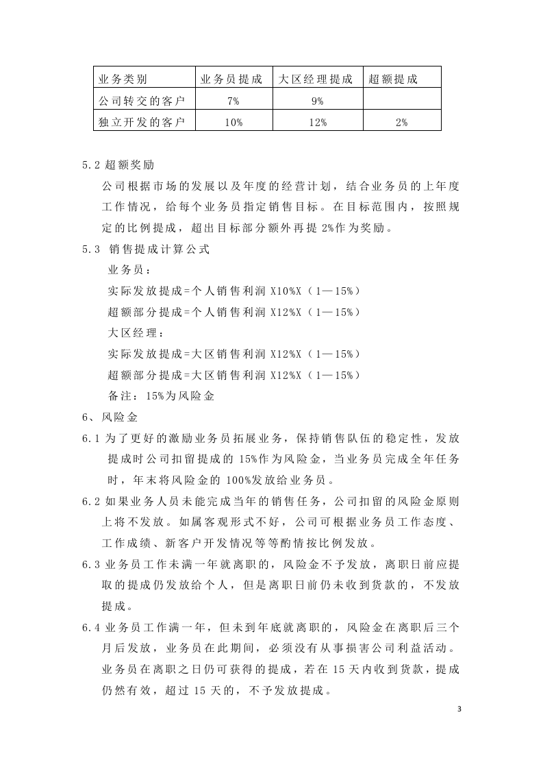
公司销售 利润 提成办法 目的 结合公司目前业务发展趋势,为完善销售管理机制, 按照多劳多得,不劳不得的薪酬 原则,以个人所创造的销售 利润为标准核定业务提成,从而 充分调动业务开拓的积极性 和增强主人翁责任感 ,进而有效提升营销部门销售业绩 。 2 、适用范围及标准 2.1 本办法仅适用于销售岗的正式员工(不包括试用期的员工)。 2.2 以销售 利润为核定标准,确定业务提成。 3 、销售利润的计算 3.1 销售 利润的计算标准 销售利润= 销售收入—销售成本—运输费用—业务 费用-其它扣款- 公摊费用 备注: (1)销售收入,指该产品的销售不含税价,即发票金额/1.17。 (2)销售成本,指 销售产品的生产成本 ,销售成本为不含税价格,即含税价格除以1.17。 (3)运输费用,指该产品销售中产生的各类运输费用。 (4)业 务费用,指该产品销售中产生的样品费、邮寄费、保险费、给客户的佣金 (或回扣)以及为该项销售而产生的招待费、差旅费、礼品费 、销售员基本工资和社保费 等 业务员 个人 直接费用。 (5)其它扣款,指公司认定该销售员应承担的过失罚款或赔款。 (6)公摊费用= 总 期间 费用-各销售人员个人费用总和 期间费用 =销售费用+管理费用+财务费用 凡在公司有满一整年销售工作经历者,均需分摊该费用, 个人分摊费用按个人当年所创造毛利占公司总毛利的比例计算。 3.2 销售 利润由财务部 核算,总经理核定。 4 、 费用的承担 4.1 业务员个人承担的费用 (1) 招待费 招待费指的是招待客户产生的费用,该项开支由公司进行总量控制,业务员需要招待客户的,需事先申请,未经批准的费用不予报销。经过审批的招待费,公司予以报销,记入业务员个人 账 号。 (2) 差旅费 差旅费指的是业务员为了业务需要,前往外地开展业务而产生的费用,该项开支也由公司进行总量控制,需事先申请,未经批准的费用不予报销。经过审批的差旅费,公司予以报销,记入业务员个人 账 号。 (3)办事处费用 指为方便业务员在外地开展工作,经公司批准设立 的 销售办事处所发生的房屋租赁费、水电费和办公费等。该项费用由业务员个人承担或大区承担。 4.2 公司承担的费用 (1) 业务员回公司开会或 公司指定的 培训发生的差旅费,该费用由公 司 承担。 (2) 客户来公司参观所发生的接待费和礼品费,该费用由公司承担。 (3) 参展费用,参展过程中所发生的差旅费、招待费、广告费等由公司承担。 (4)公司派人前往客户处确认和处理公司产品异常所发生
制造型企业销售利润提成方案.docx
下载提示

欢迎注册登陆领取积分/会员免费下载--获取途径:

1.上传文档获得2积分      2.签到获取。  3.个人中心获取邀请链接邀请好友获取积分   4.参加首页活动免费获取7天/90天会员

AI助手联系客服