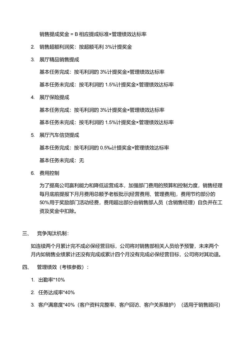
文库 企管/人资/营销 市场营销 营销策略

展厅销售部绩效考核方案.docx

DOCX   5页   下载0   2024-01-04   浏览409   收藏0   点赞0   评分-   2143字   30积分
展厅销售部绩效考核方案.docx 第1页
展厅销售部绩效考核方案.docx 第2页
展厅销售部绩效考核方案.docx 第3页
展厅销售部绩效考核方案.docx 第4页
展厅销售部绩效考核方案.docx 第5页
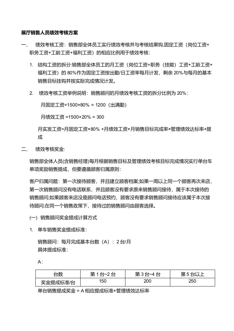
展厅 销售 人员 绩效考核方案 绩效考核工资:销售部全体员工实行绩效考核并与考核结果钩 , 固定工资(岗位工资 + 职务工资 + 工龄工资 + 福利工资)的相应比例用于绩效考核: 结构工资的拆分 : 销售部全体员工的月工资(岗位工资 + 职务(技能)工资 + 工龄工资 + 福利工资)的 80% 作为固定工资按出勤 / 日工资率每月计发,剩余 20% 与每月的基本销售目标挂钩并按实际完成情况计发。 绩效考核工资举例说明:销售顾问的月绩效考核工资的拆分比例为 20% : 月固定工资 =1500×80% = 1200 (出满勤) 月绩效工资 =1500×20% = 300 月实发工资 = 月固定工资 ×80% + 月绩效工资 × 月销售目标完成率 × 管理绩效达标率 + 提成 绩效考核奖金 : 销售部全体人员 ( 含 销售 经理 ) 每月根据销售目标及管理绩效考核目标完成情况实行单台车单项奖励销售提成,但要遵循顾客归属原则: 客户归属问题:第一次接待顾客,并且建立顾客档案 ; 如果一周以上同一个顾客再次来店,第一次销售顾问没有电话联系,并且顾客没有要求原来销售顾问接待,属于本次接待的销售顾问 ; 如果顾客来店没是顾问电话预约,顾客没有要求销售顾问接待应该属于本次接待顾问 ; 在同一个销售政策下,接待过的销售顾问由顾客选择。 销售顾问奖金提成计算方式 单车销售奖金提成标准: 销售顾问:每月完成基本台数 ( A ): 2 台 / 月 具体提成标准: A : 台数 第 1 台 ~2 台 第 3 台 ~4 台 第 5 台以上 奖金提成标准 / 台 150 200 250 单台销售提成奖金 = A 相应提成标准 × 管理绩效达标率 P.S. :老板所接销售单,若由销售顾问接待,则当笔业务提成计入销售顾问薪资,但所售车辆不列入销售经理完成台数中 单车销售利润提成 单车利润奖金 = (实际销售价格 - 公司规定价格) × ? % 单车精品销售提成 月精品基本任务: 500 元 / 台 / 人 , 任务完成率 低于基本目标,精品奖金不给予提成,公司赠送精品不予提成。 精品完成率 100-130% 130-160% 160-200% 200% 以上 按毛利提成 10% 11% 13% 16% 单车精品销售提成 = 单车 精品 相应提成标准 × 管理绩效达标率 GPS 提成 :按毛利润的 10% 计算 单车保险提成 投保率的基本目标: 65% ,个人当月低于基本目标,保险奖金不给予提成。公司送保险不计算奖金,算投保率,保险基本奖 50 元(低于 65% 投保率)。 投保率 65 ~ 80% 80 ~ 90% 90 ~ 100% 1 00% 以上 按毛利提成 5% 8% 10% 15% 单车保险提成 = 单车保险相应提成标准 × 管理
展厅销售部绩效考核方案.docx
下载提示

欢迎注册登陆领取积分/会员免费下载--获取途径:

1.上传文档获得2积分      2.签到获取。  3.个人中心获取邀请链接邀请好友获取积分   4.参加首页活动免费获取7天/90天会员

AI助手联系客服