登录
内容
内容
文库
首页
分类
文库专题
文档悬赏
文库移动端
网盘资源
标签库
智安生态
资讯
AI助手
智安导航
智安培训
考培中心
VIP
签到
文库
工程管理
安全/文明施工
安全检查
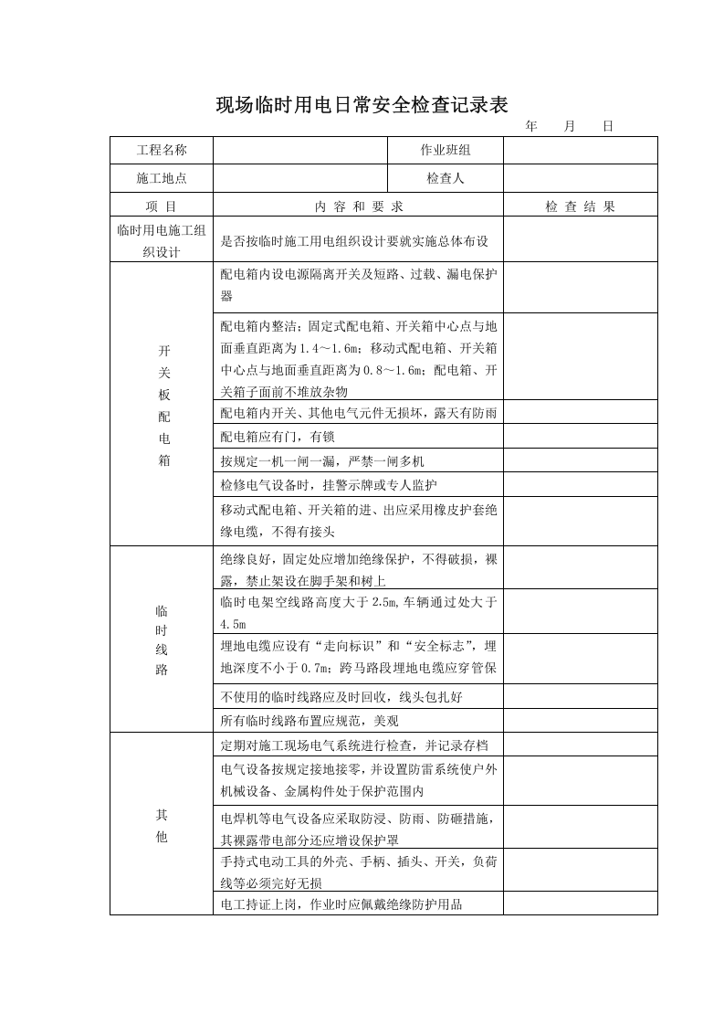
现场临时用电日常安全检查表.doc
DOC
2页
下载0
2023-12-24
浏览98
收藏0
点赞0
评分-
30积分
收藏
已收藏
文档描述
现场临时用电日常安全检查表.doc
下载提示
欢迎注册登陆领取积分/会员免费下载--获取途径:
1.上传文档获得2积分 2.签到获取。 3.个人中心获取邀请链接邀请好友获取积分 4.参加首页活动免费获取7天/90天会员
AI助手
|
联系客服
安达天下
这个人很懒,什么都没留下
未认证用户
查看用户
该文档于
上传
推荐文档
最新文档
现场临时用电日常安全检查表.doc
施工用电安全专项检查表.docx
施工现场安全生产检查表(临时用电).doc
施工现场临时用电检查表.xls
施工现场临时用电定期检查表.docx
施工现场临时用电定期检查表.doc
施工现场临时用电安全隐患排查记录表.doc
施工现场临时用电安全检查评分记录表.doc
施工现场临时用电安全检查记录表.doc
施工现场临时用电安全检查记录表 (1).doc
您正在使用低版本浏览器,为了获得更良好的体验,建议您升级浏览器,为您推荐:
谷歌浏览器
火狐浏览器
360浏览器
×
文库主页
上传文档
智安导航
安全资讯
智安ai
智安培训