文库 工程管理 安全/文明施工 安全检查

施工现场临时用电定期检查表.docx

DOCX   2页   下载0   2023-12-24   浏览761   收藏0   点赞0   评分-   1140字   30积分
施工现场临时用电定期检查表.docx 第1页
施工现场临时用电定期检查表.docx 第2页
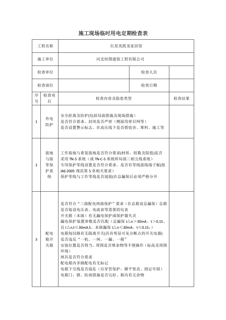
施工现场临时用电定期检查表 工程名称 红星美凯龙家居馆 施工单位 河北恒图建筑工程有限公司 检查单位 检查人员 检查部位 检查日期 序号 检查项目 检查内容及隐患类型 检查结果 1 外电 防护 安全距离及防护(包括局面措施及现场措施) 是否符合要求、封闭是否严密(侧面用密目网等) 是否设置警示标志、在高压线下是否搭宿舍、堆料、施工等 2 接地 与接 零保 护系 统 工作接地与重复接地是否符合要求(材质、组数及阻值)是否 采用TN-S系统(或TN-C-S系统即局部三相五线系统) 专用保护零线设置是否符合要求、是否有零线接线端子板(按 J46-2005规范第5章相关要求) 保护零线与工作零线是否混接(在总漏保后必须严格分开 3 配电 箱开 关箱 是否符合“三级配电两级保护”要求(在总箱设总漏保)总箱是否装设电压表、电流表等需要的仪表 开关箱(末级)有无漏电保护或保护器失灵 漏电保护装置参数是否匹配(总漏保I△n>30mA、t>0.1S、且I△n.t≤30mA.S、末级漏保I△n≤30mA、t≤0.1S;) 电箱每回路有无隔离开关(具有明显可见分断点的开关电器) 是否违反“一机、一闸、一漏、一箱” 安装位置是否得当、周围是否堆杂物等不便操作(标高及周围环境) 闸具是否符合要求 配电箱内多路配电有无标记 电箱下引线是否混乱(应穿管保护、横平竖直、固定牢固) 电箱门、锁、防雨措施是否完好、箱内有无杂物 序号 检查项目 检查内容及隐患类型 检查结果 4 现场 照明 照明专用回路有无漏电保护 灯具金属外壳是否作接零保护 室内线路及灯具安装高度低于2.5m是否使用安全电压供电 室内线路及灯具是否用绝缘子固定或穿墙有无保护管 室外照明线路是否用护套线或电缆线 潮湿作业是否使用24V及以下安全电压 使用36V安全电压照明线路混乱和接头是否用绝缘包扎 手持照明灯是否使用36V及以下电源供电 5 配电 线路 电线老化、破皮是否包扎 线路过道有无保护(穿钢管、买入地下0.7M以下) 电杆、横担是否符合要求(按JGJ46-2005第7.1节要求) 架空线路是否符合要求(按JGJ46-2005第7.1节要求) 是否使用五芯线(电缆)(配电干线及需要五芯线的回路) 是否使用四芯电缆外加一根替代五芯电缆 电缆架设或埋设是否符合要求按(按JGJ46-2005第7.2节要求) 6 电器 装置 闸具、熔断器、漏电保护器参数与设备容量是否匹配、安装是否符合要求 7 变配 电装置 是否符合安全规定(按JGJ46-2005第6章要求) 8 用电 档案 有无专项用电组织设计(按JGJ46-2005第3.1节要求) 用电总之设计内容是否齐全、有无
施工现场临时用电定期检查表.docx
下载提示

欢迎注册登陆领取积分/会员免费下载--获取途径:

1.上传文档获得2积分      2.签到获取。  3.个人中心获取邀请链接邀请好友获取积分   4.参加首页活动免费获取7天/90天会员

AI助手联系客服