文库 法规规章标准库 环境保护 技术指南

水泥工业污染防治可行技术指南(试行).pdf

付费文档 积分文档 PDF   19页   下载0   2023-08-13   浏览557   收藏0   点赞0   评分-   25843字   10积分
温馨提示:当前文档最多只能预览 5 页,若文档总页数超出了 6 页,请下载原文档以浏览全部内容。
水泥工业污染防治可行技术指南(试行).pdf 第1页
水泥工业污染防治可行技术指南(试行).pdf 第2页
水泥工业污染防治可行技术指南(试行).pdf 第3页
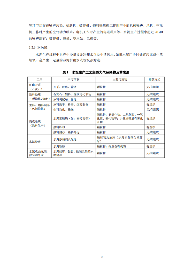
水泥工业污染防治可行技术指南(试行).pdf 第4页
水泥工业污染防治可行技术指南(试行).pdf 第5页
剩余14页未读, 下载浏览全部
L?  )? W ? x T  [ ? ""???"5?L"? ?> T? + ? A?> ? *XLGHOLQH *XLGHOLQH *XLGHOLQH *XLGHOLQH RQ RQ RQ RQ $YDLODEOH $YDLODEOH $YDLODEOH $YDLODEOH 7HFKQRORJLHV 7HFKQRORJLHV 7HFKQRORJLHV 7HFKQRORJLHV RI RI RI RI 3ROOXWLRQ 3ROOXWLRQ 3ROOXWLRQ 3ROOXWLRQ 3UHYHQWLRQ 3UHYHQWLRQ 3UHYHQWLRQ 3UHYHQWLRQ DQG DQG DQG DQG &RQWURO &RQWURO &RQWURO &RQWURO IRU IRU IRU IRU &HPHQW &HPHQW &HPHQW &HPHQW ,QGXVWU\ ,QGXVWU\ ,QGXVWU\ ,QGXVWU\ ????RQ RQ RQ RQ 7ULDO 7ULDO 7ULDO 7ULDO ???? )? W ? x F? ?? !?? !?? !?? !?? CO;> ? "?!?E` ?)?W?x"? ??L"?)?W"5??` X)??T?0'2?? n? +? ? +?'!T ?)`h*?(??qB ? ?0""???"5?L"??0,X ?5?TC m? ? ++)?W?xF?/?T?? ???J4?4?Av? ? +CK9 )! ? ?)?W/?::? ? ?6y""?-?0JA?AuL6 ??S]?1%/?T?: ?]? #K=?L? ??L$B??@ ? ? ?6( ?""?L? ??L$@ ? ? ?""? #? ??S]?S-?)??/?T? L$@ ?? +?""??L$@ ??"? +$)???L$@ ??"38?/?> )??/?T?L$@ ?? ? ++)?W?xF???G??  ?  E?*?8? ? ? +E?*?b""???*?{<E?/????-?E?G?`..b?""?E?? ?2].?0?? ? ? +??_F"?""?*?{?8N?J?""?*?{?8N ? ?'; G?*? ?  A?`n  ""? ?t"?? ??#' ?6? ?0N!?.@? ?36? ?".@? ?J6?^-? ?-?1?1%$m (6 ?6?4? ??CK,X2](?".@??6??$m?  'sm ?+ ?!??Jm ?`!??. ?!??J? ?!??J?,X sm?E?'!?_.??4?2]&??F??'h=a (???k?.GLJm?U-?(=??,X".@?6??(=B??  ?_F"?""?*?{?8N ???#BNX&?`NX???T>?? ???E?,X)???&???2].????|E? ? ?4??# ??C?1T>???. ?G?*??T`?$m ?8V4zC$d`6?$d
水泥工业污染防治可行技术指南(试行).pdf
下载提示

欢迎注册登陆领取积分/会员免费下载--获取途径:

1.上传文档获得2积分      2.签到获取。  3.个人中心获取邀请链接邀请好友获取积分   4.参加首页活动免费获取7天/90天会员

AI助手联系客服