文库 工程管理 安全/文明施工 安全检查

施工升降机安全检查记录表.docx

DOCX   4页   下载0   2023-12-24   浏览9   收藏0   点赞0   评分-   2743字   30积分
施工升降机安全检查记录表.docx 第1页
施工升降机安全检查记录表.docx 第2页
施工升降机安全检查记录表.docx 第3页
施工升降机安全检查记录表.docx 第4页
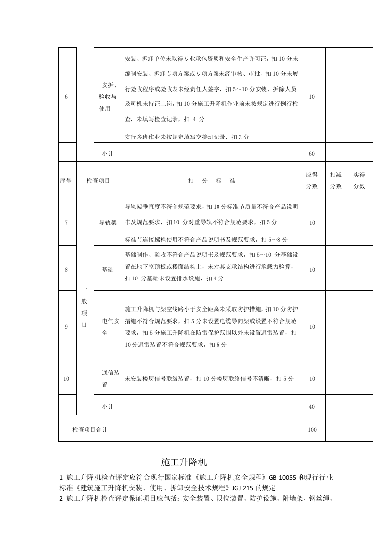
施工升降机检查评分表 序号 检查项目 扣 分 标 准 应得分数 扣减分数 实得分数 1 保证项目 安全装置 未安装起重量限制器或起重量限制器不灵敏,扣10分未安装渐进式防坠安全器或防坠安全器不灵敏,扣10分防坠安全器超过有效标定期限,扣10分对重钢丝绳未安装防松绳装置或防松绳装置不灵敏,扣5分未安装急停开关或急停开关不符合规范要求,扣5分未安装吊笼和对重缓冲器或缓冲器不符合规范要求,扣5分 SC型施工升降机未安装安全钩,扣 10 分 10 2 限位装置 未安装极限开关或极限开关不灵敏,扣10分未安装上限位开关或上限位开关不灵敏,扣10分未安装下限位开关或下限位开关不灵敏,扣5分极限开关与上限位开关安全越程不符合规范要求,扣5分极限开关与上、下限位开关共用一个触发元件,扣5分未安装吊笼门机电连锁装置或不灵敏,扣10分未安装吊笼顶窗电气安全开关或不灵敏,扣5分 10 3 防护设施 未设置地面防护围栏或设置不符合规范要求,扣5~10分未安装地面防护围栏门联锁保护装置或联锁保护装置不灵敏,扣5~ 8分 未设置出入口防护棚或设置不符合规范要求,扣5~10分停层平台搭设不符合规范要求,扣5~8分未安装层门或层门不起作用,扣5~10分层门不符合规范要求、未达到定型化,每处扣2分 10 4 附墙架 附墙架采用非配套标准产品未进行设计计算,扣10分附墙架与建筑结构连接方式、角度不符合产品说明书要求,扣5~10 分 附墙架间距、最高附着点以上导轨架的自由高度超过产品说明书要求,扣10分 10 5 钢丝绳、滑轮与对重 对重钢丝绳绳数少于2根或未相对独立,扣5分钢丝绳磨损、变形、锈蚀达到报废标准,扣10分钢丝绳的规格、固定不符合产品说明书及规范要求,扣10分滑轮未安装钢丝绳防脱装置或不符合规范要求,扣4分对重重量、固定不符合产品说明书及规范要求,扣10分对重未安装防脱轨保护装置,扣5分 10 6 安拆、验收与使用 安装、拆卸单位未取得专业承包资质和安全生产许可证,扣10分未编制安装、拆卸专项方案或专项方案未经审核、审批,扣10分未履行验收程序或验收表未经责任人签字,扣5~10分安装、拆除人员及司机未持证上岗,扣10分施工升降机作业前未按规定进行例行检查,未填写检查记录,扣 4 分 实行多班作业未按规定填写交接班记录,扣3分 10 小计 60 序号 检查项目 扣 分 标 准 应得分数 扣减分数 实得分数 7 一般项目 导轨架 导轨架垂直度不符合规范要求,扣10分标准节质量不符合产品说明书及规范要求,扣10 分对重导轨不符合规范要求,扣5分
施工升降机安全检查记录表.docx
下载提示

欢迎注册登陆领取积分/会员免费下载--获取途径:

1.上传文档获得2积分      2.签到获取。  3.个人中心获取邀请链接邀请好友获取积分   4.参加首页活动免费获取7天/90天会员

AI助手联系客服