文库 安全培训课件库 法律法规培训

违法处罚条款培训.pptx

付费文档 积分文档 PPTX   85页   下载1   2024-05-01   浏览19737   收藏45   点赞4   评分-   13518字   30积分
温馨提示:当前文档最多只能预览 6 页,若文档总页数超出了 6 页,请下载原文档以浏览全部内容。
违法处罚条款培训.pptx 第1页
违法处罚条款培训.pptx 第2页
违法处罚条款培训.pptx 第3页
违法处罚条款培训.pptx 第4页
违法处罚条款培训.pptx 第5页
违法处罚条款培训.pptx 第6页
剩余79页未读, 下载浏览全部
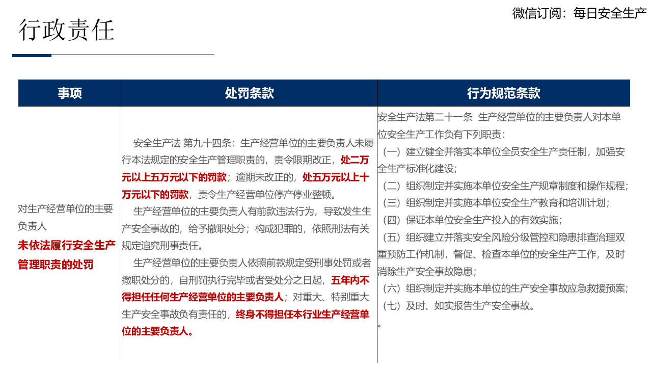
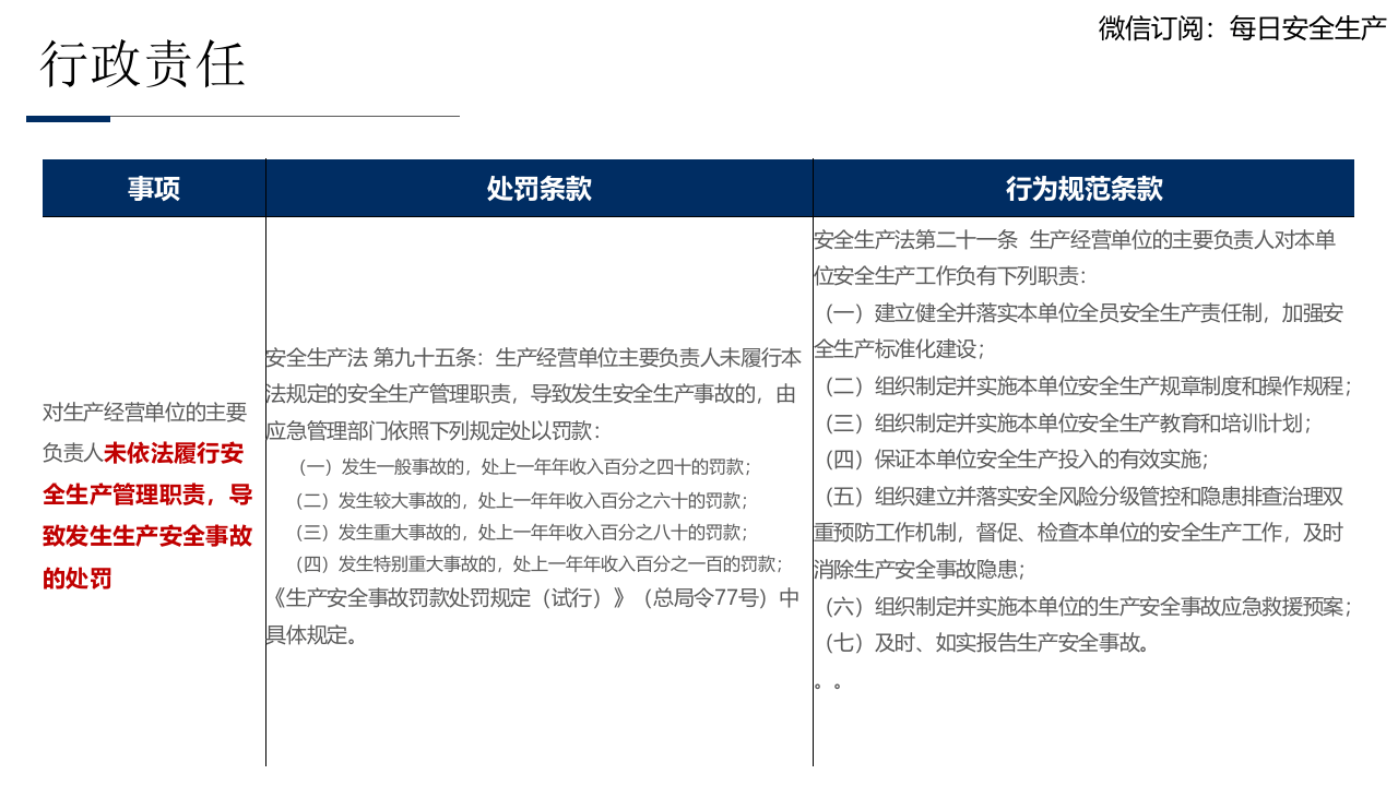
2021年9月1日生效中华人民共和国安全生产法01依据2021新《安全生产法》更新 壹认清职责 安全生产法里的职责安全生产法第二十一条576组织建立并落实安全风险分级管控和隐患排查治理双重预防工作机制,督促、检查本单位的安全生产工作,及时消除生产安全事故隐患建立健全并落实本单位全员安全生产责任制,加强安全生产标准化建设组织制定并实施本单位安全生产规章制度和操作规程3保证本单位安全生产投入的有效实施组织制定并实施本单位安全生产教育和培训计划组织制定并实施本单位的 生产安全事故应急救援预案及时、如实报告生产安全事故12主要负责人职责34 安全生产法里的职责安全生产法第二十五条组织或者参与拟订本单位安全生产规章制度、操作规程和生产安全事故应急救援预案组织开展危险源辨识和评估,督促落实本单位重大危险源的安全管理措施组织或者参与本单位应急救援演练检查安全生产状况,及时排查事故隐患,提出改进建议制止和纠正违章指挥、强令冒险作业、违反操作规程的行为;安全生产 管理机构安全生 产管理人员职责督促落实本单位安全生产整改措施组织或者参与本单位安全生产教育和培训,如实记录安全生产教育和培训情况 行政责任事项处罚条款行为规范条款对生产经营单位的主要负责人未依法履行安全生产管理职责的处罚 安全生产法 第九十四条:生产经营单位的主要负责人未履行本法规定的安全生产管理职责的,责令限期改正,处二万元以上五万元以下的罚款;逾期未改正的,处五万元以上十万元以下的罚款,责令生产经营单位停产停业整顿。 生产经营单位的主要负责人有前款违法行为,导致发生生产安全事故的,给予撤职处分;构成犯罪的,依照刑法有关规定追究刑事责任。 生产经营单位的主要负责人依照前款规定受刑事处罚或者撤职处分的,自刑罚执行完毕或者受处分之日起,五年内不得担任任何生产
违法处罚条款培训.pptx
下载提示

欢迎注册登陆领取积分/会员免费下载--获取途径:

1.上传文档获得2积分      2.签到获取。  3.个人中心获取邀请链接邀请好友获取积分   4.参加首页活动免费获取7天/90天会员

AI助手联系客服