文库 安全生产/应急管理 应急管理 现场处置/方案/脚本

【处置卡模板】安全生产应急处置卡模板(加油站岗位).docx

付费文档 积分文档 处置卡 安全 安全生产 DOCX   12页   下载0   2023-02-15   浏览37   收藏0   点赞0   评分-   5903字   180积分
温馨提示:当前文档最多只能预览 5 页,若文档总页数超出了 6 页,请下载原文档以浏览全部内容。
【处置卡模板】安全生产应急处置卡模板(加油站岗位).docx 第1页
【处置卡模板】安全生产应急处置卡模板(加油站岗位).docx 第2页
【处置卡模板】安全生产应急处置卡模板(加油站岗位).docx 第3页
【处置卡模板】安全生产应急处置卡模板(加油站岗位).docx 第4页
【处置卡模板】安全生产应急处置卡模板(加油站岗位).docx 第5页
剩余7页未读, 下载浏览全部
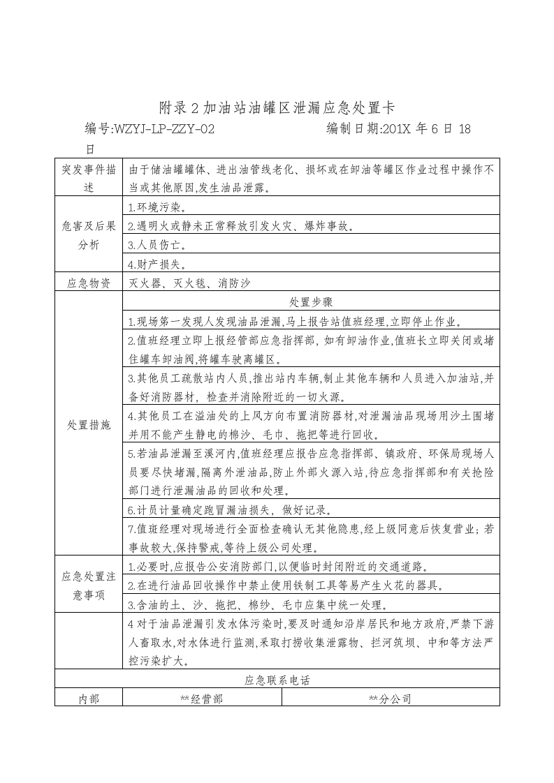
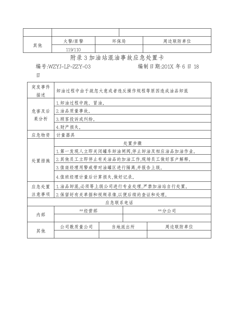
生产安全事故综合应急预案 (附录) 加 油站生产安全突发事件应急处置卡 **** 公司 编制 附录1加油站电气火灾应急处置卡 编号 :WZYJ-LP-ZZ Y -01 编制日期: 201X 年6日18日 突发事件描述 加油站配电柜、电器、电力线等电气元件发生火灾 危害及后果分析 1.产生明火,可能造成次生 事故。 2.设备设施损坏 。 3.可能造成人身伤害。 应急物资 二氧化碳灭火器、绝缘手套 处置措施 处置步骤 1.现场第一发 现 人发 现 火情立即呼 喊 示警 。 2 . 听到报警后,所有员工立即停止作业 。 3.值班长切断总电源后使用二氧化碳、干粉灭火器进行扑救 。 其他员工负责进行灭火器材的输送 。 4.当无法拉下 总闸 时,有变压器的站应立即使用来令棒断开零克,无变压器的站应立即电话通知供电部门切断电源 。 同时,在确保人员不触电的 情 况(保持4米以上距离,无直接接触可能,站位处无水渍等)下用灭火器直接向火源喷射 。 5.在无法控制火势的情况下,迅速拨打119,疏散站内人员和车辆 。 6.值班经理按规定向上级报告,并作好相关记录 。 应急处置注意事项 1.电气火灾处置原则是先断电,后处置 。 2 . 扑救电气火灾首选二氧化 碳 灭火器,切勿用水扑 救。 3.如遇架空高压线断落在地时,严禁人员进入8 - 10米区城,在此区域人员严禁双脚着地,应立即单脚跳出危险区域,防止跨步电压伤人 。 应急联系电话 内部 **经营部 **分公司 其他 火警 /匪警 当地电力部门 周边联防单位 119/110 附录 2 加油站油罐区泄漏应急处置卡 编号 :WZYJ-LP-ZZ Y -0 2 编制日期: 201X 年6日18日 突发事件描述 由于储油罐罐体、进出油管线老化、损坏或在卸油等罐区作业过程中操作不当或其他原因,发生油品泄露。 危害及后果分析 1. 环境污染。 2. 遇 明火或静未正常释放引发火灾、 爆 炸事故 。 3.人员伤亡。 4.财产损失。 应急物资 灭火器、灭火毯、消防沙 处置措施 处置步骤 1.现场笫一发现人发现油品泄漏,马上报告站值班经理,立即停止作业 。 2.值班经理立即上报经管部应急 指挥 部 ,如有卸油作业,值班长立即关闭或堵住罐车卸油阀,将罐车驶离罐区。 3.其他员工疏散 站 内人员,推出站内车辆,制止其他车辆和人员进入加油 站 ,并备好消防 器材,检查并消除 附近的一切火 源。 4.其他员工在溢油处的上风方向布置消防器材,对泄漏油品现场用沙土 围 堵并用不能产生静电的 棉 沙、毛巾、拖把等进行回收 。 5.若油品泄漏至溪河内,值班经理应 报 告应急指挥部、镇政府、环保局现场人员要尽快堵漏,隔离外泄油品,防止外部火 源 入站,待应急指挥部和有关抢险部门进行泄漏油品的回收和处理 。 6.计员计量确定跑冒漏油损失 ,做 好记录 。 7.值斑经理对现场进行全面检查确认无其他隐 患 ,经上级同意后恢复营业 ; 若 事故 较大,保持警戒,等待上级公司处理 。 应急处置注意事项 1.必要时,应报告公安消防部门,以便临时封闭附近的交通道路 。 2 . 在进行油品回收操作中 禁 止使用铁制工具等易产生火花的器具 。 3.含油的土、沙、拖把、 棉纱 、毛巾应 集 中统一 处理。 4对于油品泄漏引发水体污染时,要及时通知沿岸居民和地方政府,严 禁 下游人畜取水,对水体进行监测,釆取打捞收 集泄露 物、拦河筑坝、中和等方法严控污染扩大 。 应急联系电话 内部 **经营部 **分公司 其他 火警 /匪警 环保局 周边联防单位 119/110 附录3加油站混油 事 故应急处置卡 编号 :WZYJ-LP-ZZ Y -0 3 编制日期: 201X 年6日18日 突发事件描述 卸油过程中由于疏忽大意或者违反操作规程等原因造成油品卸混 危害及后果分析 1.卸油过程中跑、冒油 。 2. 油品质量事故。 3.顾客投诉或纠纷。 4.财产损失。 应急物资 计量器具 处置措施 处置步骤 1. 第一 发现人立即关闭罐车 卸 油闸阀, 停 止 卸 油及相应油品加油作业 。 2.其他员工立即 停 止有关油品的加油工作,现场员工做好客户解释 。 3.值斑经理用警戒带对油罐区进行隔 离 ,并报告上级 。 4.值班经理计 量 后计算损失,做好记录 。 应急处置注意事项 1. 油品 卸 混,必须等上级公司进行专业 处理 , 严禁加油站自行处置。 2. 保留好有关单据和视频录像,以便后续的查证和处理。 应急联系电话 内部 **经营部 **分公司 其他 公司数质量公司 当地派出所 周边联防单位 附录4加油站加错油品应急处置卡 编号 :WZYJ-LP-ZZ Y -0 4 编制日期: 201X 年6日18日 突发事件描述 加油过程中由于员工操作不当、沟通误会、对车辆和加油机不熱悉等原因 给顾客车辆的油品加错。 危害及后果分析 1. 顾客车辆送坏。 2. 财产损失。 3.顾客纠纷。 应急物资 吸油管线、接油壶 处置措施 处置步骤 1.发现加错了油品时,加 油 员立即停止加油,并向 顾客赔礼道歉 ,同时向值班经理等报告情况 。 2.值班经理在征得用户同意后抽出混合油品,清洗油箱,加入合格油品,记录好数 量 ,并根据实际情况协助赔偿 顾 客经济损失 。 3.如因加错油品引发客户投诉,加 油 站应立即启动“顾客投诉处理应急预 案”按照相关规定进行妥善 处理 。 4.值 班 经理将处理结果上报经管部和公司加油站 管 理科 。 应急处置注意事项 1.处理加错油事故,首先要赔礼道歉,安抚顾客情绪绺,避免与顾客发生纠纷导致事态扩大。 2. 如因顾客自身原因导致油品加错的,可与顾客协商处理。 应急联系电话 内部 **经营部 **分公司 其他 维修人员电话 当地派出所 周边联防单位 附录5加油站现场火灾应急处置卡 编号 :WZYJ-LP-ZZ Y -0 5 编制日期: 201X 年6日18日 突发事件描述 加油站现场人体着火、加油机、油料外溢、加油车辆等发生火灾 危害及后果分析 1. 产生明火,可能造成次生事故。 2. 设备设施损坏。 3.可能造成人身伤害。 应急物资 干粉灭火器、 消 防沙、 石棉被 、警戒 桩 、警戒线 处置措施 处置步骤 1.现场第一发 现 人用 喊 话或电子报警器方式向全站报警,同时停止作业 , 迅速使用附近灭火器材实施扑救。其他人员闻警后立即停止作业 。 其他员工实施现场警戒,疏散无关人 员。 2.值 班 长切 断 总电源, 其 他员工使用灭火器、消防沙、 石棉被 进行扑救 。 3. 人 体着火:着火人员大 喊 “着火了”,并立刻躺在地下进行翻滚 压熄 火焰,或脱掉衣服,其他员工用灭火器 帮 他扑灭(注意不要 喷 射头部) , ,其他员工停止作业,用石 棉 毯或 淋湿 的桌布、窗帘、衣服等覆盖灭火,值班 经理拨 打120急救 。 4. 加 油机着火,值班经理切断加油机的电源,场第一发 现 人用石棉被 覆盖 或用灭火器进行灭火 。 5. 油料 外溢 引起车辆和地面着火,现场第一发 现 人用灭火器、消防沙、 石棉 被同时对地面和车辆进行扑救,也可将车辆移出站外对其灭火 。 6 . 车 辆油箱口着火, 现场 第一 发现人 用 石棉被覆盖 或用灭火器进行灭火 。 7. 在无法控制火势的 情况 下,值班经理迅速拨打 119 ,其他员工疏散站内 人员和车辆。 8. 值 班 经理按规定向上级报告 。 应急处置注意事项 1.现场火灾处置原则是先断电,后处置。 2. 扑救现场火灾利用就近灭火器材对着火苗根部实施扑救,切勿用水扑救。 应急联系电话 内部 **经营部 **分公司 其他 火警 /匪警 当地派出所 周边联防单位 119/110 附录6加油站进站加油车辆之 间 发生擦撞时应急处置卡 编号 :WZYJ-LP-ZZ Y -0 6 编制日期: 201X 年6日18日 突发事件描述 进站加油车辆之间发生擦、撞情况 危害及后果分析 1. 群众围观带来站内安全隐患。 2. 影响加油站正常营业。 应急物资 警戒 桩 、警戒线 处置措施 处置步骤 1 .岀现进站加油车辆之间发生擦、撞 情 况,现场第一发
【处置卡模板】安全生产应急处置卡模板(加油站岗位).docx
下载提示

欢迎注册登陆领取积分/会员免费下载--获取途径:

1.上传文档获得2积分      2.签到获取。  3.个人中心获取邀请链接邀请好友获取积分   4.参加首页活动免费获取7天/90天会员

AI助手联系客服