文库 安全生产/应急管理 应急管理 现场处置/方案/脚本

施工组织设计方案.docx

付费文档 积分文档 DOCX   6页   下载1   2024-08-04   浏览193094   收藏5   点赞2   评分-   1349字   30积分
施工组织设计方案.docx 第1页
施工组织设计方案.docx 第2页
施工组织设计方案.docx 第3页
施工组织设计方案.docx 第4页
施工组织设计方案.docx 第5页
施工组织设计方案.docx 第6页
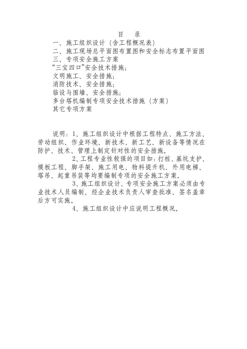
安全技术资料台帐之三 施 工 组 织 设 计 工程名称 施工单位 总公司总师办盖章 *****公司 目 录 一、施工组织设计(含工程概况表) 二、施工现场总平面图布置图和安全标志布置平面图 三、专项安全施工方案 “三宝四口”安全技术措施; 文明施工、安全措施; 消防技术、安全措施; 临设与围墙、安全措施; 多台塔机编制专项安全技术措施(方案) 其它专项方案 说明:1、施工组织设计中根据工程特点、施工方法、劳动组织、作业环境、新技术、新工艺、新设备等情况在防护、技术、管理上制定针对性的安全措施。 2、工程专业性较强的项目如:打桩、基坑支护、模板工程、脚手架、施工用电、物料提升机、外用电梯、塔吊、起重吊装等均要编制专项的安全施工方案。 3、施工组织设计、专项安全施工方案必须由专业技术人员编制,经企业技术负责人审查批准、签名盖章后方可实施。 4、施工组织设计中应说明工程概况。 土建、安装、安全施工、深基础(基坑)、幕墙、道路、市政等 施 工 组 织 设 计 编制人 工程技术负责人签字 职务(称) 以职务为主 审核人 建设公司总工本人签字 职务(称) 以职务为主 批准人 公司总工程师本人签字 职务(称) 以职务为主 批准部门(章) 编制日期 *****公司 注:安装施工组织设计。审核人为安装(三建)工程处长本人签字 批准人为安装(三建)总工本人签字 工 程 概 况 表 工程名称 建设单位 施工单位 资质等级 监理单位 资质等级 注意甲、乙、丙 设计单位 资质等级 注意甲、乙、丙 项目经理 项目经理资质 施工员 安全员 建筑面积 结构类型 层数 工程造价 开工日期 计划竣工日期 备注 填开标、中标的开工、竣工日期 物料提升机、塔机、临高与围墙、模板、落地架、悬挑架、临时用电(请画出平面图、负责功率、登高系统)基础基坑支护、消防、文明施工、高压线外电防护等等。多台塔机专项安全技术措施(方案) 专 项 安 全 施 工 方 案 编制人 技术人员本人签字 职务(称) 以职务为主 审核人 建设公司总工签字(注) 职务(称) 以职务为主 批准人 公司总工程师签字(注) 职务(称) 以职务为主 批准部门(章) 编制日期 日期与监理批准的日期对应一致 *****公司 注:1、塔吊、施工电梯等大型设备方案批准人由机械专业工程师本人签字 2、临电方案:审核人由安装(三建)工程处长本人签字,批淮人由安装(三建)总工签字并经公司总工同意或经总工授权审批。 3、高压与低压的区别以550V为界:裸线输电线必须全部要有防护措施。
施工组织设计方案.docx
下载提示

欢迎注册登陆领取积分/会员免费下载--获取途径:

1.上传文档获得2积分      2.签到获取。  3.个人中心获取邀请链接邀请好友获取积分   4.参加首页活动免费获取7天/90天会员

AI助手联系客服