文库 安全生产/应急管理 应急管理 现场处置/方案/脚本

应急处置卡(化产)丨18页.docx

付费文档 积分文档 DOCX   18页   下载61   2024-05-01   浏览43789   收藏49   点赞14   评分-   6573字   100积分
温馨提示:当前文档最多只能预览 6 页,若文档总页数超出了 6 页,请下载原文档以浏览全部内容。
应急处置卡(化产)丨18页.docx 第1页
应急处置卡(化产)丨18页.docx 第2页
应急处置卡(化产)丨18页.docx 第3页
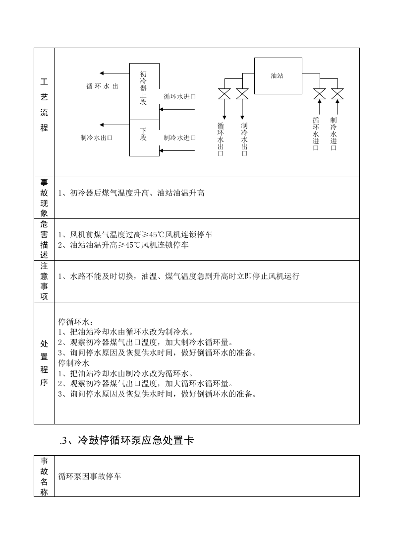
应急处置卡(化产)丨18页.docx 第4页
应急处置卡(化产)丨18页.docx 第5页
应急处置卡(化产)丨18页.docx 第6页
剩余12页未读, 下载浏览全部
1、.突然停电风机跳停事故应急处置卡 事故名称 突然停电风机跳停事故 工艺流程 风机 风机进口 风机放散 风机出口 高位油箱 油泵 高位油 箱 事故现象 焦炉炉顶冒烟 DCS显示数据为0 危害描述 1、有火灾爆炸危险 2、烧坏炉顶设备,影响正常生产。 3、造成环境污染。 4、容易造成人员疏散不及时引起的煤气中毒。 注意事项 1、防止由于高压变频过热过载引起的风机停车,电工定时清理高压变频室的散热网,定期对高压变频进行检查。 2、风机操作工随时做好开启备用风机的准备。 3、备用风机每班一次手动盘车,一周一次电动盘车,保证备用风机备用。 4、停电性停车,变频的再次启动需要15分钟,因此,鼓风机急需启动的时候,需在变频室内手动启动。 5、故障性停车时,变频的再次启动需要30分钟,因此,鼓风机急需启动时,可在变频室内手动启动。 6、无论以上那种因素造成鼓风机跳停,车间管理人员、技术人员、电工、维修工必须迅速到达冷鼓。 7、我厂的鼓风机高低压电均分为两路, I和II路。高压电I(II)路停电时在确认II(I)路没停电时,可由服务车间切换到II(I)路。低压电I(II)路停电时确认在确认II(I)路没停电时,可由车间电工切换到II(I)路,1#变频和2#变频均为两路供电(只要一路有电两个变频均可启动),两个油站四个油泵的供电分别如下:AA、AB由I路供电,BA和BB由II路供电;AA、BB为1#油站两台油泵,AB和BA为2#油站两台油泵,在停电时可根据送电的回路开启油泵。 处置程序 鼓风机跳停总体可分为以下两种情况: 一、非停电时鼓风机跳停 1)、鼓风机跳停时,冷鼓工段操作工都必须以最快的速度去关闭鼓风机进出口阀门和鼓风机下液管。 2)、DCS操作人员立即关闭电捕,并通知车间管理人员、值班人员以及调度室。 3)、DCS操作人员启动备用鼓风机油站油泵,操作工在在关闭进出口阀门后,对备用鼓风机进行电动
应急处置卡(化产)丨18页.docx
下载提示

欢迎注册登陆领取积分/会员免费下载--获取途径:

1.上传文档获得2积分      2.签到获取。  3.个人中心获取邀请链接邀请好友获取积分   4.参加首页活动免费获取7天/90天会员

AI助手联系客服