文库 安全生产/应急管理 应急管理 现场处置/方案/脚本

燃气锅炉事故应急预案.docx

付费文档 积分文档 DOCX   6页   下载0   2023-07-15   浏览182   收藏0   点赞0   评分-   2570字   30积分
温馨提示:当前文档最多只能预览 5 页,若文档总页数超出了 6 页,请下载原文档以浏览全部内容。
燃气锅炉事故应急预案.docx 第1页
燃气锅炉事故应急预案.docx 第2页
燃气锅炉事故应急预案.docx 第3页
燃气锅炉事故应急预案.docx 第4页
燃气锅炉事故应急预案.docx 第5页
剩余1页未读, 下载浏览全部
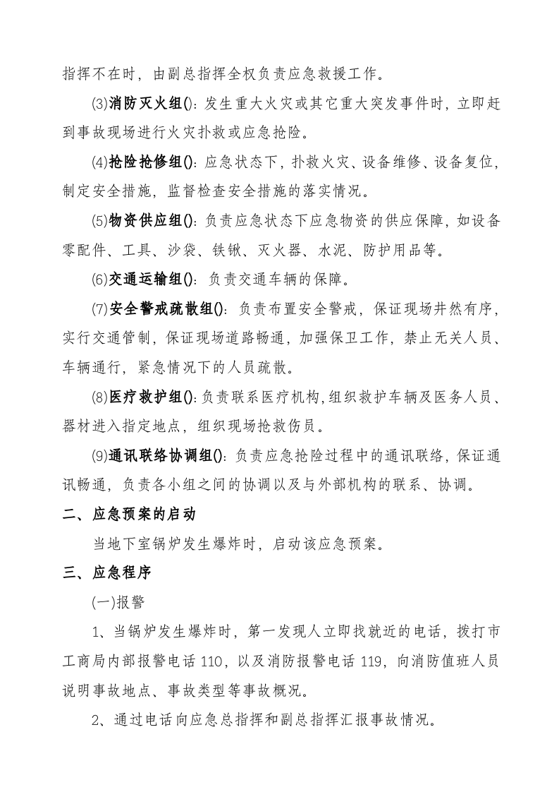
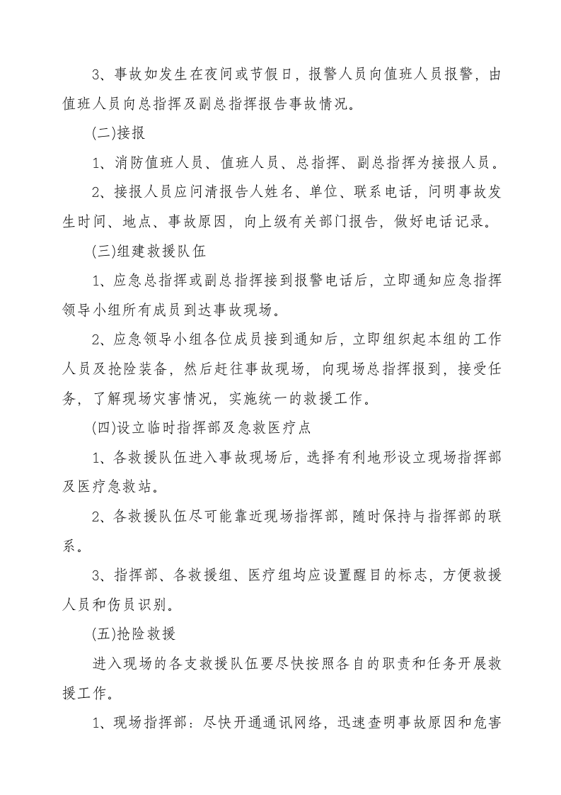
燃气锅炉(压力容器)事故应急预案 锅炉是一种受压设备,它经常处于高温下运行,而且还受着烟气中有害物质的侵蚀和飞灰的磨损。如果管理不严、使用不当,就会发生锅炉事故,严重时会发生恶性爆炸事故,造成不可弥补的损失。因此,在锅炉事故发生时,为确保人身安全,最大限度地降低损失,确保系统正常运行,制订本应急预案。 一、应急救援的组织机构及其职责 1、机关服务中心成立重大事故应急救援指挥领导小组。由机关服务中心主任、副主任及工程部、保安部等部门的负责人和关键岗位的管理人员组成。    总指挥 :   副总指挥 : 成 员 : 2、应急组织机构由消防灭火组、抢险抢修组、物资供应组、交通运输组、警戒疏散组、医疗救护组、通讯联络协调组等7个小组组成。 3、应急指挥领导小组职责:负责组织本单位预案的制定、修订;组建应急救援队伍,组织预案的实施和演练;检查督促事故应急救援的各项准备工作;事故状态下按照应急救援预案实施救援。 4、应急职责   (1)总指挥:负责宣布应急状态的启动和解除,全面指挥调动应急组织,调配应急资源,按应急程序组织实施应急抢险。   (2)副总指挥:协助总指挥作好应急救援的具体指挥工作,若总指挥不在时,由副总指挥全权负责应急救援工作。   (3) 消防灭火组( ):发生重大火灾或其它重大突发事件时,立即赶到事故现场进行火灾扑救或应急抢险。   (4) 抢险抢修组() :应急状态下,扑救火灾、设备维修、设备复位,制定安全措施,监督检查安全措施的落实情况。   (5) 物资供应组() :负责应急状态下应急物资的供应保障,如设备零配件、工具、沙袋、铁锹、灭火器、水泥、防护用品等。   (6) 交通运输组() :负责交通车辆的保障。   (7) 安全警戒疏散组() :负责布置安全警戒,保证现场井然有序,实行交通管制,保证现场道路畅通,加强保卫工作,禁止无关人员、车辆通行,紧急情况下的人员疏散。   (8) 医疗救护组() :负责联系医疗机构,组织救护车辆及医务人员、器材进入指定地点,组织现场抢救伤员。   (9) 通讯联络协调组() :负责应急抢险过程中的通讯联络,保证通讯畅通,负责各小组之间的协调以及与外部机构的联系、协调。 二、应急预案的启动   当地下室锅炉发生爆炸时,启动该应急预案。 三、应急程序 (一)报警   1、当锅炉发生爆炸时,第一发现人立即找就近的电话,拨打市工商局内部报警电话110,以及消防报警电话119,向消防值班人员说明事故地点、事故类型等事故概况。  
燃气锅炉事故应急预案.docx
下载提示

欢迎注册登陆领取积分/会员免费下载--获取途径:

1.上传文档获得2积分      2.签到获取。  3.个人中心获取邀请链接邀请好友获取积分   4.参加首页活动免费获取7天/90天会员

AI助手联系客服