文库 安全生产/应急管理 应急管理 现场处置/方案/脚本

常见事故现场应急处置告知卡.docx

付费文档 积分文档 DOCX   49页   下载42   2024-05-01   浏览41759   收藏56   点赞66   评分-   30406字   100积分
温馨提示:当前文档最多只能预览 6 页,若文档总页数超出了 6 页,请下载原文档以浏览全部内容。
常见事故现场应急处置告知卡.docx 第1页
常见事故现场应急处置告知卡.docx 第2页
常见事故现场应急处置告知卡.docx 第3页
常见事故现场应急处置告知卡.docx 第4页
常见事故现场应急处置告知卡.docx 第5页
常见事故现场应急处置告知卡.docx 第6页
剩余43页未读, 下载浏览全部
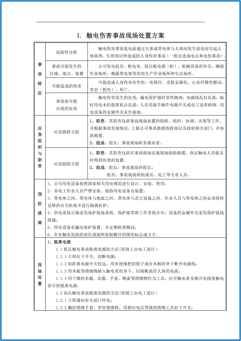
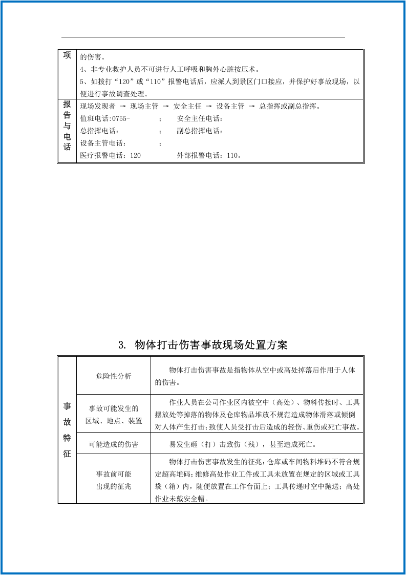
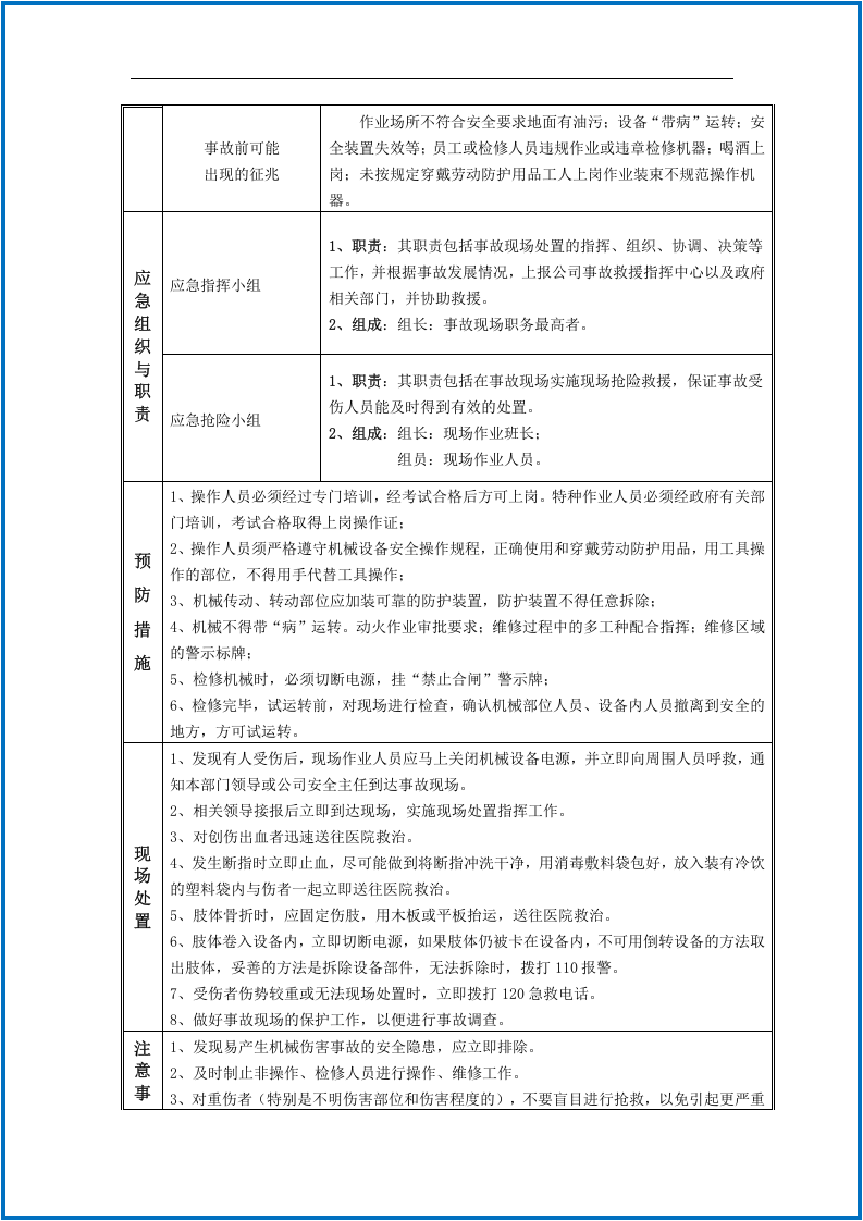
常见应急处置卡 目录 1 、触电伤害事故现场处置方案 3 2 、机械伤害事故现场处置方案 5 3 、物体打击伤害事故现场处置方案 7 4 、火灾事故现场处置方案 9 5 、危险化学品(中转仓及使用区)泄漏事故现场处置方案 11 6 、灼烫伤害事故现场处置方案 13 7 、高处坠落伤害事故现场处置方案 15 8 、中毒伤害事故现场处置方案 17 9 、特种设备事故现场处置方案 19 10 、压力容器爆炸事故现场处置方案 21 11 、职业危害事故现场处置方案 23 12 、污水处理现场淹溺事故现场处置方案 25 13 、电梯事故现场处置方案 27 15 、有限空间作业事故现场处置方案 30 16 、装置区着火应急处置 32 17 、空压机房着火应急处置 33 18 、罐区着火应急处置 34 19 、化验室着火应急处置 35 20 、配电室着火应急处置 36 21 、人员伤害类突发事件(机械) 37 23 、高空坠落伤害应急处置 38 22 、触电伤害应急处置 39 24 、车辆伤害应急处置 40 25 、人员中暑应急处置 41 26 、人员中毒应急处置 42 27 、装置区管线泄漏应急处置 43 28 、罐区管线泄漏应急处置 44 29 、装车区管线泄漏应急处置 45 30 、配电岗紧急停电应急处置 46 31 、危险化学品伤人应急处置 47 32 、雷击事件应急处置 48 33 、洪涝灾害应急处置 49 34 、破坏性地震应急处置 50 1. 触电伤害事故现场处置方案 事 故 特 征 危险性分析 触电伤害事故是电流通过人体或带电体与人体间发生放电而引起人体病理、生理效应所造成的人身伤害事故(一般会造成电击和电伤事故)。 事故可能发生的 区域、地点、装置 公司发电机房、配电室、低压配电箱(柜)、机械设备的外壳、潮湿作业场所、裸露带电体等用电生产作业场所和生活场所。 可能造成的伤害 可能造成人身伤害有灼伤、电烙印、皮肤金属化、心室纤维性颤动、窒息(假死)、死亡。 事故前可能 出现的征兆 触电伤害发生的征兆:
常见事故现场应急处置告知卡.docx
下载提示

欢迎注册登陆领取积分/会员免费下载--获取途径:

1.上传文档获得2积分      2.签到获取。  3.个人中心获取邀请链接邀请好友获取积分   4.参加首页活动免费获取7天/90天会员

AI助手联系客服