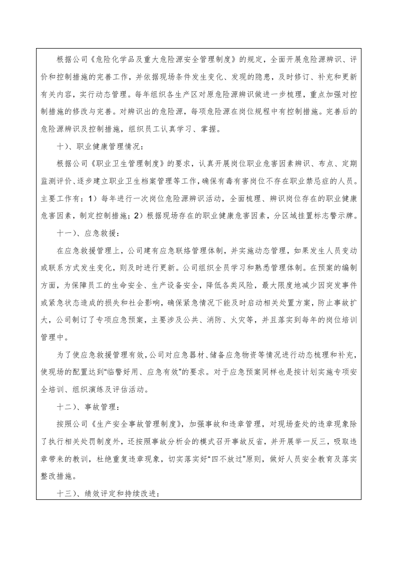
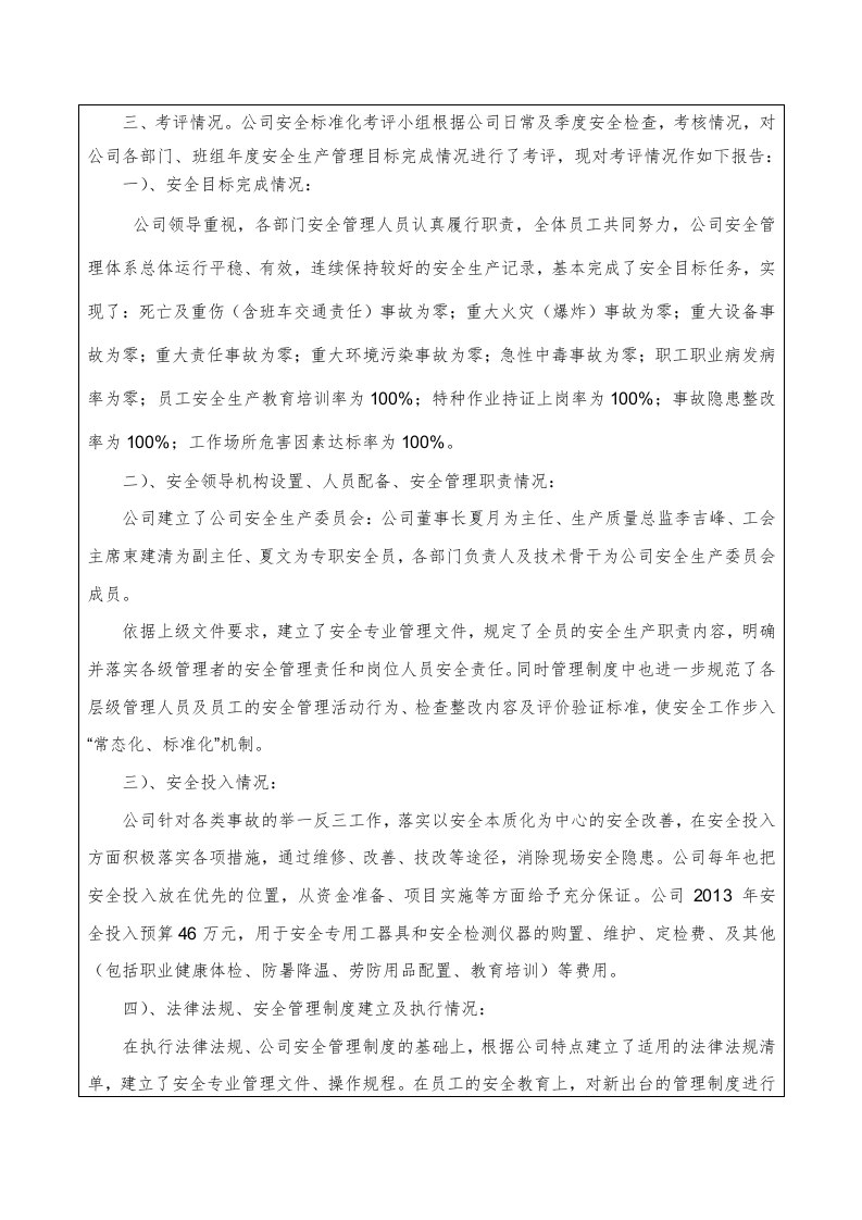
登录
内容
内容
文库
首页
分类
文库专题
文档悬赏
文库移动端
网盘资源
标签库
智安生态
资讯
AI助手
智安导航
智安培训
考培中心
VIP
签到
文库
安全生产/应急管理
持续改进
安全标准化自评报告(参考).doc
付费文档
积分文档
DOC
7页
下载0
2023-12-24
浏览157
收藏0
点赞0
评分-
30积分
温馨提示:当前文档最多只能预览 6 页,若文档总页数超出了 6 页,请下载原文档以浏览全部内容。
剩余1页未读,
下载浏览全部
收藏
已收藏
文档描述
安全标准化自评报告(参考).doc
下载提示
欢迎注册登陆领取积分/会员免费下载--获取途径:
1.上传文档获得2积分 2.签到获取。 3.个人中心获取邀请链接邀请好友获取积分 4.参加首页活动免费获取7天/90天会员
AI助手
|
联系客服
安达天下
这个人很懒,什么都没留下
未认证用户
查看用户
该文档于
上传
推荐文档
最新文档
汽车4S店安全生产标准化建设 绩效考核与持续改进.docx
绩效评定与持续改进报告.docx
自评签到表.doc
下一年度安全生产标准化的工作计划和措施(参考).docx
绩效评定报告.doc
持续改进计划(参考).doc
安全生产标准化系统持续改进评定报告(参考).doc
安全生产标准化汇报资料(参考).doc
安全标准化自评整改完善计划(参考).doc
安全标准化自评计划(参考).doc
您正在使用低版本浏览器,为了获得更良好的体验,建议您升级浏览器,为您推荐:
谷歌浏览器
火狐浏览器
360浏览器
×
文库主页
上传文档
智安导航
安全资讯
智安ai
智安培训