文库 安全生产/应急管理 持续改进

绩效评定与持续改进报告.docx

付费文档 积分文档 DOCX   2页   下载36   2024-04-29   浏览129513   收藏16   点赞25   评分-   1312字   30积分
绩效评定与持续改进报告.docx 第1页
绩效评定与持续改进报告.docx 第2页
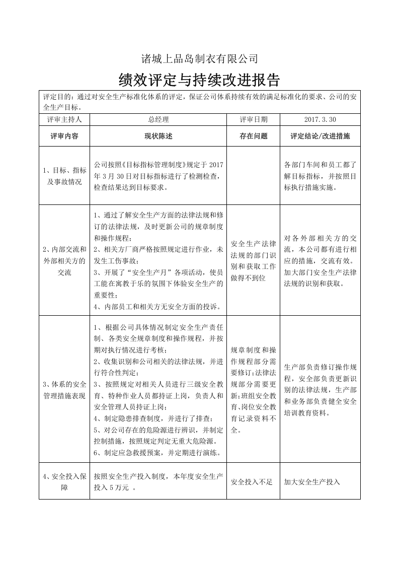
诸城上品岛制衣有限公司 绩效评定与持续改进报告 评定目的:通过对安全生产标准化体系的评定,保证公司体系持续有效的满足标准化的要求、公司的安全生产目标。 评审主持人 总经理 评审日期 2017.3.30 评审内容 现状陈述 存在问题 评定结论/改进措施 1、目标、指标及事故情况 公司按照《目标指标管理制度》规定于2017年3月30日对目标指标进行了检测检查,检查结果达到目标要求。 各部门车间和员工都了解目标指标,并按照目标执行措施实施。 2、内部交流和外部相关方的交流 1、通过了解安全生产方面的法律法规和修订的法律法规,及时更新公司的规章制度和操作规程; 2、相关方厂商严格按照规定进行作业,未发生工伤事故; 3、开展了“安全生产月”各项活动,使员工能在寓教于乐的氛围下体验安全生产的重要性; 4、内部员工和相关方无安全方面的投诉。 安全生产法律法规的部门识别和获取工作做得不到位 对各外部相关方的交流,本公司都有进行相应的措施,交流有效。加大部门安全生产法律法规的识别和获取。 3、体系的安全管理措施表现 1、根据公司具体情况制定安全生产责任制、各类安全规章制度和操作规程,并按期对执行情况进行考核; 2、收集识别和公司相关的法律法规,并进行符合性判定; 3、按照规定对相关人员进行三级安全教育、特种作业人员都持证上岗,负责人和安全管理人员持证上岗; 4、制定隐患排查制度,并进行了排查; 5、对公司存在的危险源进行辨识,并制定控制措施,按照规定判定无重大危险源。 6、制定应急救援预案,并定期进行演练。 规章制度和操作规程部分需要修订;法律法规部分需要更新;班组安全教育、岗位安全教育记录资料不全。 生产部负责修订操作规程,安全部负责更新识别的法律法规,生产部和业务部负责健全安全培训教育资料。 4、安全投入保障 按照安全生产投入制度,本年度安全生产投入5
绩效评定与持续改进报告.docx
下载提示

欢迎注册登陆领取积分/会员免费下载--获取途径:

1.上传文档获得2积分      2.签到获取。  3.个人中心获取邀请链接邀请好友获取积分   4.参加首页活动免费获取7天/90天会员

AI助手联系客服