文库 安全生产/应急管理 应急管理 现场处置/方案/脚本

气瓶泄漏及爆炸应急救援预案.docx

付费文档 积分文档 DOCX   8页   下载0   2023-05-02   浏览506   收藏0   点赞0   评分-   4471字   60积分
温馨提示:当前文档最多只能预览 5 页,若文档总页数超出了 6 页,请下载原文档以浏览全部内容。
气瓶泄漏及爆炸应急救援预案.docx 第1页
气瓶泄漏及爆炸应急救援预案.docx 第2页
气瓶泄漏及爆炸应急救援预案.docx 第3页
气瓶泄漏及爆炸应急救援预案.docx 第4页
气瓶泄漏及爆炸应急救援预案.docx 第5页
剩余3页未读, 下载浏览全部
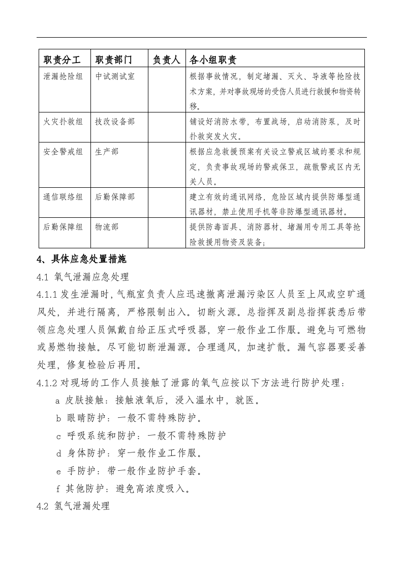
气瓶泄漏及爆炸应急救援预案 1 、 总则 1.1编制目的 确保在气瓶意外泄漏及爆炸紧 等 急情况下能够及时应对,迅速处理,使财产及环境安全的损失降到最低 1.2适用 范围 用于本公司范围内可能发生气瓶意外泄漏 、 爆炸的事故的应急处理。 本预案为公司应急预案体系的专项应急预案。在《生产安全突发事件应急救援综合预案》(以下简称《综合预案》)的基础上制定,可以单独使用,也可以配合《综合预案》使用。 2 、 气瓶室 危险性识别 2 .1 气瓶室 存放气体概况 厂内气瓶的种类有:氧气瓶、氢气瓶、氮气瓶、混合气气瓶。下表为公司 气瓶室 气体种类和存放量: 气瓶室 气体种类和数量 序号 气品 含比(%) 体积 气瓶数量(瓶) 临界量 (T) 是否为重大危险源 备注 1 CO 2 100 40L 5 200 否 2 O 2 100(10) 40L 10 200 否 3 CO 20 40L 5 10 否 4 NO 2 40L 5 50 否 5 C 3 H 6 1 40L 6 10 否 6 C 3 H 8 2 40L 6 10 否 7 CH 4 2 40L 5 50 否 8 NO 2 2 40L 2 1 否 9 SO 2 0.1 40L 2 20 否 10 NH 3 2 40L 2 10 否 11 H 2 100 40L 2 5 否 12 N 2 100 40L 30 200 否 2 .2风险分析 《根据危险化学品重大危险源辨识》(GB18218-2009)规定,由于气瓶是移动压力容器,且存储量远远低于临界值,所以 气瓶室 气体都不构成重大危险源。 2 . 3 几种高纯度气体 事故类型及危害程度分析 2 . 3.1 氧气危险性评估 2.3.1.1 与可燃气体形成爆炸性混合物,与还原剂能发生强烈反应。 2.3.1.2 流速过快容易产生静电积累,放电可引起燃烧爆炸。 2.3.1.3 高速 氧气流遇油渍 、油污易着火。 2.3.1.4 氧气因储存、保管、运输不当,或遭遇其他突发事件,造成贮存容器及其附属装置损坏,导致泄漏。一旦泄漏极易引起爆炸,长时间吸入纯氧会造成氧气中毒。 2 . 3. 2 氢气危险性评估 2.3.2.1 与空气混合能形成爆炸性混合物,遇明火、高热能引起燃烧爆炸。气体比空气轻,在室内使用和储存时 ,漏气上升滞留屋顶不易排出,遇火星会引起爆炸。 2.3.2.2 燃烧时看不见火焰(即使在黑暗中)。高压释放常常在没有任何点火源的情况下着火。 2 . 3 .3 氮气危险性评估 2.3.3.1 氮气为惰性气体,有窒息性,在密闭空间内可将人窒息死亡。 2.3.3.2 氮气若遇高热,容器内压增大,有开裂和爆炸的危险。 2.3.3.3 氮气过量,使氧分压下降,会引起缺氧。大气压力为392kPa表现爱笑和多言,对视、听和嗅觉刺激迟钝,智力活动减弱;在980kPa时,肌肉运动严重失调。潜水员深潜时,可发生氮的麻醉作用;上升时快
气瓶泄漏及爆炸应急救援预案.docx
下载提示

欢迎注册登陆领取积分/会员免费下载--获取途径:

1.上传文档获得2积分      2.签到获取。  3.个人中心获取邀请链接邀请好友获取积分   4.参加首页活动免费获取7天/90天会员

AI助手联系客服