文库 安全生产/应急管理 应急管理 总结评估

山东惠发食品股份有限公司应急资源调查报告.docx

付费文档 积分文档 DOCX   20页   下载38   2024-04-29   浏览48625   收藏49   点赞31   评分-   18716字   30积分
温馨提示:当前文档最多只能预览 6 页,若文档总页数超出了 6 页,请下载原文档以浏览全部内容。
山东惠发食品股份有限公司应急资源调查报告.docx 第1页
山东惠发食品股份有限公司应急资源调查报告.docx 第2页
山东惠发食品股份有限公司应急资源调查报告.docx 第3页
山东惠发食品股份有限公司应急资源调查报告.docx 第4页
山东惠发食品股份有限公司应急资源调查报告.docx 第5页
山东惠发食品股份有限公司应急资源调查报告.docx 第6页
剩余14页未读, 下载浏览全部
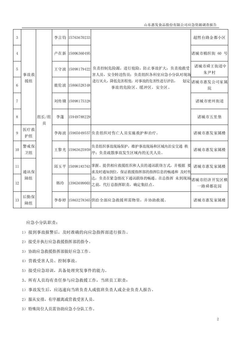
山东惠发食品股份有限公司 应 急 资源调查报告 2016 年 6 月 20 日 应急资源调查报告 一、应急组织机构保障 1、在董事长兼总经理领导下的公司应急救援指挥部,是安全生产事故应急管理工作的最高领导机构, 负责安全生产事故的应急救援领导工作。 组 长:董事长兼总经 理 副组长:执行总经理 成 员:各部门负责人 公司生产安全事故应急救援指挥部办公室设在安监部,负责制度起草、监督、落实职责。各部门、子公 司负责厂区应急救援各项事务管理。 应急救援指挥部职责: 负责公司安全生产事故应急救援措施的制定。 组建应急救援队伍(兼职),组织培训和演练。 检查督促重大事故的预防和应急救援的各项准备工作。 发布和接收应急救援命令、信号;指挥事故现场所有工作。 安全生产事故信息的上报工作。 负责保护事故现场及相关数据。 接受上级部门、当地政府应急救援中心的领导并落实指令。 2、厂区设立应急救援小分队 序号 队伍名称 班组 职务 姓名 联系电话 职责 家庭住址 1 现场指挥组 总指挥 刘培军 13963656679 指挥事故应急处理,确定在场员工每人职责,担负营 救、抢修、维持秩序、后勤服务等工作。 组织营救受害人员,转移、撤离、疏散可能受到事故 危害的人员和重要财产。 划定事故现场的警戒范围,防止事故危害扩大。 必要时,向 110 报警或者向有关部门请求应急救援, 并协助有关部门应急救援工作。 决定其他重大应急救援事项。 诸城市惠发家属楼 2 副总指挥 邱玉平 15098183763 协助总指挥工作。 总指挥不在时,代行总指挥职责。 事故发生后,查明原因,营救受害人员、控制事故等 处理可处理的事项。 接受总指挥指令。 诸城市惠发家属楼 3 事故救援组 组长/组员 李言钧 15763670233 负责控制危险源,进行抢险,防止事故扩大;负责抢救受 害人员,安全转送伤员;负责组织各科室应急小分队对
山东惠发食品股份有限公司应急资源调查报告.docx
下载提示

欢迎注册登陆领取积分/会员免费下载--获取途径:

1.上传文档获得2积分      2.签到获取。  3.个人中心获取邀请链接邀请好友获取积分   4.参加首页活动免费获取7天/90天会员

AI助手联系客服