文库 企管/人资/营销 人力资源/行政 管理制度 其他

XX集团高层笔记本电脑补贴制度.docx

DOCX   2页   下载0   2023-10-05   浏览117   收藏0   点赞0   评分-   1110字   30积分
XX集团高层笔记本电脑补贴制度.docx 第1页
XX集团高层笔记本电脑补贴制度.docx 第2页
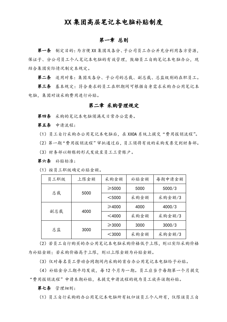
XX集团高层笔记本电脑补贴制度 第一章 总则 制定目的:为方便XX集团及各分、子公司员工办公并充分利用各方资源,保证子、分公司员工个人笔记本电脑的有效管理,鼓励员工自购笔记本电脑办公,现结合集团实际情况制定本规定。 适用对象:集团及各分、子公司的总裁、副总裁、总监级别的在职员工。 基本规定:符合要求的员工在职期间可根据自身需求采购办公用笔记本电脑,集团对该采购费用进行补贴。 第二章 采购管理规定 采购的笔记本电脑须满足日常办公需要。 申请流程: (1)员工自行采购办公用笔记本电脑后,在XXOA系统上提交“费用报销流程”。 (2)第一期“费用报销流程”审批通过后,员工须将有效的采购发票交到财务部。 (3)财务部以转账的形式发放至员工工资账户。 补贴标准: (1)按员工职级确定补贴金额。 员工职级 上限金额 采购金额 补贴金额 每期申请金额 总裁 5000 ≥5000 5000 5000/3 <5000 采购金额 采购金额/3 副总裁 4000 ≥4000 4000 4000/3 <4000 采购金额 采购金额/3 总监 3000 ≥3000 3000 3000/3 <3000 采购金额 采购金额/3 (2)若员工自行购买的办公用笔记本电脑采购价格低于上限,则以实际采购价格为补贴金额;若采购价格高于上限,则以上限金额为补贴金额。 (3)仅对每名员工劳动合同期间内采购的首台办公用笔记本电脑给予补贴。 (4)补贴金分三期平均发放,每12个月为一期。员工应当于每期第一个月提交“费用报销流程”申请本期补贴,未提交申请流程的视为员工放弃该期补贴。 管理细则: (1)员工自行采购的办公用笔记本电脑所有权归该员工个人所有,仅限该员工自行使用。 (2)公司不再对已采购办公用笔记本电脑的员工提供公用办公电脑。 (3)员工个人办公用笔记本电脑由员工自行保管与维护,并自行承担丢失或损坏的责任。员工应当保证该办公用笔记本电脑处于可工作状态,不得因电脑状态问题影响工作。例如:出现故障时员工应当自费及时维修,不得随意出借电脑以致影响办公。 (4)员工遗失办公用笔记本电脑后应当立即重新配置新的办公用笔记本电脑,不得影响办公。新办公用笔记本电脑不再享受补贴。 (5)享受补贴期间员工离职的,不再享受本补贴。 (6)在此规定生效之日前采购的办公用笔记本电脑不享受补贴。 (7)员工个人办公用笔记本电脑中储存的与公司有关的文档资料、技术秘密、经营秘密、或其他商业秘密等所有权归属于公司,员工应当严格遵守公司有关保密制度的规定和保密协议的约定。若公司对员工个人办公用笔
XX集团高层笔记本电脑补贴制度.docx
下载提示

欢迎注册登陆领取积分/会员免费下载--获取途径:

1.上传文档获得2积分      2.签到获取。  3.个人中心获取邀请链接邀请好友获取积分   4.参加首页活动免费获取7天/90天会员

AI助手联系客服