文库 安全生产/应急管理 应急管理 现场处置/方案/脚本

009 防汛应急演练方案.docx

付费文档 积分文档 DOCX   8页   下载0   2023-02-03   浏览139   收藏0   点赞0   评分-   5101字   60积分
温馨提示:当前文档最多只能预览 3 页,若文档总页数超出了 6 页,请下载原文档以浏览全部内容。
009 防汛应急演练方案.docx 第1页
009 防汛应急演练方案.docx 第2页
009 防汛应急演练方案.docx 第3页
剩余5页未读, 下载浏览全部
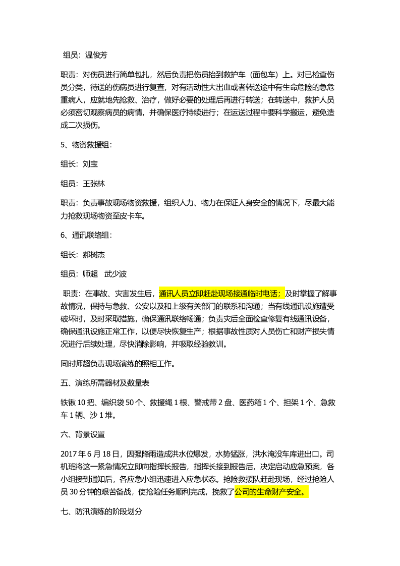
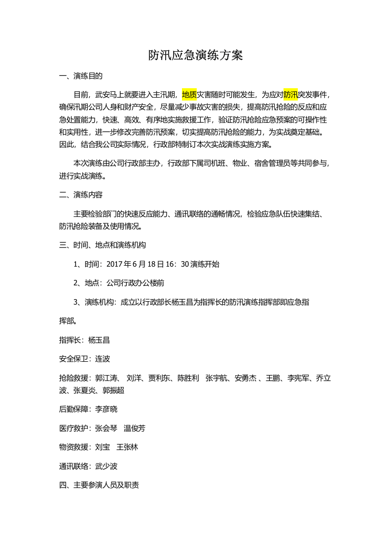
防汛应急演练方案 一、演练目的   目前, 武安马上就要 进入主汛期, 地质 灾害随时可能发生,为应对 防汛 突发事件,确保汛期 公司 人身和财产安全,尽量减少事故灾害的损失,提高防汛抢险的反应和应急处置能力,快速、高效、有序地实施救援工作,验证防汛抢险应急预案的可操作性和实用性,进一步修改完善防汛预案,切实提高防汛抢险的能力,为实战奠定基础。因此,结合我 公司 实际情况, 行政 部特制订本次实战演练实施方案。 本次演练由 公司行政部 主办, 行政部下属司机班、物业、宿舍管理员等 共同参与,进行实战演练。   二、演练内容 主要检验 部门 的快速反应能力、 通讯联络 的通畅情况,检验应急队伍快速集结、防汛抢险装备及使用情况。    三、时间、地点和演练机构 1 、时间: 201 7 年 6 月 1 8 日 16 : 30 演练开始 2 、地点: 公司行政办公楼前    3 、演练机构:成立以 行政部长杨玉昌 为指挥长的防汛演练指挥部即应急指 挥部。   指挥长: 杨玉昌   安全保卫:连波 抢险救援 : 郭江涛 、 刘洋 、 贾利东 、陈胜利 张宇航、安勇杰 、王鹏、李宪军、乔立波、张夏炎、郭振超 后勤保障:李彦晓 医疗救护 : 张会琴 温俊芳 物资救援 :刘宝 王张林 通讯联络 :武少波 四、主要参演人员及职责   此次演练主要有 行政部 全体成员参加,共计 30 余人。同时邀请安环部人员 观摩演练。   1 、抢险救援 队 ( 11 人 ) :   队长:郭江涛 队员: 刘洋、贾利东、陈胜利、 张宇航、安勇杰 、 王鹏、李宪军、乔立波 、张夏炎、郭振超 职责:抢救现场物资;组建现场救援队伍;装沙袋,抬沙袋;现场挖 截水沟、排水沟, 做挡土坝 。   保证现场救援通道的畅通;严格履行应急救援工作职责,服从命令、听从指挥、尽心尽力;忠于职守,树立高度的工作责任感,不怕苦、不怕累、
009 防汛应急演练方案.docx
下载提示

欢迎注册登陆领取积分/会员免费下载--获取途径:

1.上传文档获得2积分      2.签到获取。  3.个人中心获取邀请链接邀请好友获取积分   4.参加首页活动免费获取7天/90天会员

AI助手联系客服