文库 安全生产/应急管理 应急管理 现场处置/方案/脚本

【处置卡汇编】XX煤矿公司应急处置告知卡(25页).docx

付费文档 积分文档 处置卡 汇编 DOCX   25页   下载0   2023-02-15   浏览44   收藏0   点赞0   评分-   12452字   180积分
温馨提示:当前文档最多只能预览 5 页,若文档总页数超出了 6 页,请下载原文档以浏览全部内容。
【处置卡汇编】XX煤矿公司应急处置告知卡(25页).docx 第1页
【处置卡汇编】XX煤矿公司应急处置告知卡(25页).docx 第2页
【处置卡汇编】XX煤矿公司应急处置告知卡(25页).docx 第3页
【处置卡汇编】XX煤矿公司应急处置告知卡(25页).docx 第4页
【处置卡汇编】XX煤矿公司应急处置告知卡(25页).docx 第5页
剩余20页未读, 下载浏览全部
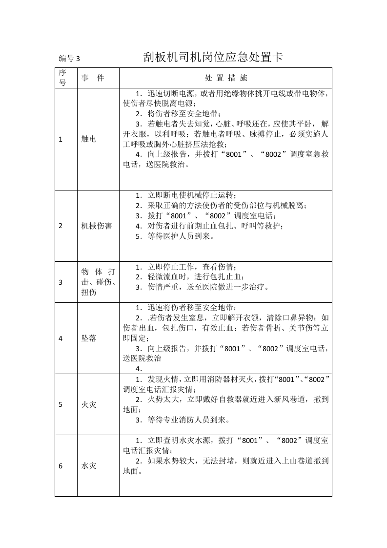
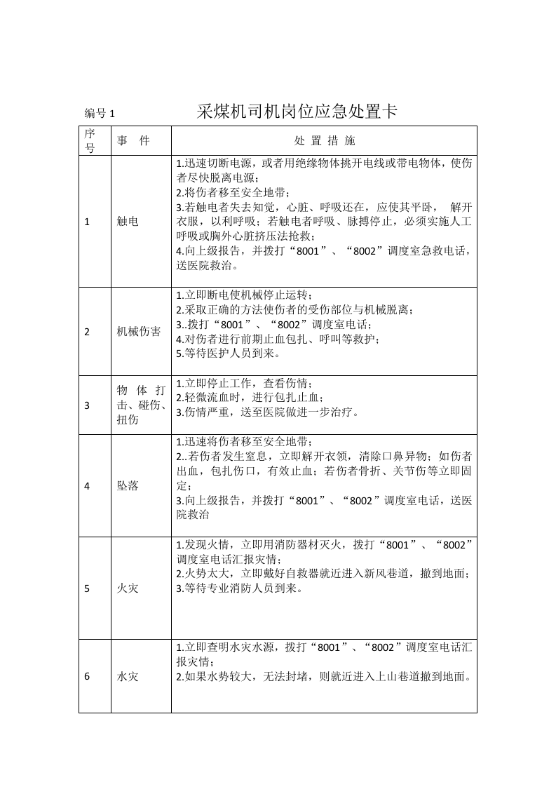
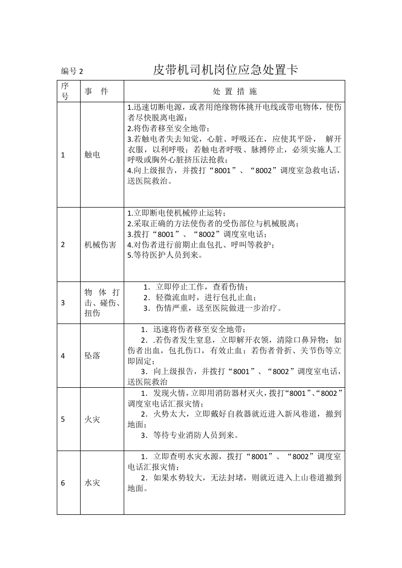
******有限公司XX煤矿 重点岗位应急处置卡 2017年7月 目 录 编号 1 采煤机司机岗位应急处置卡 2 编号 2 皮带 机司机岗位应急处置卡 3 编号 3 刮板机 司机岗位应急处置卡 4 编号 4 走架工岗位应急处置卡 5 编号 5 支架检修工 岗位应急处置卡 6 编号 6 电工 岗位应急处置卡 7 编号 7 机械维修工岗位应急处置卡 8 编号 8 绞车司机岗位应急处置卡 9 编号 9 把钩工岗位应急处置卡 10 编号 10 运料工岗位应急处置卡 11 编号 11 机车司机岗位应急处置卡 12 编号 12 放煤工岗位应急处置卡 13 编号 13 地面 翻煤工岗位应急处置卡 14 编号 14 巷道维修工岗位应急处置卡 15 编号 15 瓦检员岗位应急处置卡 16 编号 16 掘进工岗位应急处置卡 17 编号 17 综掘机司机岗位应急处置卡 18 编号 18 汽车司机岗位应急处置卡 19 编号 19 地面 充电工岗位应急处置卡 20 编号 20 钻探工 岗位应急处置卡 21 编号 21 调度员 岗位应急处置卡 22 编号 22 电气焊工 岗位应急处置卡 23 编号 1 采煤机司机岗位应急处置卡 序号 事 件 处 置 措 施 1 触电 迅速切断电源,或者用绝缘物体挑开电线或带电物体,使伤者尽快脱离电源; 将伤者移至安全地带; 若触电者失去知觉,心脏、呼吸还在,应使其平卧, 解开衣服,以利呼吸;若触电者呼吸、脉搏停止,必须实施人工呼吸或胸外心脏挤压法抢救; 向上级报告,并拨打“ 8001 ”、“ 8002 ”调度室急救电话,送医院救治。 2 机械伤害 立即断电使机械停止运转; 采取正确的方法使伤者的受伤部位与机械脱离; .拨打“ 8001 ”、“ 8002 ”调度室电话; 对伤者进行前期止血包扎、呼叫等救护; 等待医护人员到来。 3 物体打击、碰伤、扭伤 立即停止工作,查看伤情; 轻微流血时,进行包扎止血; 伤情严重,送至医院做进一步治疗。 4 坠落 迅速将伤者移至安全地带; .若伤者发生窒息,立即解开衣领,清除口鼻异物;如伤者出血,包扎伤口,有效止血;若伤者骨折、关节伤等立即固定; 向上级报告,并拨打“ 8001 ”、“ 8002 ”调度室电话,送医院救治 5 火灾 发现火情,立即用消防器材灭火,拨打“ 8001 ”、“ 80
【处置卡汇编】XX煤矿公司应急处置告知卡(25页).docx
下载提示

欢迎注册登陆领取积分/会员免费下载--获取途径:

1.上传文档获得2积分      2.签到获取。  3.个人中心获取邀请链接邀请好友获取积分   4.参加首页活动免费获取7天/90天会员

AI助手联系客服