文库 安全生产/应急管理 应急管理 现场处置/方案/脚本

XX公司应急处置卡丨02页.docx

付费文档 积分文档 DOCX   3页   下载18   2024-05-01   浏览16853   收藏49   点赞17   评分-   1018字   100积分
XX公司应急处置卡丨02页.docx 第1页
XX公司应急处置卡丨02页.docx 第2页
XX公司应急处置卡丨02页.docx 第3页
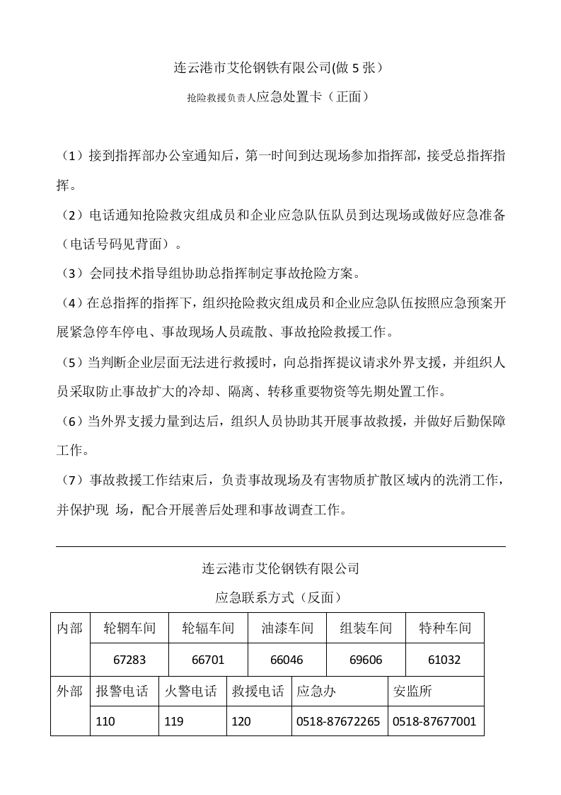
企业主要负责人应急处置卡 (正面) 接到现场报警后,如造成人员伤亡,在一小时 内 将事故情况内上报所在地县级以上安监部门。      当需要启动公司级应急预案后,第一时间下令启动预案,到达现场成立应急指挥部,担任总指挥,通过应急指挥部办公室通知应急指挥部各成员(电话见背面)和可能被波及到的周边单位。      根据事故情况,结合各应急指挥部成员(如现场救援组和技术指导组等)意见,指挥应急救援工作。      如判断企业无法独立完成救援工作,通过指挥部办公室向上级政府请求支援。      在上级政府应急指挥部成立后,向其移交指挥权,介绍事故情况,做好后勤保障工作,配合开展救援。   组织重伤以下事故调查处理,抚恤伤亡人员,总结应急工作经验,落实整改措施。 XX 有限公司 应急 联系方式(反面) 内部 总经理 生产厂长 行政办 XX XX XX 外部 报警电话 火警电话 救援电话 应急办 安监所 110 119 120 XX XX 连云港市艾伦钢铁有限公司 (做5张) 抢险救援负责人 应急处置卡 (正面) 接到指挥部办公室通知后,第一时间到达现场参加指挥部,接受总指挥指挥。 电话通知抢险救灾组成员和企业应急队伍队员到达现场或做好应急准备(电话号码见背面)。   (3)会同技术指导组协助总指挥制定事故抢险方案。     (4)在总指挥的指挥下,组织抢险救灾组成员和企业应急队伍按照应急预案开展紧急停车停电、事故现场人员疏散、事故抢险救援工作。  (5)当判断企业层面无法进行救援时,向总指挥提议请求外界支援,并组织人员采取防止事故扩大的冷却、隔离、转移重要物资等先期处置工作。     (6)当外界支援力量到达后,组织人员协助其开展事故救援,并做好后勤保障工作。   (7)事故救援工作结束后,负责事故现场及有害物质扩散区
XX公司应急处置卡丨02页.docx
下载提示

欢迎注册登陆领取积分/会员免费下载--获取途径:

1.上传文档获得2积分      2.签到获取。  3.个人中心获取邀请链接邀请好友获取积分   4.参加首页活动免费获取7天/90天会员

AI助手联系客服