文库 安全生产/应急管理 应急管理 现场处置/方案/脚本

重点岗位应急处置卡(施工单位).docx

付费文档 积分文档 DOCX   24页   下载10   2024-05-01   浏览96836   收藏3   点赞18   评分-   22073字   100积分
温馨提示:当前文档最多只能预览 6 页,若文档总页数超出了 6 页,请下载原文档以浏览全部内容。
重点岗位应急处置卡(施工单位).docx 第1页
重点岗位应急处置卡(施工单位).docx 第2页
重点岗位应急处置卡(施工单位).docx 第3页
重点岗位应急处置卡(施工单位).docx 第4页
重点岗位应急处置卡(施工单位).docx 第5页
重点岗位应急处置卡(施工单位).docx 第6页
剩余18页未读, 下载浏览全部
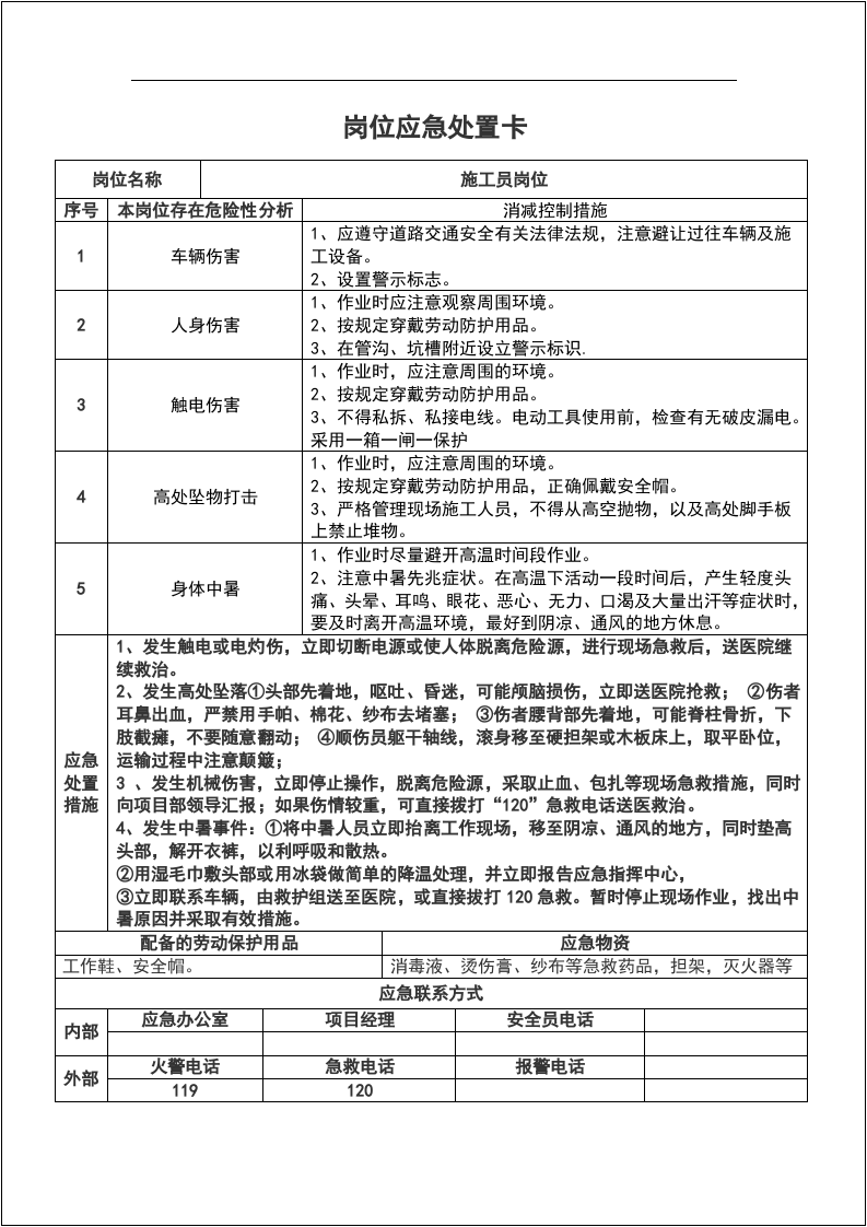
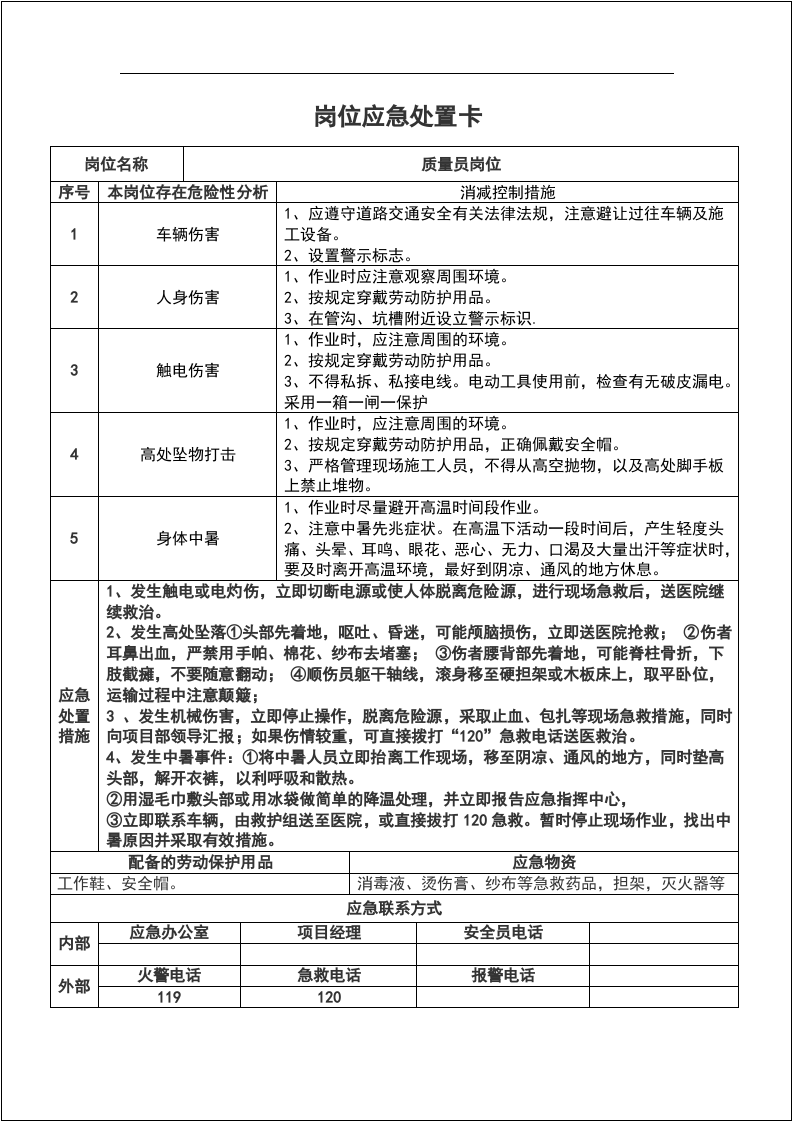
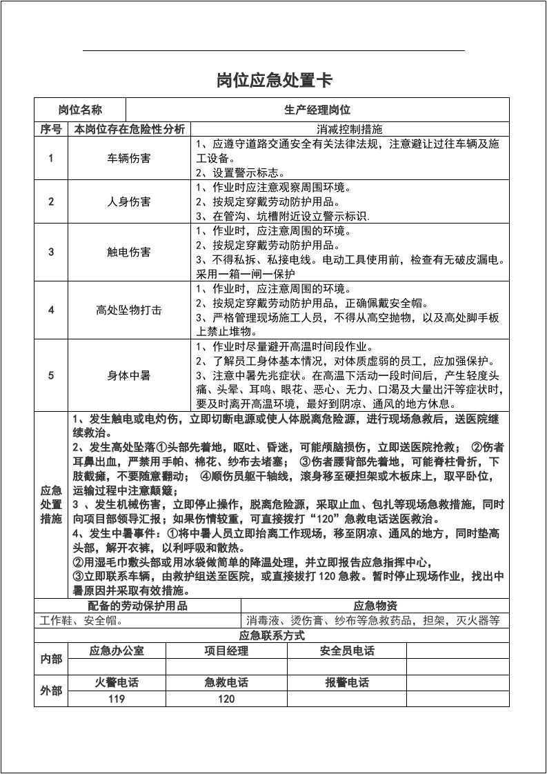
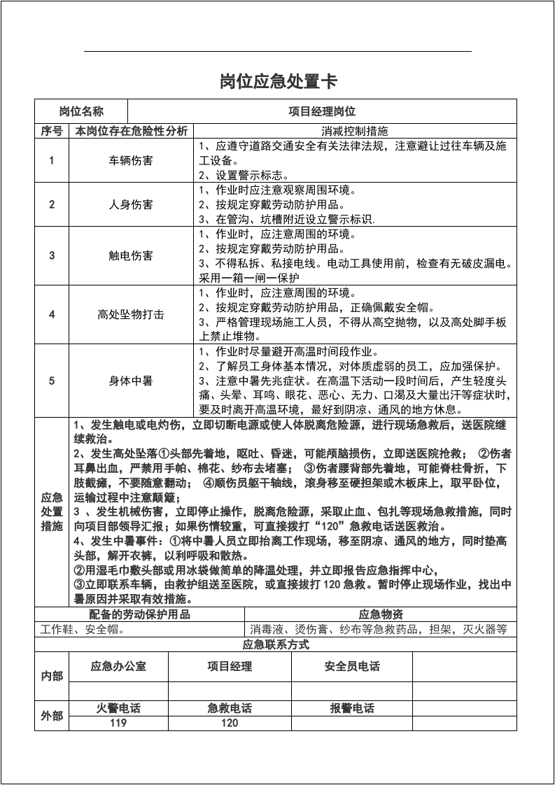
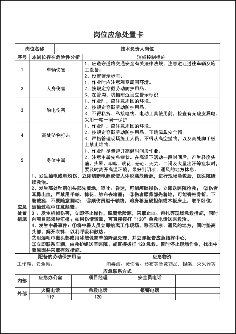
岗位名称 项目经理岗位 序号 本岗位存在危险性分析 消减控制措施 1 车辆伤害 1、应遵守道路交通安全有关法律法规,注意避让过往车辆及施工设备。  2、设置警示标志。 2 人身伤害 1、作业时应注意观察周围环境。  2、按规定穿戴劳动防护用品。 3、在管沟、坑槽附近设立警示标识. 3 触电伤害 1、作业时,应注意周围的环境。 2、按规定穿戴劳动防护用品。 3、不得私拆、私接电线。电动工具使用前,检查有无破皮漏电。采用一箱一闸一保护 4 高处坠物打击 1、作业时,应注意周围的环境。 2、按规定穿戴劳动防护用品,正确佩戴安全帽。 3、严格管理现场施工人员,不得从高空抛物,以及高处脚手板上禁止堆物。 5 身体中暑 1、作业时尽量避开高温时间段作业。 2、了解员工身体基本情况,对体质虚弱的员工,应加强保护。 3、注意中暑先兆症状。在高温下活动一段时间后,产生轻度头痛、头晕、耳鸣、眼花、恶心、无力、口渴及大量出汗等症状时,要及时离开高温环境,最好到阴凉、通风的地方休息。 应急处置措施 1、发生触电或电灼伤,立即切断电源或使人体脱离危险源,进行现场急救后,送医院继续救治。  2、发生高处坠落①头部先着地,呕吐、昏迷,可能颅脑损伤,立即送医院抢救; ②伤者耳鼻出血,严禁用手帕、棉花、纱布去堵塞; ③伤者腰背部先着地,可能脊柱骨折,下肢截瘫,不要随意翻动; ④顺伤员躯干轴线,滚身移至硬担架或木板床上,取平卧位,运输过程中注意颠簸;   3 、发生机械伤害,立即停止操作,脱离危险源,采取止血、包扎等现场急救措施,同时向项目部领导汇报;如果伤情较重,可直接拨打“120”急救电话送医救治。 4、发生中暑事件:①将中暑人员立即抬离工作现场,移至阴凉、通风的地方,同时垫高头部,解开衣裤,以利呼吸和散热。  ②用湿毛巾敷头部或用冰袋做简单的降温处理,并立即报告应急指挥中心,  ③立即
重点岗位应急处置卡(施工单位).docx
下载提示

欢迎注册登陆领取积分/会员免费下载--获取途径:

1.上传文档获得2积分      2.签到获取。  3.个人中心获取邀请链接邀请好友获取积分   4.参加首页活动免费获取7天/90天会员

AI助手联系客服