文库 安全生产/应急管理 现场管理 各类台账

文明施工技术要求和验收表.docx

付费文档 积分文档 DOCX   9页   下载28   2024-08-04   浏览312752   收藏13   点赞1   评分-   2993字   20积分
温馨提示:当前文档最多只能预览 6 页,若文档总页数超出了 6 页,请下载原文档以浏览全部内容。
文明施工技术要求和验收表.docx 第1页
文明施工技术要求和验收表.docx 第2页
文明施工技术要求和验收表.docx 第3页
文明施工技术要求和验收表.docx 第4页
文明施工技术要求和验收表.docx 第5页
文明施工技术要求和验收表.docx 第6页
剩余3页未读, 下载浏览全部
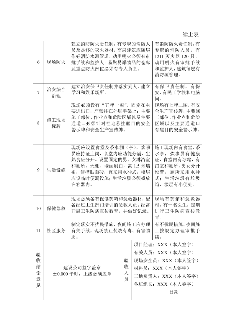
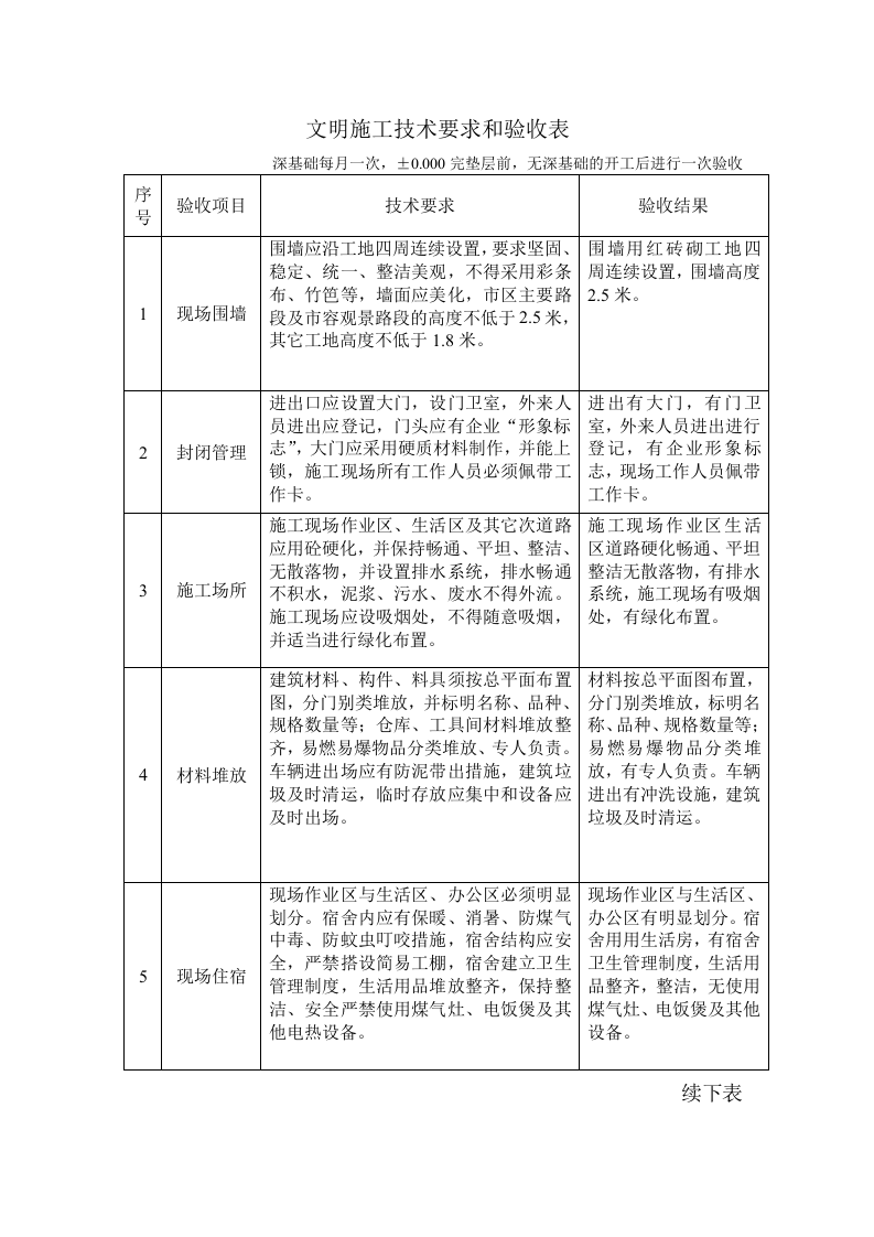
安全技术资料台帐之十一 文 明 施 工 工程名称 施工单位 *****公司 目 录 一、文明施工技术措施,应独立编制专项方案 二、文明施工技术要求和验收表 三、施工现场消防安全管理检查记录表 四、施工现场动用明火审批表 五、消防安全日记(可用安全日记代用) 说明:1、现场文明施工设施使用和措施执行前必须进行验收。 2、“验收结果”拦内尽量量化。 文 明 施 工 技 术 措 施 编制人 职务(称) 审核人 职务(称) 批准人 职务(称) 推论部门(章) 编制日期 *****公司 文明施工技术要求和验收表 深基础每月一次,±0.000完垫层前,无深基础的开工后进行一次验收 序号 验收项目 技术要求 验收结果 1 现场围墙 围墙应沿工地四周连续设置,要求坚固、稳定、统一、整洁美观,不得采用彩条布、竹笆等,墙面应美化,市区主要路段及市容观景路段的高度不低于2.5米,其它工地高度不低于1.8米。 围墙用红砖砌工地四周连续设置,围墙高度2.5米。 2 封闭管理 进出口应设置大门,设门卫室,外来人员进出应登记,门头应有企业“形象标志”,大门应采用硬质材料制作,并能上锁,施工现场所有工作人员必须佩带工作卡。 进出有大门,有门卫室,外来人员进出进行登记,有企业形象标志,现场工作人员佩带工作卡。 3 施工场所 施工现场作业区、生活区及其它次道路应用砼硬化,并保持畅通、平坦、整洁、无散落物,并设置排水系统,排水畅通不积水,泥浆、污水、废水不得外流。施工现场应设吸烟处,不得随意吸烟,并适当进行绿化布置。 施工现场作业区生活区道路硬化畅通、平坦整洁无散落物,有排水系统,施工现场有吸烟处,有绿化布置。 4 材料堆放 建筑材料、构件、料具须按总平面布置图,分门别类堆放,并标明名称、品种、规格数量等;仓库、工具间材料堆放整齐,易燃易爆物品分类堆放、专人负责。车辆进出场应有防泥带出措施,建筑垃圾及时清运,临时存放应集中和设备应及时出场。 材料按总平面图布置,分门别类堆放,标明名称、品种、规格数量等;易燃易爆物品分类堆放,有专人负责。车辆进出有冲洗设施,建筑垃圾及时清运。 5 现场住宿 现场作业区与生活区、办公区必须明显划分。宿舍内应有保暖、消暑、防煤气中毒、防蚊虫叮咬措施,宿舍结构应安全,严禁搭设简易工棚,宿舍建立卫生管理制度,生活用品堆放整齐,保持整洁、安全严禁使用煤气灶、电饭煲及其他电热设备。 现场作业区与生活区、办公区有明显划分。宿舍用用生活房,有宿舍卫生管理制度,生活用品整齐,整洁,无使用煤气灶、电饭煲及其他设备。 续下表 续上表 6 现场防火 建立消防防火责任制,有专职的消防人员及足够的灭火器材,高层建筑应随层作好消防水源管道,动用明火必须有审批手续和监护人;易燃易爆物品的仓库及重点防火部位必须有专人负责。 有消防防火责任制,有专职的消防人员,有1211灭火器120只,动用明火有审批手续和监护人,建筑每层有消防源管理。 7 治安综合治理 建立治安保卫责任制并落实到人,建立学习和娱乐场所。 有保卫责任制,有保安,有民工学校和电脑间。 8 施工现场标牌 现场必须设有“五牌一图”,固定在主要进出口,严禁挂在外脚手架上;主要施工部位、作业点和危险区域以及主要通道口必须针对性地悬挂醒目的安全警示牌和安全生产宣传牌。 现场有七牌二图,有安全生产宣传牌,主要施工部位、作业点和危险区域以及主要通道口有醒目的安全警示牌。 9 生活设施 现场应设置食堂及茶水棚(亭),炊事员应持证上岗,食堂内应功能分隔,生熟食应分开。设置固定的男、女淋浴室和厕所,天棚、墙面刷白,高1.5米墙裙,便槽贴面砖,宜采用水冲式,楼层应设临时便溺设施;生活垃圾必须盛放在容器内。 施工现场内有食堂、茶水亭,炊事员有健康证,食堂内有冰箱,有浴室和厕所,男女分开设置,厕所采用水冲式;生活垃圾有垃圾箱,楼层有小便处。 10 保健急救 现场必须备有保健药箱和急救器材,配备经过卫生部门培训的急救人员。经常开展卫生防病宣传教育,并做好记录。 现场有药箱和急救器材,有一名医生,定期进行卫生防病宣传教育。 11 社区服务 制定落实不扰民措施,夜间施工应办理有关手续,现场禁止焚烧有毒、有害物质。 有不扰民措施,夜间施工按规定办理审批手续。 验收结论意见 建设公司签字盖章 ±0.000平时,上级必须盖章 验收人员 项目经理:XXX(本人签字) 有关人员:XXX(本人签字) 现场安全员:XXX(本人签字) 材料员:XXX(本人签字) 工地负责人:XXX(本人签字) 各班组长:XXX(本人签字) 日期 工地消防安全日记 日期 项目经理 日 记 内 容 从形式起记录消防安全日记: 记录内容: 1、一般情况下填今日无火警情况。 2、今日XXX位置,或XXX部位动用明火检查无火警情况 3、化工材料进场,应引起注意,仓库保管员XXX 仓库的消防器情况,一天来无火警情况 4、高层消防器材要求落实情况 5、设置材料要求 6、检查要求一周 记录人:本人签字 日期 项目经理 日 记 内 容 小高层、高层必须做消防日记 因市消防支队每年要检查或抽查二~三次。平时不做,到时候补也来不及 记录人:本人签字 施工现场消防安全管理检查记录表 工程项目 XXX 项目经理 现场人员、施工员、兼职消防员、各有关班组长、工地负责人 专(兼)职消防员 XXX 检查时间 X年X月X日 检 查 情 况(每周一次) 临时设施及配电室,木工间等消防设备配备齐全、有效。氧气、乙炔等储存符合要求,明火作业均有审批手续。 存在问题如下: 1、木工车间有部分刨花未及时清理。 2、十一层、十二层消防水管未及时跟上。 3、三定措施落实整改情况。 整 改 情 况 1、木工间刨花要求木工班长XXX安排人员一天之内装袋外运; 十一层,十二层消防水管理工作要求水管XXX在二天之内安装好,且每层消防接口。 落实情况 经复查,已按整改要求整改完毕 消防员签名:XXX 时间:X年X月X日 (要求整改完毕时间) 施工现场动用明火审批表 施工单位 浙江振丰建设集团股份有限公司 工程名称 XXX工程 用途 电焊、气割 动火部位 施工现场(地下室) 动火人 XXX 监护人 XXX监护人每天检查消号,填日期及时间 灭火器材 1211灭火器(1只) 动火时间 2001年2月9日7:30时起 2001年2月11日5:30时止 审批意见 同意 申请人:XXX(本人签名册) 批准人:XXX(本人签名) 注:本表一式三份,动火人和监护人各执一份,一份留台帐。
文明施工技术要求和验收表.docx
下载提示

欢迎注册登陆领取积分/会员免费下载--获取途径:

1.上传文档获得2积分      2.签到获取。  3.个人中心获取邀请链接邀请好友获取积分   4.参加首页活动免费获取7天/90天会员

AI助手联系客服