登录
内容
内容
文库
首页
分类
文库专题
文档悬赏
文库移动端
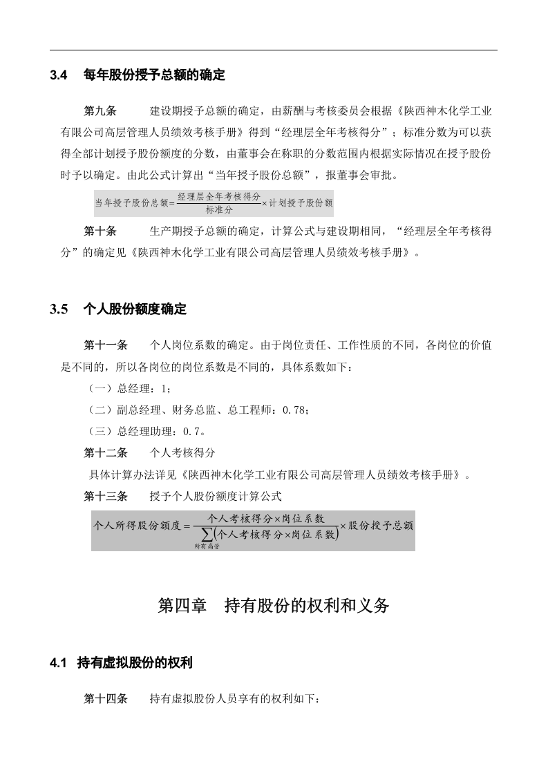
网盘资源
标签库
智安生态
资讯
AI助手
智安导航
智安培训
考培中心
VIP
签到
文库
实用文档
股权/章程/架构
股权
神木化工高管股权激励管理规定.doc
付费文档
积分文档
股权
DOC
7页
下载0
2023-09-17
浏览1285
收藏0
点赞0
评分-
20积分
温馨提示:当前文档最多只能预览 5 页,若文档总页数超出了 6 页,请下载原文档以浏览全部内容。
剩余2页未读,
下载浏览全部
收藏
已收藏
文档描述
神木化工高管股权激励管理规定.doc
下载提示
欢迎注册登陆领取积分/会员免费下载--获取途径:
1.上传文档获得2积分 2.签到获取。 3.个人中心获取邀请链接邀请好友获取积分 4.参加首页活动免费获取7天/90天会员
AI助手
|
联系客服
职场考资
这个人很懒,什么都没留下
未认证用户
查看用户
该文档于
上传
推荐文档
中小企业投融资方案策划.ppt
员工股份认购方案.pdf
有限责任公司关于股权转让的股东会决议范本.doc
有限公司或新三板股份公司股权激励方案.ppt
溢价转让股权需缴纳哪些税.doc
我国上市公司股权激励法规要点.pdf
最新文档
中国上市公司高管人员股权激励研究(PDF 68页).pdf
长沙建设机械研究院股权激励-沟通材料.ppt
员工股权激励协议书.docx
员工股权激励方案.doc
亿利集团股权激励方案.doc
虚拟股权激励方案设计.doc
西安典智网络商务有限公司股权架构及股权激励方案.ppt
天津滨海快速交通发展有限公司股权激励机制探讨2.ppt
神木化工高管股权激励管理规定.doc
深高速——规范的虚拟期权激励.ppt
您正在使用低版本浏览器,为了获得更良好的体验,建议您升级浏览器,为您推荐:
谷歌浏览器
火狐浏览器
360浏览器
×
文库主页
上传文档
智安导航
安全资讯
智安ai
智安培训