文库 安全生产/应急管理 应急管理 现场处置/方案/脚本

【处置卡汇编】重点岗位人员应急处置卡(全套,25页).docx

付费文档 积分文档 处置卡 汇编 DOCX   25页   下载0   2023-02-15   浏览50   收藏0   点赞0   评分-   6942字   180积分
温馨提示:当前文档最多只能预览 5 页,若文档总页数超出了 6 页,请下载原文档以浏览全部内容。
【处置卡汇编】重点岗位人员应急处置卡(全套,25页).docx 第1页
【处置卡汇编】重点岗位人员应急处置卡(全套,25页).docx 第2页
【处置卡汇编】重点岗位人员应急处置卡(全套,25页).docx 第3页
【处置卡汇编】重点岗位人员应急处置卡(全套,25页).docx 第4页
【处置卡汇编】重点岗位人员应急处置卡(全套,25页).docx 第5页
剩余20页未读, 下载浏览全部
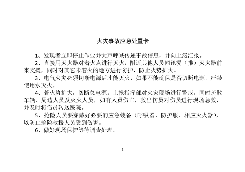
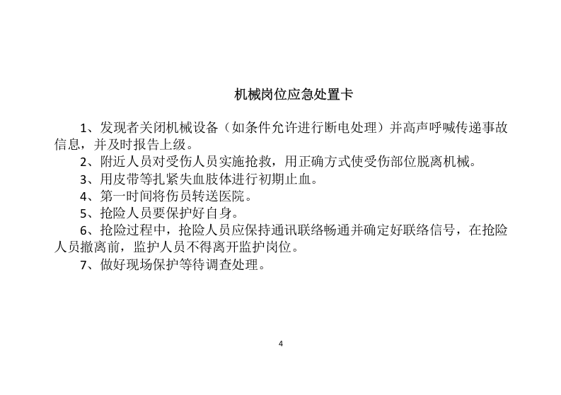
应急管理负责人应急处置卡 1、接到现场报警后,如造成人员伤亡,在一小时将事故情况内上报所在地县级以上安监部门。   2、当需要启动应急预案后,第一时间下令启动预案,到达现场成立应急指挥部,担任总指挥,通过应急指挥部办公室通知应急指挥部各成员。   3、根据事故情况,结合各应急指挥部成员意见,指挥应急救援工作。   4、如判断企业无法独立完成救援工作,立即通过指挥部办公室向上级部门请求外部支援。   5、在上级部门应急指挥部成立后,向其移交指挥权,介绍事故情况,做好后勤保障工作,配合开展救援。   6、组织事故调查处理,抚恤伤亡人员,总结应急工作经验,落实整改措施。   应急救援负责人应急处置卡 1、接到指挥部办公室通知后,第一时间到达现场参加指挥部,接受总指挥指挥。   2、电话通知抢险救灾组成员和应急队伍 队员到达现场或做好应急准备。   3、协助总指挥制定事故抢险方案。   4、在总指挥的指挥下,组织抢险救灾组成员和应急队伍按照应急预案开展事故抢险救援工作。   5、当判断企业层面无法进行救援时,向总指挥提议请求外界支援,并组织人员采取防止事故扩大的冷却、隔离、转移重要物资等先期处置工作。   6、当外界支援力量到达后,组织人员协助其开展事故救援,并做好后勤保障工作。   7、事故救援工作结束后,配合开展善后处理和事故调查工作。   火灾事故应急处置卡 1、发现者立即停止作业并大声呼喊传递事故信息,并向上级汇报。 2、直接用灭火器对着火点进行灭火,附近其他人员闻讯提(推)灭火器前来支援,同时对其它未着火的地方进行防护,防止火势扩大。   3、电气火灾必须切断电源后才能灭火,如果不能确保是否切断电源,严禁使用水灭火。   4、若火势扩大,切断总电源。上报指挥部对火灾现场进行警戒,同时疏散车辆、周边人员及灭火人员,如有人员伤亡,救出伤员对伤员进行现场急救,并及时将伤员转送医院。   5、抢险人员要穿戴好必要的应急装备(呼吸器、防护服、相应灭火器),以防止抢险救援人员受到伤害。   6、做好现场保护等待调查处理。   机械岗位应急处置卡 1、发现者关闭机械设备(如条件允许进行断电处理)并高声呼喊传递事故信息,并及时报告上级。  2、附近人员对受伤人员实施抢救,用正确方式使受伤部位脱离机械。 3、用皮带等扎紧失血肢体进行初期止血。 4、第一时间将伤员转送医院。   5、抢险人员要保护好自身。   6、抢险过程中,抢险人员应保持通讯联络畅通并确定好联络信号,在抢险
【处置卡汇编】重点岗位人员应急处置卡(全套,25页).docx
下载提示

欢迎注册登陆领取积分/会员免费下载--获取途径:

1.上传文档获得2积分      2.签到获取。  3.个人中心获取邀请链接邀请好友获取积分   4.参加首页活动免费获取7天/90天会员

AI助手联系客服