文库 安全生产/应急管理 应急管理 现场处置/方案/脚本

现场应急处置卡(水泥厂)丨08页.docx

付费文档 积分文档 DOCX   9页   下载6   2024-05-01   浏览29759   收藏5   点赞44   评分-   8703字   100积分
温馨提示:当前文档最多只能预览 6 页,若文档总页数超出了 6 页,请下载原文档以浏览全部内容。
现场应急处置卡(水泥厂)丨08页.docx 第1页
现场应急处置卡(水泥厂)丨08页.docx 第2页
现场应急处置卡(水泥厂)丨08页.docx 第3页
现场应急处置卡(水泥厂)丨08页.docx 第4页
现场应急处置卡(水泥厂)丨08页.docx 第5页
现场应急处置卡(水泥厂)丨08页.docx 第6页
剩余3页未读, 下载浏览全部
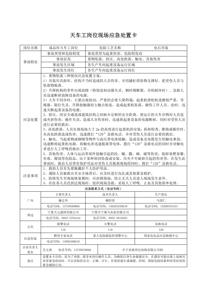
天车工岗位 现场应急处置卡 岗位名称 成品库天车工岗位 危险工艺名称 电石吊装 事故特征 事故类型和危险程度 事故类型为起重伤害,危险程度高 事故征兆 重物坠落、挤压、高处跌落、触电、其他伤害 事故发生区域 各生产车间起重设备运行区域 事故发生岗位 各生产车间起重设备运行岗位 应急处置 1、重物坠落三种情况 应急处置方案 : 1)吊装吊具损坏,挂钩不当时造成的人员伤害。并用撬杠将坠物支撑好,把受伤人员与坠落物脱离。 2)升降机构的零件出现故障(特别是制动器失灵,钢丝绳断裂,吊钩损坏时)。急救人员迅速断掉故障设备的电源。 3)大车不同步时,大梁出现扭动,严重的会使大梁坍塌;起重机滑轮轨道磨损严重,导绳器、限位失灵,升降按触器的主触点粘连,造成起重机坠落,砸伤工作人员。此时,迅速关断起重设备的电源。 2、挤压。因安全通道或建筑结构之间缺少足够的安全距离,使运行的天车吊物对人员造成夹挤伤害;操作失误,造成人员伤害时,迅速将起重设备的电源断掉,同时对受伤人员进行必要的救治。 3、高处跌落。人员在离场地大于2m的高度进行起重机的安装,拆卸检查,维修或操作时,从高处跌落造成伤害,迅速拨打“120”急救电话,并对受伤人员进行必要的救治。 4、触电。当起重物或钢绳等物件与高压带电体接触,造成设备及电缆发生的触电事故,迅速断掉起重机电源,将触电者迅速脱离带电体,拨打“120”急救电话的同时并对触电者进行人工呼吸的救治工作。 5、其他伤害。人体与运动零部件接触引起的绞、碾、戳、砸、碰等伤害;装卸易燃易爆、有毒、腐蚀等危险品,由于某种原因坠落或安装、吊夹不牢破损引起的伤害等,在发生此事故时,救治人员带有保护用品对受伤人员脱离现场的同时,拨打“120”急救电话。 注意事项 1、救助人员首先要佩戴好个人防护用品。 2、遇险人员被救出至安全地带后,应及时
现场应急处置卡(水泥厂)丨08页.docx
下载提示

欢迎注册登陆领取积分/会员免费下载--获取途径:

1.上传文档获得2积分      2.签到获取。  3.个人中心获取邀请链接邀请好友获取积分   4.参加首页活动免费获取7天/90天会员

AI助手联系客服