文库 安全生产/应急管理 应急管理 现场处置/方案/脚本

通用--岗位应急处置卡(10张1图).docx

付费文档 积分文档 DOCX   6页   下载36   2024-05-01   浏览47491   收藏12   点赞39   评分-   2949字   100积分
通用--岗位应急处置卡(10张1图).docx 第1页
通用--岗位应急处置卡(10张1图).docx 第2页
通用--岗位应急处置卡(10张1图).docx 第3页
通用--岗位应急处置卡(10张1图).docx 第4页
通用--岗位应急处置卡(10张1图).docx 第5页
通用--岗位应急处置卡(10张1图).docx 第6页
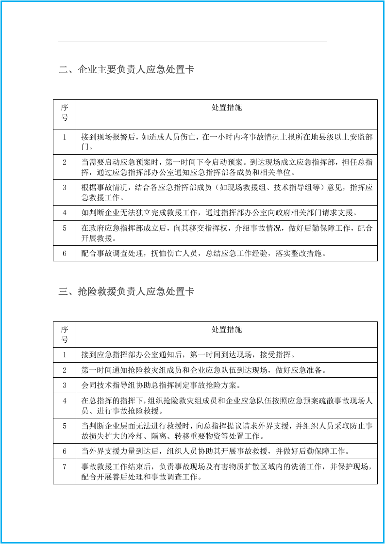
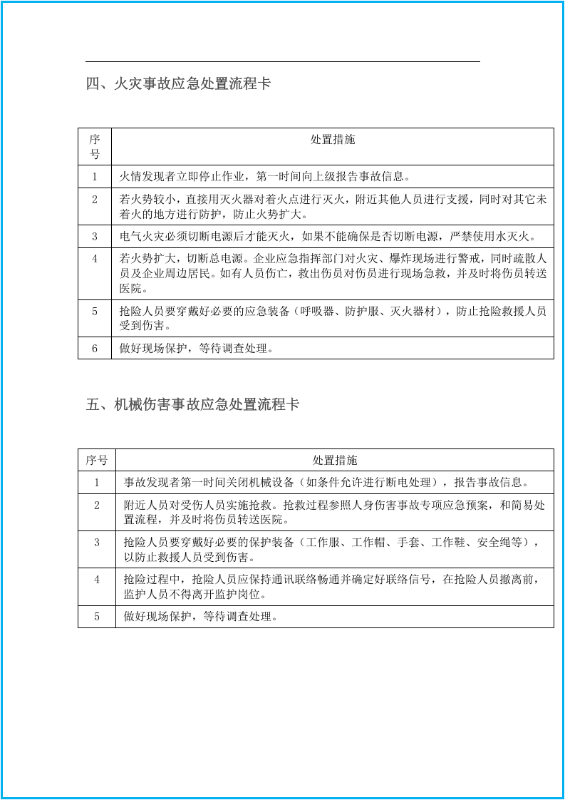
一、企业应急处置流程卡 企业主要负责人应急处置卡 序号 处置措施 1 接到现场报警后,如造成人员伤亡,在一小时内将事故情况上报所在地县级以上安监部门。 2 当需要启动应急预案时,第一时间下令启动预案。到达现场成立应急指挥部,担任总指挥,通过应急指挥部办公室通知应急指挥部各成员和相关单位。 3 根据事故情况,结合各应急指挥部成员(如现场救援组、技术指导组等)意见,指挥应急救援工作。 4 如判断企业无法独立完成救援工作,通过指挥部办公室向政府相关部门请求支援。 5 在政府应急指挥部成立后,向其移交指挥权,介绍事故情况,做好后勤保障工作,配合开展救援。 6 配合事故调查处理,抚恤伤亡人员,总结应急工作经验,落实整改措施。 抢险救援负责人应急处置卡 序号 处置措施 1 接到应急指挥部办公室通知后,第一时间到达现场,接受指挥。 2 第一时间通知抢险救灾组成员和企业应急队伍到达现场,做好应急准备。 3 会同技术指导组协助总指挥制定事故抢险方案。 4 在总指挥的指挥下,组织抢险救灾组成员和企业应急队伍按照应急预案疏散事故现场人员、进行事故抢险救援。 5 当判断企业层面无法进行救援时,向总指挥提议请求外界支援,并组织人员采取防止事故损失扩大的冷却、隔离、转移重要物资等处置工作。 6 当外界支援力量到达后,组织人员协助其开展事故救援,并做好后勤保障工作。 7 事故救援工作结束后,负责事故现场及有害物质扩散区域内的洗消工作,并保护现场,配合开展善后处理和事故调查工作。 四、火灾事故应急处置流程卡 序号 处置措施 1 火情发现者立即停止作业,第一时间向上级报告事故信息。 2 若火势较小,直接用灭火器对着火点进行灭火,附近其他人员进行支援,同时对其它未着火的地方进行防护,防止火势扩大。 3 电气火灾必须切断电源后才能灭火,如果不能确保是否切断电源,严禁使
通用--岗位应急处置卡(10张1图).docx
下载提示

欢迎注册登陆领取积分/会员免费下载--获取途径:

1.上传文档获得2积分      2.签到获取。  3.个人中心获取邀请链接邀请好友获取积分   4.参加首页活动免费获取7天/90天会员

AI助手联系客服