文库 安全培训课件库 隐患排查治理

安全隐患排查治理前后对比图册.pptx

付费文档 积分文档 安全 PPTX   71页   下载0   2023-02-21   浏览33   收藏0   点赞0   评分-   4752字   80积分
温馨提示:当前文档最多只能预览 5 页,若文档总页数超出了 6 页,请下载原文档以浏览全部内容。
安全隐患排查治理前后对比图册.pptx 第1页
安全隐患排查治理前后对比图册.pptx 第2页
安全隐患排查治理前后对比图册.pptx 第3页
安全隐患排查治理前后对比图册.pptx 第4页
安全隐患排查治理前后对比图册.pptx 第5页
剩余66页未读, 下载浏览全部
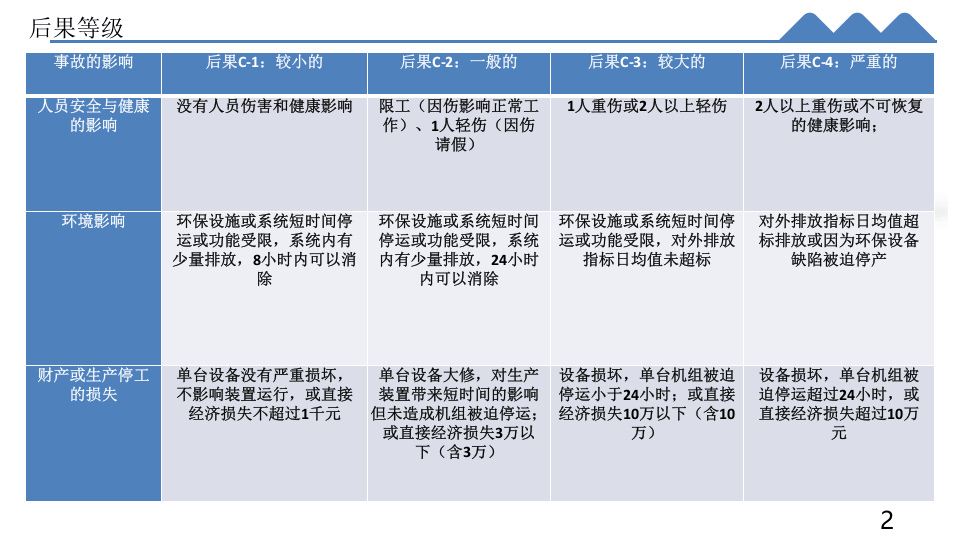
安全生产隐患排查对比手册 目的提高全体员工对设备隐患的辨别能力。及时发现设备故障的前期征兆。将设备故障消除在萌芽状态。1 术语设备定义:用于生产的机器、工艺设备、管道、管道组成件、电器、仪器仪表、机修设备、起重运输设备、工业建筑物和构筑物等。隐患定义:指不符合安全生产法律、法规、标准、规程和安全生产管理制度的规定,或者因其它因素在生产经营活动中存在可能导致事故发生或导致事故后果扩大的危险状态、人的不安全行为和管理缺陷。2 2事故的影响后果C-1:较小的后果C-2:一般的后果C-3:较大的后果C-4:严重的人员安全与健康的影响没有人员伤害和健康影响限工(因伤影响正常工作)、1人轻伤(因伤请假)1人重伤或2人以上轻伤2人以上重伤或不可恢复的健康影响;环境影响环保设施或系统短时间停运或功能受限,系统内有少量排放,8小时内可以消除环保设施或系统短时间停运或功能受限,系统内有少量排放,24小时内可以消除环保设施或系统短时间停运或功能受限,对外排放指标日均值未超标对外排放指标日均值超标排放或因为环保设备缺陷被迫停产财产或生产停工的损失单台设备没有严重损坏,不影响装置运行,或直接经济损失不超过1千元单台设备大修,对生产装置带来短时间的影响但未造成机组被迫停运;或直接经济损失3万以下(含3万)设备损坏,单台机组被迫停运小于24小时;或直接经济损失10万以下(含10万)设备损坏,单台机组被迫停运超过24小时,或直接经济损失超过10万元后果等级 2事件频次典型描述释义近似对应定量频次(每年)F-1 基本不可能类似的事件还没有在工业界中发生并且发生的可能性极小<10-4F-2 不太可能的在同行业内的某些地方曾经发生的类似事件10-3至10-4F-3 可能的同行业类似装置的使用寿命(25年)中发生过10-2至10-3F-4 很可能在本集团、公司内部装置的使用寿命中发生过>=10-1 2风险矩阵 职责员工的职责 全体员工作为属地的责任人有义务,更有责任地去发现和识别隐患、处理隐患、上报隐患,让设备的故障消失在萌芽状态。3 管理要求安全注意事项 (检查前穿戴好劳护用品)隐患排查的方法(看、听、摸、闻、测)隐患排查的工具(测温枪等)4 二、特种设备一、动设备三、管道设施四、仪表设备五、电气设施六、安全设施七、静设备八、跑冒滴漏目 录 一、动设备 隐患排查与标准对照1一、动设备隐患:转动设备轴承处漏油。危害:污染设备、损坏设备。标准:转动设备无漏油等现象。轴承处漏油无
安全隐患排查治理前后对比图册.pptx
下载提示

欢迎注册登陆领取积分/会员免费下载--获取途径:

1.上传文档获得2积分      2.签到获取。  3.个人中心获取邀请链接邀请好友获取积分   4.参加首页活动免费获取7天/90天会员

AI助手联系客服