文库 安全培训课件库 隐患排查治理

【课件14】最新危险源辨识与风险评估培训(40页).pptx

付费文档 积分文档 PPTX   41页   下载0   2023-11-12   浏览416   收藏0   点赞0   评分-   5721字   30积分
温馨提示:当前文档最多只能预览 10 页,若文档总页数超出了 6 页,请下载原文档以浏览全部内容。
【课件14】最新危险源辨识与风险评估培训(40页).pptx 第1页
【课件14】最新危险源辨识与风险评估培训(40页).pptx 第2页
【课件14】最新危险源辨识与风险评估培训(40页).pptx 第3页
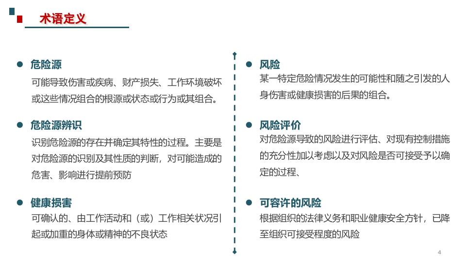
【课件14】最新危险源辨识与风险评估培训(40页).pptx 第4页
【课件14】最新危险源辨识与风险评估培训(40页).pptx 第5页
【课件14】最新危险源辨识与风险评估培训(40页).pptx 第6页
剩余31页未读, 下载浏览全部
危险源辨识与风险评估 目 录 危险源辨识概述危险源辨识风险评估风险控制 01危险源辨识概述 危险源识别目的识别各项作业活动中,有导致人员受伤、财产损失、工作场所环境损害,或上述各项组合的潜在的来源或状况,从而根据其危害及特性,来制定消除、控制或改善的方法,以保证作业活动的安全。隐患、事故作业指导书、操作规程危险源识别目的 术语定义危险源可能导致伤害或疾病、财产损失、工作环境破坏或这些情况组合的根源或状态或行为或其组合。危险源辨识识别危险源的存在并确定其特性的过程。主要是对危险源的识别及其性质的判断,对可能造成的危害、影响进行提前预防风险某一特定危险情况发生的可能性和随之引发的人身伤害或健康损害的后果的组合。风险评价对危险源导致的风险进行评估、对现有控制措施的充分性加以考虑以及对风险是否可接受予以确定的过程、健康损害可确认的、由工作活动和(或)工作相关状况引起或加重的身体或精神的不良状态可容许的风险根据组织的法律义务和职业健康安全方针,已降至组织可接受程度的风险 危险源的认识0102第一类危险源(根源)生产过程中存在的,可能发生意外释放的能量或危险物质:如带电导体、遇水自燃物质、运动的机械、行驶的汽车、压力容器、悬吊物的势能、有毒品、粉尘、噪声等。第二类危险源(状态)导致能量或危险物质的约束或限制措施破坏或失效的各种因素,包括:物的不安全状态。人的不安全行为、环境因素、管理因素。如“维修电工”在进行“检修电气设备”时,第一类危险源是“带电导体”,第二类危险源可能有“外漏线路绝缘层皮损”“设备漏电”“不按规定监控,停电检修过程中合闸通电”等。 前提条件第一类危险源是第二类危险源出现的前提,第二类危险源的出现是第一类危险源导致事故的必要条件,他们分别决定事故的严重性和可能性大小,两类危险源共同决定危险源的危险程度。免费获取更多安全精品资料,请关注公众号[安全生产管理]。第一类危险源是伤亡事故的能量主体,决定事故发生的严重程度必要条件第二类危险源是第一类危险源造成事故的必要条件,决定事故发生的可能性一起伤亡事故的发生往往是两类危险源共同作用的结果危险源的认识 危险源与隐患之间有内在联系,又是两个不同的概念。危险源属自然常态,隐患属不正常状态。一般来说,危险源可能存在事故隐患,也可能不存在事故隐患。对于存在事故隐患的危险源一定要及时加以整改,否则随时都可能导致事故。隐患事故隐患是指物的不安全状态、人的不
【课件14】最新危险源辨识与风险评估培训(40页).pptx
下载提示

欢迎注册登陆领取积分/会员免费下载--获取途径:

1.上传文档获得2积分      2.签到获取。  3.个人中心获取邀请链接邀请好友获取积分   4.参加首页活动免费获取7天/90天会员

AI助手联系客服