登录
内容
内容
文库
首页
分类
文库专题
文档悬赏
文库移动端
网盘资源
标签库
智安生态
资讯
AI助手
智安导航
智安培训
考培中心
VIP
签到
文库
工程管理
安全/文明施工
应急预案
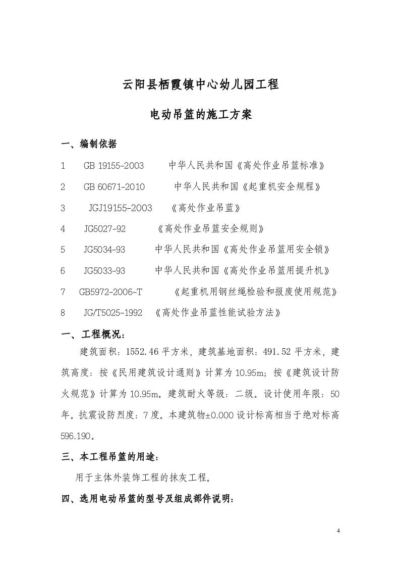
吊篮施工方案.doc
付费文档
积分文档
施工
施工方案
DOC
24页
下载0
2023-08-25
浏览131
收藏0
点赞0
评分-
30积分
温馨提示:当前文档最多只能预览 5 页,若文档总页数超出了 6 页,请下载原文档以浏览全部内容。
剩余19页未读,
下载浏览全部
收藏
已收藏
文档描述
吊篮施工方案.doc
下载提示
欢迎注册登陆领取积分/会员免费下载--获取途径:
1.上传文档获得2积分 2.签到获取。 3.个人中心获取邀请链接邀请好友获取积分 4.参加首页活动免费获取7天/90天会员
AI助手
|
联系客服
安全生产资讯
微信公众号:安全生产资讯 作者 关注公众号免费获取文档
未认证用户
查看用户
该文档于
上传
推荐文档
最新文档
专家论证人工挖孔桩施工方案.doc
质量通病防治方案.doc
施工扬尘控制专项方案.doc
模板支撑施工方案.doc
临时用电施工方案.doc
脚手架施工方案.doc
防火方案.doc
吊篮施工方案.doc
安全文明施工组织设计方案及安全技术措施施工方案及报审表.doc
安全文明施工方案.doc
您正在使用低版本浏览器,为了获得更良好的体验,建议您升级浏览器,为您推荐:
谷歌浏览器
火狐浏览器
360浏览器
×
文库主页
上传文档
智安导航
安全资讯
智安ai
智安培训