文库 安全培训课件库 隐患排查治理

危险源识别与风险评估说明.pptx

付费文档 积分文档 PPTX   32页   下载0   2023-12-01   浏览624   收藏0   点赞0   评分-   5236字   30积分
温馨提示:当前文档最多只能预览 6 页,若文档总页数超出了 6 页,请下载原文档以浏览全部内容。
危险源识别与风险评估说明.pptx 第1页
危险源识别与风险评估说明.pptx 第2页
危险源识别与风险评估说明.pptx 第3页
危险源识别与风险评估说明.pptx 第4页
危险源识别与风险评估说明.pptx 第5页
危险源识别与风险评估说明.pptx 第6页
剩余26页未读, 下载浏览全部
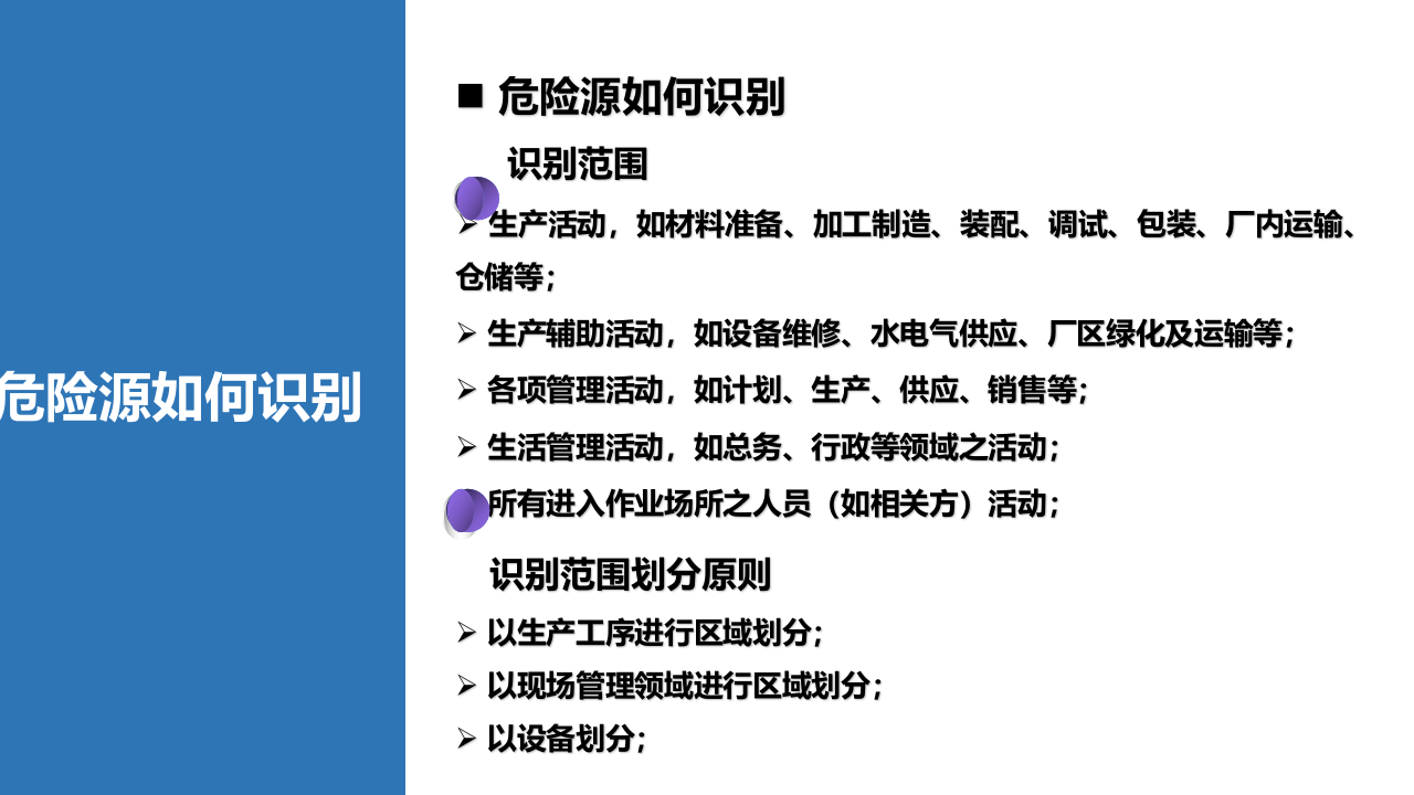
2021危险源识别与风险评估说明好好做安全有人一定因你而安全 01.危险源、风险评估基本概念02.危险源的分类03.危险源如何识别04.风险评价方法目 录05.降低风险措施06.危险源识别与风险评价表填写说明 危险源、风险评价的基本概念1. 危险源( hazard ) 是指可能导致人员伤害、疾病、财产损失、环境破坏或 这些情况组合的根源或状态。2. 危险源辨识( hazard identification ) 识别危险源的存在并确定其特性的过程。 危险源会导致什么样的伤害,可能受伤害的人员对象,人员如何受到伤害。3. 风险( risk ) 是指危险事件发生之可能性与后果的组合。4. 风险评价( risk assessment ) 是指评价危险程度并确定其是否在可承受范围内的全过程。 危险源是可能导致事故的潜在的不安全因素,现实的各种系统不可避免的会存在某些种类的危险源。根据危险源在事故本身发展中的作用可分为两类:第一类危险源(根源source)——系统中存在的、可能发生意外释放的能量 或危险物质(包括各种能量源和能量载体)。如带电电气设备(电能)、运行的机械设备(机械能)、有毒有害物质等;第二类危险源(状态situation)——约束 、限制能量措施失效的各种不安全因素(包括人—物—环境)。如人的不安全行为(违章作业、操作失误)、 物的不安全状态(设备缺陷、防护缺失)、 管理缺陷(管理制度不完善、无相关操作规程)危险源分类 要注意将第一类危险源和第二类危险源结合在一起考虑。第一类危险源指的是危险物质,是导致伤亡事故的能量主体,决定事故后果严重程度。第二类危险源是指触发事故的必要条件,决定事故发生之可能性. 第二类危险源 第一类 危险源 危险源如何识别 危险源如何识别 识别范围 生产活动,如材料准备、加工制造、装配、调试、包装、厂内运输、仓储等; 生产辅助活动,如设备维修、水电气供应、厂区绿化及运输等; 各项管理活动,如计划、生产、供应、销售等; 生活管理活动,如总务、行政等领域之活动; 所有进入作业场所之人员(如相关方)活动; 识别范围划分原则 以生产工序进行区域划分; 以现场管理领域进行区域划分; 以设备划分; 危险源识别应关注的“三种时态”和“三种状态”危险源如何识别 危险源识别应关注的“三种时态”和“三种状态” 三种时态:即过去、现在、将来在对现有安全危害因素进行充分考虑的同时,也要看到以往遗留问题,这些问题可能仍在产生影响,原材料本身也可能存在一
危险源识别与风险评估说明.pptx
下载提示

欢迎注册登陆领取积分/会员免费下载--获取途径:

1.上传文档获得2积分      2.签到获取。  3.个人中心获取邀请链接邀请好友获取积分   4.参加首页活动免费获取7天/90天会员

AI助手联系客服