文库 行业资料 环保/环境 环境应急预案 演练方案

05.突发环境事件应急预案演练方案.docx

付费文档 积分文档 环境 DOCX   13页   下载0   2023-02-09   浏览145   收藏0   点赞0   评分-   9105字   150积分
温馨提示:当前文档最多只能预览 3 页,若文档总页数超出了 6 页,请下载原文档以浏览全部内容。
05.突发环境事件应急预案演练方案.docx 第1页
05.突发环境事件应急预案演练方案.docx 第2页
05.突发环境事件应急预案演练方案.docx 第3页
剩余10页未读, 下载浏览全部
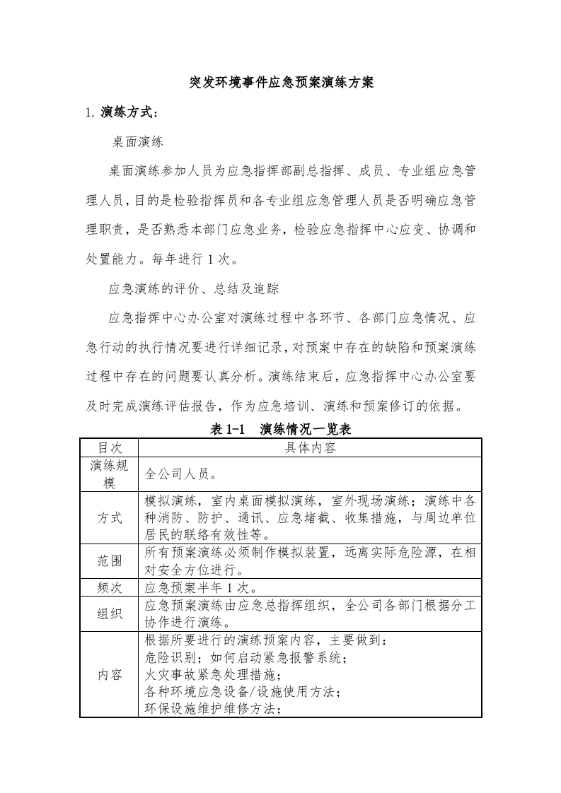
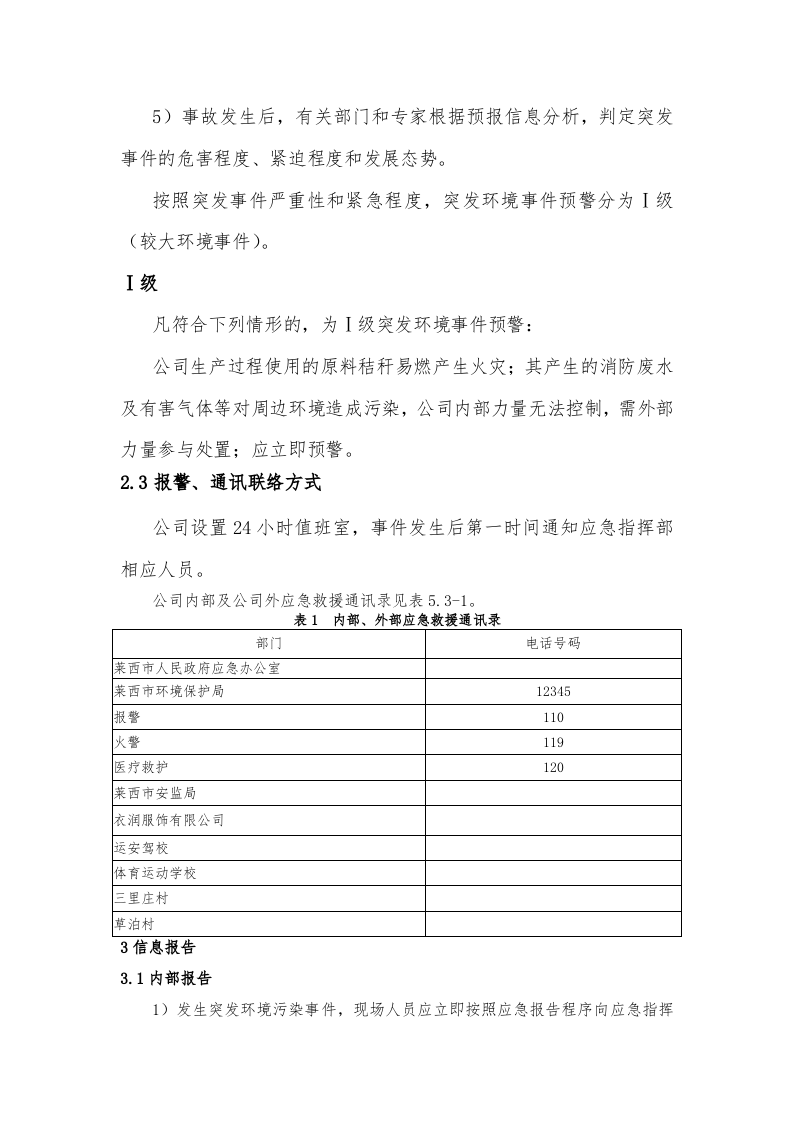
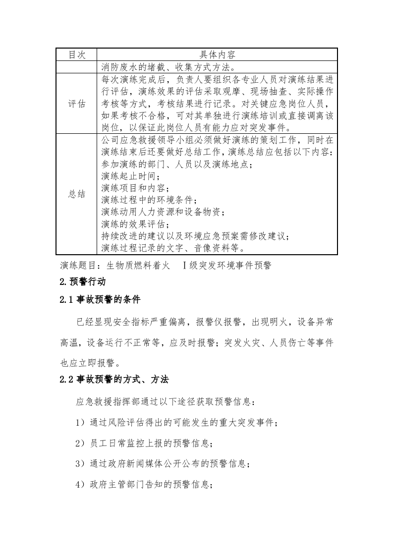
突发环境事件应急预案演练方案 演练方式 : 桌面演练 桌面演练参加人员为应急指挥部副总指挥、成员、专业组应急管理人员,目的是检验指挥员和各专业组应急管理人员是否明确应急管理职责,是否熟悉本部门应急业务,检验应急指挥中心应变、协调和处置能力。每年进行 1 次。 应急演练的评价、总结及追踪 应急指挥中心办公室对演练过程中各环节、各部门应急情况、应急行动的执行情况要进行详细记录,对预案中存在的缺陷和预案演练过程中存在的问题要认真分析。演练结束后,应急指挥中心办公室要及时完成演练评估报告,作为应急培训、演练和预案修订的依据。 表 1-1 演练情况一览表 目次 具体内容 演练规模 全公司人员。 方式 模拟演练,室内桌面模拟演练,室外现场演练;演练中各种消防、防护、通讯、应急堵截、收集措施,与周边单位居民的联络有效性等。 范围 所有预案演练必须制作模拟装置,远离实际危险源,在相对安全方位进行。 频次 应急预案半年 1 次。 组织 应急预案演练由应急总指挥组织,全公司各部门根据分工协作进行演练。 内容 根据所要进行的演练预案内容,主要做到: 危险识别;如何启动紧急报警系统; 火灾事故紧急处理措施; 各种环境应急设备 / 设施使用方法; 环保设施维护维修方法; 消防废水的堵截、收集方式方法。 评估 每次演练完成后,负责人要组织各专业人员对演练结果进行评估,演练效果的评估采取观摩、现场抽查、实际操作考核等方式,考核结果进行记录。对关键应急岗位人员,如果考核不合格,可对其单独进行演练培训或直接调离该岗位,以保证 此岗位 人员有能力应对突发事件。 总结 公司应急救援领导小组必须做好演练的策划工作,同时在演练结束后还要做好总结工作,演练总结应包括以下内容: 参加演练的部门、人员以及演练地点; 演练起止时间; 演练项目和内容; 演练过程中的环境条件; 演练动用人力资源和设备物资; 演练的效果评估; 持续改进的建议以及环境应急预案需修改建议; 演练过程记录的文字、音像资料等。 演练题目:生物质燃料着火 Ⅰ级突发环境事件预警 2. 预警行动 2.1 事故预警的条件 已经显现安全指标严重偏离,报警仪报警,出现明火,设备异常高温,设备运行不正常等,应及时报警;突发火灾、人员伤亡等事件也应立即报警。 2.2 事故预警的方式、方法 应急救援指挥部通过以下途径获取预警信息: 1 )通过风险评估得出的可能发生的重大突发事件; 2 )员工日常监控上报的预警信息; 3 )通过政府新闻媒
05.突发环境事件应急预案演练方案.docx
下载提示

欢迎注册登陆领取积分/会员免费下载--获取途径:

1.上传文档获得2积分      2.签到获取。  3.个人中心获取邀请链接邀请好友获取积分   4.参加首页活动免费获取7天/90天会员

AI助手联系客服