文库 安全生产/应急管理 应急管理 现场处置/方案/脚本

【处置卡汇编】典型车间岗位应急处置告知卡(全套,30页).docx

付费文档 积分文档 处置卡 汇编 DOCX   30页   下载0   2023-02-15   浏览50   收藏0   点赞0   评分-   10989字   180积分
温馨提示:当前文档最多只能预览 5 页,若文档总页数超出了 6 页,请下载原文档以浏览全部内容。
【处置卡汇编】典型车间岗位应急处置告知卡(全套,30页).docx 第1页
【处置卡汇编】典型车间岗位应急处置告知卡(全套,30页).docx 第2页
【处置卡汇编】典型车间岗位应急处置告知卡(全套,30页).docx 第3页
【处置卡汇编】典型车间岗位应急处置告知卡(全套,30页).docx 第4页
【处置卡汇编】典型车间岗位应急处置告知卡(全套,30页).docx 第5页
剩余25页未读, 下载浏览全部
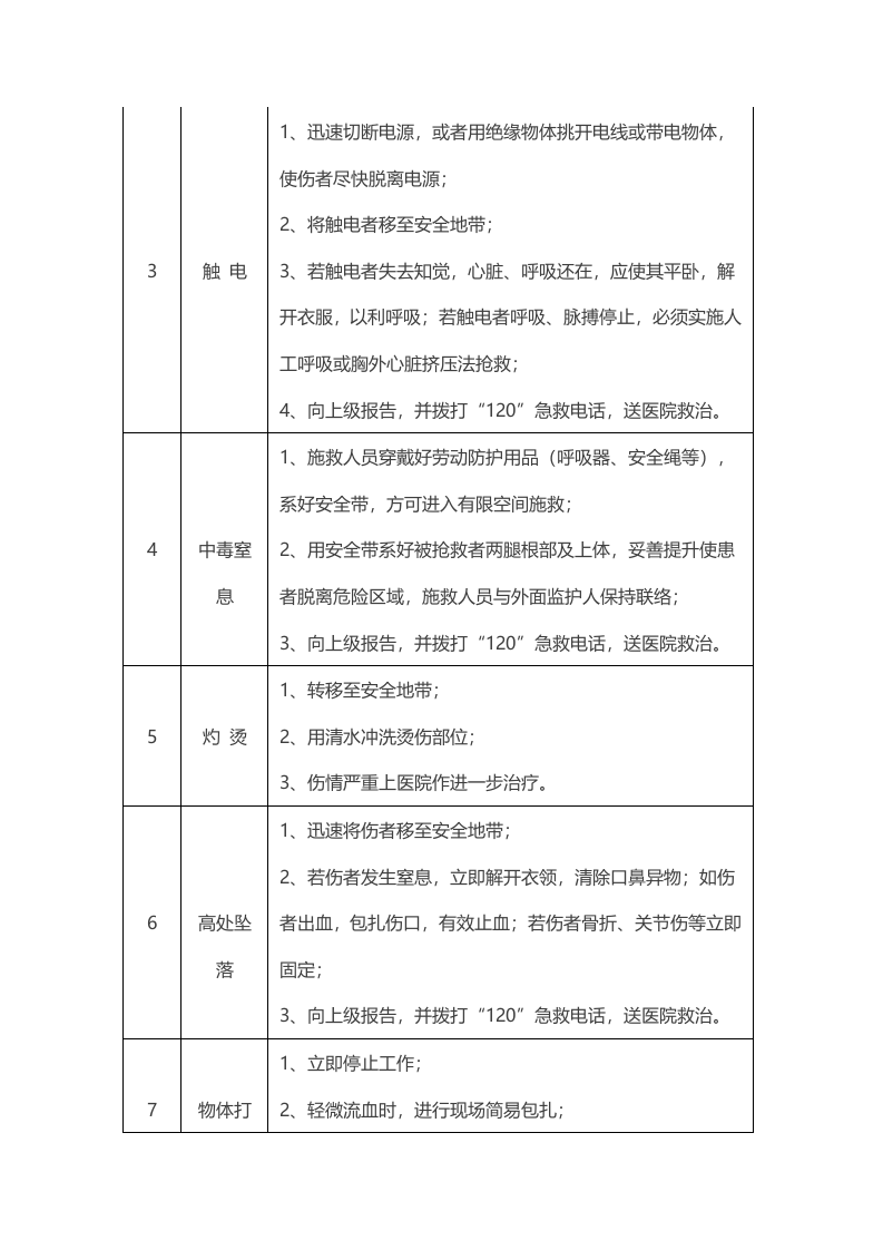
1、综合维修岗位应急处置卡 序号 事件 处置措施 1 高处坠落 1、迅速将伤者移至安全地带; 2、若伤者发生窒息,立即解开衣领,清除口鼻异物;如伤者出血, 包扎伤口,有效止血;若伤者骨折、关节伤等立即固定; 3、向上级报告,并拨打“120”急救电话,送医院救治。 2 触 电 1、迅速切断电源,或者用绝缘物体挑开电线或带电物体,使伤者尽快脱离电源; 2、将伤者移至安全地带; 3、若触电者失去知觉,心脏、呼吸还在,应使其平卧,解开衣服,以利呼吸;若触电者呼吸、脉搏停止,必须实施人工呼吸或胸外心脏挤压法抢救; 4、向上级报告,并拨打“120”急救电话,送医院救治。 3 中毒窒息 1、施救人员穿戴好劳动防护用品(呼吸器、安全绳等),系好安全带, 方可进入有限空间施救; 2、用安全带系好被抢救者两腿根部及上体,妥善使患者脱离危险区域,施救人员与外面监护人保持联络; 3、向上级报告,并拨打“120”急救电话,送医院救治。 4 机械伤害 1、立即断电使机械停止运转; 2、采取正确的方法使伤者的受伤部位与机器脱离; 3、报告上级,根据情况,拨打“119”、“120”急救电话; 4、简单包扎伤者,等待救援。 5 灼 烫 1、转移至安全地带; 2、用清水冲洗烫伤部位; 3、伤情严重需到医院作进一步治疗。 6 物体打击碰伤、砸伤 1、立即停止工作; 2、伤者轻微流血时,进行现场简易包扎; 3、伤情严重,报告上级,送至医院做进一步治疗。 2、变配电岗位应急处置卡 序号 事件 处置措施 1 触 电 1、迅速切断电源,或者用绝缘物体挑开电线或带电物体,使伤者尽快脱离电源; 2、将伤者移至安全地带; 3、若触电者失去知觉,心脏、呼吸还在,应使其平卧,解开衣服,以利呼吸;若触电者呼吸、脉搏停止,必须实施人工呼吸或胸外心脏挤压法抢救; 4、向上级报告,并拨打“120”急救电话,送医院救治。 2 火 灾 1、发现火情,迅速切断电源; 2、就近选取消防器材灭火; 3、如果火势太大,拨打“119”; 4、等待专业消防人员到来。 3 中毒窒息 1、施救人员穿戴好劳动防护用品(呼吸器、安全绳等),系好安全带,方可进入有限空间施救; 2、用安全带系好被抢救者两腿根部及上体,妥善提升使患者脱离危险区域,施救人员与外面监护人保持联络; 3、向上级报告,并拨打“120”急救电话,送医院救治。 4 高处坠落 1、迅速将伤者移至安全地带; 2、若伤者发生窒息,立即解开衣领,清除口鼻异物;如伤者出血,包扎伤口,有效止血;若伤者骨折、关节伤等立即固定; 3、向上级报告,并拨
【处置卡汇编】典型车间岗位应急处置告知卡(全套,30页).docx
下载提示

欢迎注册登陆领取积分/会员免费下载--获取途径:

1.上传文档获得2积分      2.签到获取。  3.个人中心获取邀请链接邀请好友获取积分   4.参加首页活动免费获取7天/90天会员

AI助手联系客服