文库 安全生产/应急管理 职业卫生

【第二套】项目部各级安全生产责任制.docx

付费文档 积分文档 DOCX   27页   下载0   2023-12-24   浏览35   收藏0   点赞0   评分-   16950字   50积分
温馨提示:当前文档最多只能预览 6 页,若文档总页数超出了 6 页,请下载原文档以浏览全部内容。
【第二套】项目部各级安全生产责任制.docx 第1页
【第二套】项目部各级安全生产责任制.docx 第2页
【第二套】项目部各级安全生产责任制.docx 第3页
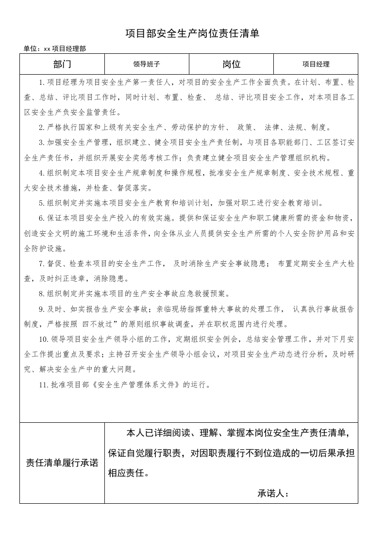
【第二套】项目部各级安全生产责任制.docx 第4页
【第二套】项目部各级安全生产责任制.docx 第5页
【第二套】项目部各级安全生产责任制.docx 第6页
剩余21页未读, 下载浏览全部
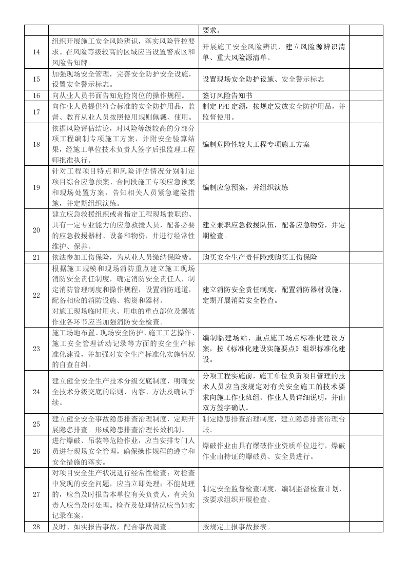
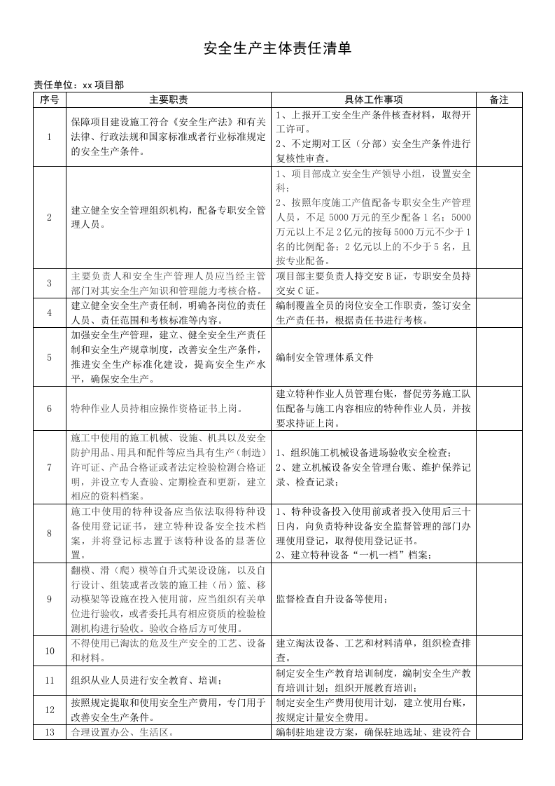
安全生产主体责任清单 责任单位: xx 项目部 序号 主要职责 具体工作事项 备注 1 保障 项目建设施工符合 《安全生产法》和有关法律、行政法规和国家标准或者行业标准规定的安全生产条件 。 1、 上报开工安全生产条件核查材料,取得开工许可。 2、不定期对 工区(分部)安全生产条件进行复核性审查 。 2 建立健全安全管理组织机构,配备专职安全管理人员。 1、项目部成立安全生产领导小组,设置安全科; 2、 按照年度施工产值配备专职安全生产管理人员,不足5000万元的至少配备1名;5000万元以上不足2亿元的按每5000万元不少于1名的比例配备;2亿元以上的不少于5名,且按专业配备。 3 主要负责人和安全生产管理人员应当经主管部门对其安全生产知识和管理能力考核合格。 项目部主要负责人持 交安 B 证,专职安全员持 交安 C证。 4 建立健全安全生产责任制 , 明确各岗位的责任人员、责任范围和考核标准等内容 。 编制 覆盖全员的 岗位安全工作职责,签订安全生产责任书,根据责任书进行考核。 5 加强安全生产管理,建立、健全安全生产责任制和安全生产规章制度,改善安全生产条件,推进安全生产标准化建设,提高安全生产水平,确保安全生产。 编制安全管理体系文件 6 特种作业人员 持 相应 操作 资格 证书上岗。 建立特种作业人员管理台账,督促劳务施工队伍配备与施工内容相应的特种作业人员, 并按要求持证上岗。 7 施工中使用的施工机械、设施、机具以及安全防护用品、用具和配件等应当具有生产(制造)许可证、产品合格证或者法定检验检测合格证明,并设立专人查验、定期检查和更新,建立相应的资料档案。 1、组织施工机械设备进场 验收 安全检查; 2、建立机械设备安全管理台账、维护保养记录、检查记录; 8 施工中使用的 特种设备应当依法取得特种设备使用登记证书,建立特种设备安全技术档案,并将登记标志置于该特种设备的显著位置。 1、特种设备投入使用前 或者投入使用后三十日内,向负责特种设备安全监督管理的部门办理使用登记,取得使用登记证书。 2、建立特种设备“一机一档”档案; 9 翻模、滑(爬)模等自升式架设设施,以及自行设计、组装或者改装的施工挂(吊)篮、移动模架等设施在投入使用前,应当组织有关单位进行验收,或者委托具有相应资质的检验检测机构进行验收。验收合格后方可使用。 监督检查自升设备等使用; 10 不得使用已淘汰的危及生产安全的工艺、设备和材料。 建立淘汰设备、工艺和材料清单,组织检查排查。 11 组织从业
【第二套】项目部各级安全生产责任制.docx
下载提示

欢迎注册登陆领取积分/会员免费下载--获取途径:

1.上传文档获得2积分      2.签到获取。  3.个人中心获取邀请链接邀请好友获取积分   4.参加首页活动免费获取7天/90天会员

AI助手联系客服