文库 工程管理 安全/文明施工 其他

绿色施工安全总结报告.docx

付费文档 积分文档 DOCX   67页   下载47   2024-04-29   浏览19775   收藏47   点赞38   评分-   18175字   300积分
温馨提示:当前文档最多只能预览 6 页,若文档总页数超出了 6 页,请下载原文档以浏览全部内容。
绿色施工安全总结报告.docx 第1页
绿色施工安全总结报告.docx 第2页
绿色施工安全总结报告.docx 第3页
绿色施工安全总结报告.docx 第4页
绿色施工安全总结报告.docx 第5页
绿色施工安全总结报告.docx 第6页
剩余61页未读, 下载浏览全部
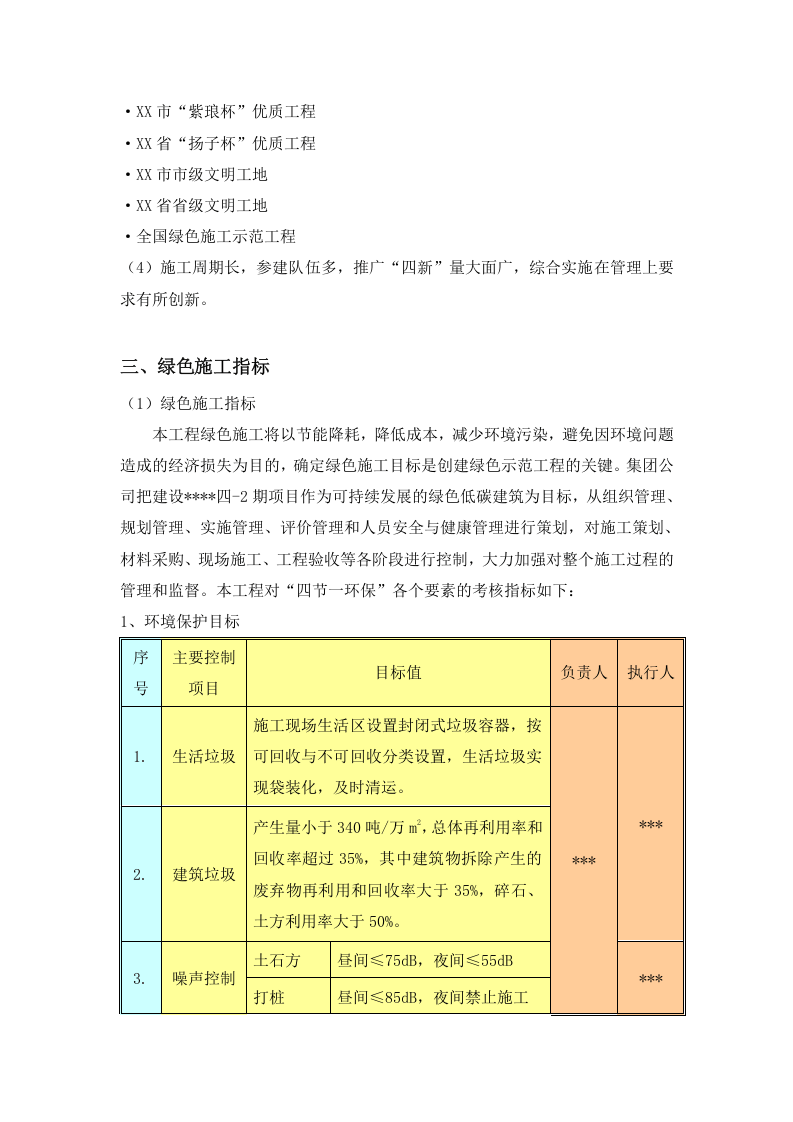
绿色施工综合总结报告 ****四 -2 期项目 ****项目部 二0一六年十二月 目录 工程概况------------------------------------------3 绿色施工重点及难点------------------------------------4 三、绿色施工指标--------------------------------------5 四、绿色施工管理--------------------------------------9 五、绿色施工主要措施----------------------------------19 六、绿色施工技术创优创新-----------------------------45 七、绿色施工成果及对比-------------------------------59 八、绿色施工总结-------------------------------------67 一、工程概况 ·工程名称: **** 四-2期 ·工程地点: XX 省 XX 市开发区宏兴路南、天长路西 ·建设单位: XX 置地( XX )有限公司 ·设计单位: XX 勘察设计院(地下部分) XX 市场规划设计院有限公司(地下部分) ·监理单位: XX 工程项目管理咨询有限公司 ·质监单位: XX 市开发区质监站 ·安监单位: XX 市开发区安监站 ·施工单位: XXXX 二建集团有限公司 本工程包括53#楼、55#楼、58#楼、59#楼四栋高层住宅楼和一座人防地下车库。由 XX 置地( XX )有限公司开发, XX 市规划设计院有限公司和 XX 勘察设计有限公司设计,本工程面积约为12万 平方米, 剪力墙结构,采用筏板基础,高层住宅53#和55#楼为地上30层,58#和59#楼为地上31层,地下二层;一幢地下车库采用框架结构,地下二层。于2014年7月1日开工,计划 交付 时间2016年 12 月 ,本工程已经于2016年12月25日交付完毕。 1、本工程采用外墙外保温,屋顶外墙等部位 保温 结构如下: (1)屋顶:40厚硬泡聚氨脂复合板。 (2)外墙:25和35厚复合发泡水泥板(Ⅱ型)(燃烧性能A级)。 2、外门窗、幕墙构造做法及性能 (1)外门窗:框料为铝型材单框断热桥,北向玻璃为5中等透光LOW-E+12A+5透明
绿色施工安全总结报告.docx
下载提示

欢迎注册登陆领取积分/会员免费下载--获取途径:

1.上传文档获得2积分      2.签到获取。  3.个人中心获取邀请链接邀请好友获取积分   4.参加首页活动免费获取7天/90天会员

AI助手联系客服