文库 工程管理 施工方案/组织设计

迁建节能提升项目临水临电施工组织设计.docx

方案 DOCX   25页   下载0   2023-12-24   浏览69   收藏0   点赞0   评分-   9502字   30积分
温馨提示:当前文档最多只能预览 6 页,若文档总页数超出了 6 页,请下载原文档以浏览全部内容。
迁建节能提升项目临水临电施工组织设计.docx 第1页
迁建节能提升项目临水临电施工组织设计.docx 第2页
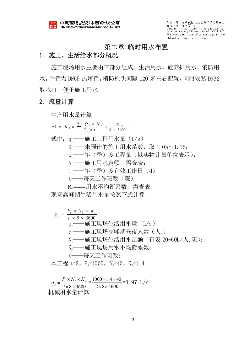
迁建节能提升项目临水临电施工组织设计.docx 第3页
迁建节能提升项目临水临电施工组织设计.docx 第4页
迁建节能提升项目临水临电施工组织设计.docx 第5页
迁建节能提升项目临水临电施工组织设计.docx 第6页
剩余19页未读, 下载浏览全部
山东鲁桥新材料股份有限公司 迁建节能提升项目 临水临电施工组织设计 编制人 : 审核人 : 山东鲁桥新材料股份有限公司迁建节能提升项目部 二零一六年十月 目录 编制说明 ……………………………………………………………………………………… . … 1 编制依据 1 1. 编制依据 1 2. 编制人员 1 3. 本施工组织设计的发放范围 1 第一章 工程概况 2 第二章 临时用水布置 3 1. 施工、生活给水部分概况 3 2. 流量计算 3 3. 水箱及水泵的选择 4 第三章 临时配电线路设计 5 1. 现场布线 5 2. 总配电箱箱、分配电箱及开关箱的设置 7 2.1 总原则 7 2.2 漏电开关配置 7 2.3 配电箱设置 7 3. 接地与保护接零装置设置 8 第四章 临水施工方法 8 1. 工艺流程 8 2. 施工工艺 8 3. 施工注意事项 9 4. 安全施工措施 10 第五章 安全用电措施 10 1. 安全用电组织与制度 10 2. 安全用电技术要求 11 2.1 保护接零 12 2.2 漏电保护器的设置 12 2.3 电气装置 12 3. 潮湿环境下安全措施 13 4. 临时用电防火与消防措施 14 5. 防雷措施 14 6. 用电安全技术措施 15 第六章 安全生产、文明施工注意事项 17 附图 1 18 附图 2 20 附图 3 21 编制依据 1. 编制依据 1.1 本工程施工合同 1.2 本工程地质勘探报告 1.3 本工程有效的施工图 1.4 图纸会审、设计交底 1.5 本工程所涉及常用的国家或行业规范、规程、技术法规、标准、图集,地方标准、图集 《建筑电气工程施工质量验收规范》( GB50303-2002 ) 《电气装置安装接地装置施工及验收规范》( GB50169-2006 ) 《建筑工程施工质量评价标准》( GB/T50375-2006 ) 《建筑物防雷设计规范》( GB50057-94(2000 年版 ) ) 《建筑电气工程施工工艺标准》 《建筑物电子信息系统防雷技术规范》( GB50343-2004 ) 1.6 公司相关技术管理办法 2. 编制人员 王学文 刘凌君 3. 本施工组织设计的发放范围 项目经理、技术总工、生产经理、机电经理、安全总监;工程部、技术部、安全部、材料部、综合办。 其它:监理、建设方。 山东鲁桥新材料股份有限公司迁建节能提升项目部 第一章 工程概况 本工程总建筑面积六万余平米,共包含 3 栋钢结构厂房及一栋砖混结构气化站。 现 场内整个环网和厂区内的循环水系统水源贯通用作应急消防给水。整个环网采用镀锌钢管 DN90PPR 管,热熔连接,暗敷的方式。按照施工现场消防规范要求设置 DN65 消火栓,根据施工需要,加设 DN20
迁建节能提升项目临水临电施工组织设计.docx
下载提示

欢迎注册登陆领取积分/会员免费下载--获取途径:

1.上传文档获得2积分      2.签到获取。  3.个人中心获取邀请链接邀请好友获取积分   4.参加首页活动免费获取7天/90天会员

AI助手联系客服