登录
内容
内容
文库
首页
分类
文库专题
文档悬赏
文库移动端
网盘资源
标签库
智安生态
资讯
AI助手
智安导航
智安培训
考培中心
VIP
签到
文库
企管/人资/营销
人力资源/行政
绩效考核
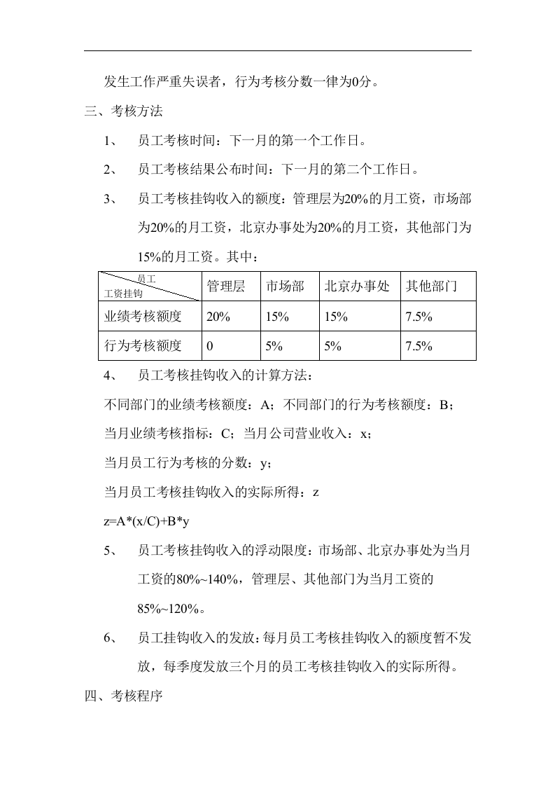
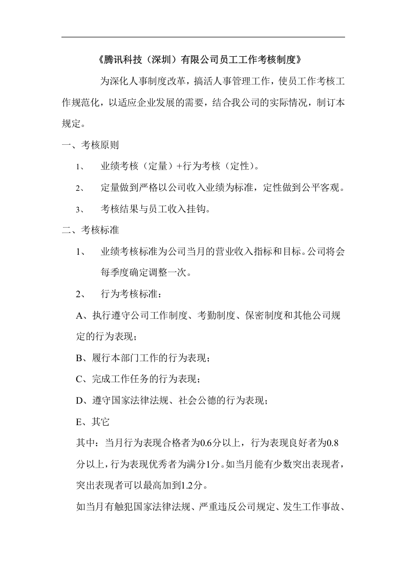
腾讯内部工作考核制度.doc
付费文档
积分文档
DOC
4页
下载0
2023-02-02
浏览37
收藏0
点赞0
评分-
50积分
温馨提示:当前文档最多只能预览 3 页,若文档总页数超出了 6 页,请下载原文档以浏览全部内容。
剩余1页未读,
下载浏览全部
收藏
已收藏
文档描述
腾讯内部工作考核制度.doc
下载提示
欢迎注册登陆领取积分/会员免费下载--获取途径:
1.上传文档获得2积分 2.签到获取。 3.个人中心获取邀请链接邀请好友获取积分 4.参加首页活动免费获取7天/90天会员
AI助手
|
联系客服
职场先锋
这个人很懒,什么都没留下
未认证用户
查看用户
该文档于
上传
推荐文档
高层经理绩效评价样表.doc
最新文档
【方法】薪资调整时沟通的步骤和技巧.doc
【方法】探知他的心理底线 — 薪酬谈判.doc
【方法】面试薪酬谈判的10个技巧.docx
【方法】HR最需要解决的20个薪资谈判问题.doc
【方法】HR如何成功赢得薪酬谈判.doc
【方法】HR不会告诉你的薪酬谈判技巧.docx
【方法】HR必备薪酬谈判技巧.doc
【通用】最新年假规定及计算方法.doc
【通用】自动分段计算的年假表.xlsx
【通用】请假管理规定.doc
您正在使用低版本浏览器,为了获得更良好的体验,建议您升级浏览器,为您推荐:
谷歌浏览器
火狐浏览器
360浏览器
×
文库主页
上传文档
智安导航
安全资讯
智安ai
智安培训