文库 法规规章标准库 建筑材料

GBT25638.1-2010 建筑施工机械与设备 混凝土泵 第1部分术语与商业规格.pdf

付费文档 积分文档 施工 PDF   17页   下载0   2023-08-12   浏览10   收藏0   点赞0   评分-   11779字   10积分
温馨提示:当前文档最多只能预览 5 页,若文档总页数超出了 6 页,请下载原文档以浏览全部内容。
GBT25638.1-2010 建筑施工机械与设备 混凝土泵 第1部分术语与商业规格.pdf 第1页
GBT25638.1-2010 建筑施工机械与设备 混凝土泵 第1部分术语与商业规格.pdf 第2页
GBT25638.1-2010 建筑施工机械与设备 混凝土泵 第1部分术语与商业规格.pdf 第3页
GBT25638.1-2010 建筑施工机械与设备 混凝土泵 第1部分术语与商业规格.pdf 第4页
GBT25638.1-2010 建筑施工机械与设备 混凝土泵 第1部分术语与商业规格.pdf 第5页
剩余12页未读, 下载浏览全部
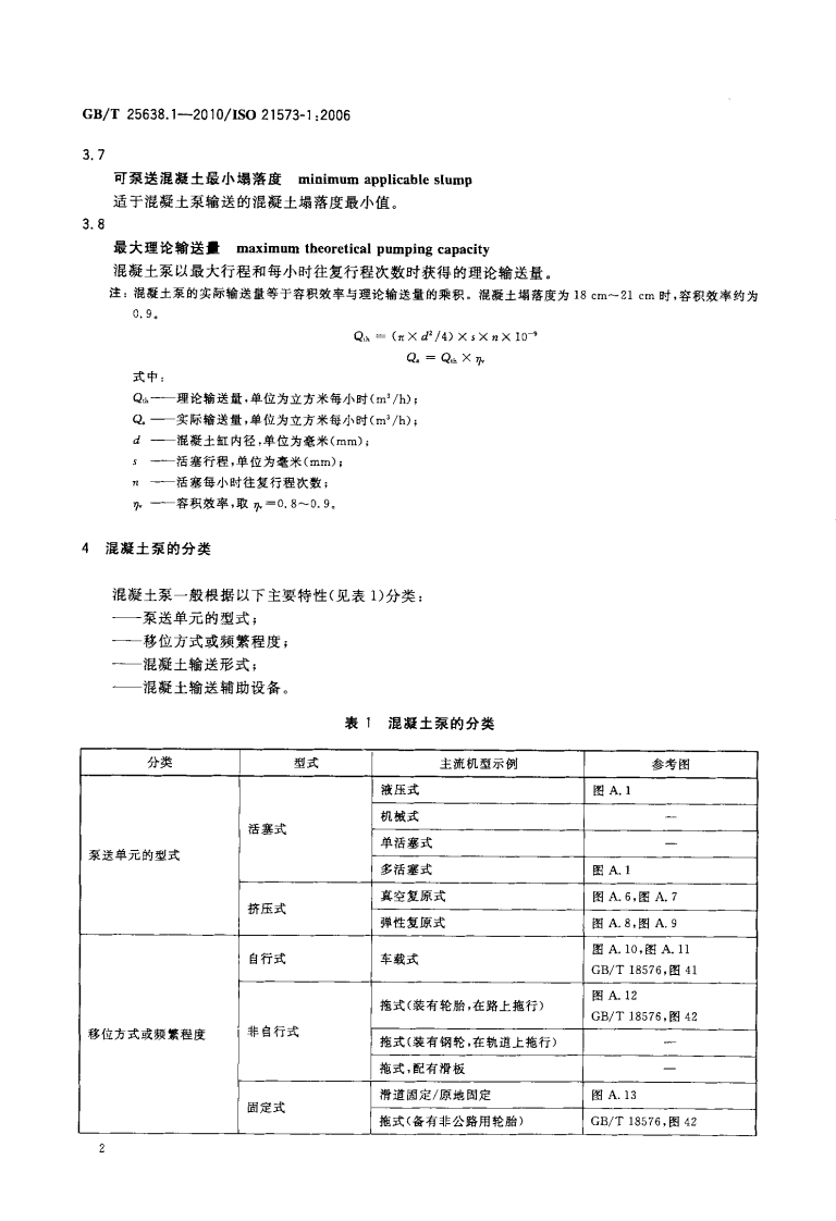
ICS91£®220 P97 ÉÉÀ× ÖлªÈËÃñ¹²ºÍ¹ú¹ú¼Ò±ê×¼ GB£¯T25638£®1¡ª2010£¯ISo21573¡ª1£º2006 ½¨ÖþÊ©¹¤»úеÓëÉ豸 »ìÄýÍÁ±Ã µÚ1²¿·Ö£ºÊõÓïÓëÉÌÒµ¹æ¸ñ Building construction machinery and equipment¡ª¡ªConcrete pumps¡ª¡ª Part 1£ºTerminology andcommercial specifications (ISO21573 1£º2006£¬IDT) !!!!£º!!£º!!¢Óã £® 2011һ03һ01ʵʩ ÖлªÄÎÎݹ²ºÍ¹ú¹ú¼ÒÖÊÁ¿¼à¶½¼ìÑé¼ìÒß×ܾÖ³ʿ Öйú¹ú¼Ò±ê×¼»¯¹ÜÀíίԱ»á¼°Ñö GB£¯T25638£®1¡ª2010£¯IsO21573¡ª1£º2006ǰÑÔ¡¤¡­¡­¡­¡¤¡­¡­¡¤1·¶Î§¡­¡­¡­¡­¡¤2¹æ·¶ÐÔÒýÓÃÎļþ3ÊõÓïºÍ¶¨Òå¡­¡¤4»ìÄýÍÁ±ÃµÄ·ÖÀà5ÉÌÒµ¹æ¸ñ¡¤¡¤¡­¡¤¡¤Ò»°ã²ÎÊý¡­¡­¡­¡¤±ÃËÍ»ìÄýÍÁ¡¤¡­¡­Çý¶¯ÐÎʽ¡­¡­¡­¡¤³ß´çÌØÐÔ¡­¡­¡­¡¤ÊäË͹ܵÀÇåÏ´×°Öõ×ÅÌÇåÏ´×°Öá­¡¤Ò»²¼Áϱۡ­-¡­¡¤¡­¡­Ö§ÍÈ¡­¡­¡­¡­¡­¡¤¡¤ÒºÑ¹ÏµÍ³¡­¡­¡­¡¤¡¤OÆû³µµ×ÅÌ¡­¡­¡­¡¤¡¤1Íϳµµ×ÅÌ¡­¡­¡­¡¤2¸½¼þºÍ¹¤¾ß¡­¡¤¡­Ŀ´Î¸½Â¼A(×ÊÁÏÐÔ¸½Â¼)»ìÄýÍÁ±ÃµÄÀàÐͼ°Æä×ܳɵÄͼÀý www.bzfxw.com ë¾ ²ý GB£¯T25638£®1¡ª2010£¯ISo21573¡ª1£º2006 GB£¯T25638¡¶½¨ÖþÊ©¹¤»úеÓëÉ豸»ìÄýÍÁ±Ã¡··ÖΪ2¸ö²¿·Ö£º ¡ª¡ªµÚ1²¿·Ö£ºÊõÓïÓëÉÌÒµ¹æ¸ñ£» ¡ª¡ªµÚ2²¿·Ö£º¼¼Êõ²ÎÊýµÄ¼ìÑé³ÌÐò¡£ ±¾²¿·ÖΪGB£¯T 25638µÄµÚ1²¿·Ö¡£ ±¾²¿·ÖµÈͬ²ÉÓÃIsO 21 573¡ª1£º2006¡¶½¨ÖþÊ©¹¤»úеÓëÉ豸 »ìÄýÍÁ±Ã µÚ1²¿·Ö£ºÊõÓïÓëÉÌÒµ¹æ ¸ñ¡·(Ó¢Îİæ)¡£ ±¾²¿·ÖµÈͬ·­ÒëIsO 21573¡ª1£º2006¡£ ΪÁ˱ãÓÚʹÓ㬱¾²¿·Ö»¹×öÁËÏÂÁб༭ÐÔÐ޸ģº a)¡°Iso 21573¡ª1µÄ±¾²¿·Ö¡±Ò»´Ê¸ÄΪ¡°GB£¯T25638µÄ±¾²¿·Ö¡±£» b)ɾ³ýIS0 21573¡ª1£º2006µÄǰÑÔ£» c)¶ÔÓÚIs0 21573¡ª1£º2006ÒýÓõĹú¼Ê±ê×¼ÒѵÈͬ²ÉÓÃΪÎÒ¹ú¹ú¼Ò±ê×¼£¬±¾²¿·ÖÒýÓÃÎÒ¹úµÄÕâЩ ¹ú¼Ò±ê×¼´úÌæ¶ÔÓ¦µÄ¹ú¼Ê±ê×¼(¼û±¾²¿·ÖµÚ2ÕÂ)£» d)¶ÔÓÚIs021573¡ª1£º2006Ô­Îĵı༭ÐÔ´íÎ󣬾­ÓëIs0£¯Tc 195£¯sC1ÃØÊé´¦ÁªÏµÈ·ÈÏ£¬±¾²¿·Ö ×öÁËÈçÏÂÐ޸ģº 1)±í1£º¡°¹Ì¶¨Ê½¡ª¡ª»¬µÀ¹Ì¶¨£¯Ô­µØ¹Ì¶¨¡±Ïî²Î¿¼Í¼¡°Í¼A£®11¡±¸ÄΪ¡°Í¼A£®13¡±£» 2)5£®1£º¹¤×÷ÖÊÁ¿µÄ½Å×¢ÖУ¬Ô­ÎÄ£¥all¡±¸ÄΪ¡°half£¬£¬£¬·­ÒëΪ¡°È¼ÓÍÏä´¦ÓÚ°ëÂú״̬¡±£» 3) ͼA£®7ÖУºÃ»ÓÐÐòºÅ16£¬¡°13Ï𽺵æ°å£¬14±ÃËͽº¹Ü£¬15ת×Ó£¬16ÅÅË®¿Ú¡±¸ÄΪ¡°13±ÃËͽº ¹Ü£¬14ת×Ó£¬15ÅÅË®¿Ú¡±£» 4)ͼA£®13£ºÍ¼Öгߴç×ó²àµÄ¡°H1¡±¸ÄΪ¡°H¡±¡£ ±¾²¿·ÖÓÉÖйú»úе¹¤ÒµÁªºÏ»áÌá³ö¡£ ±¾²¿·ÖÓÉÈ«¹ú½¨ÖþÊ©¹¤»úеÓëÉ豸±ê×¼»¯¼¼ÊõίԱ»á(sAc£¯Tc 328)¹é¿Ú¡£ ±¾²¿·ÖÆð²Ýµ¥Î»£º±±¾©½¨Ñлúе¿Æ¼¼ÓÐÏÞ¹«Ë¾¡¢½­ËÕÐìÖݹ¤³Ì»úеÑо¿Ôº¡¢ÉîÛÚÊлª²â¼ì²âÓÐÏÞ¹« ˾¡¢±±¾©½¨Öþ»úе»¯Ñо¿Ôº
GBT25638.1-2010 建筑施工机械与设备 混凝土泵 第1部分术语与商业规格.pdf
下载提示

欢迎注册登陆领取积分/会员免费下载--获取途径:

1.上传文档获得2积分      2.签到获取。  3.个人中心获取邀请链接邀请好友获取积分   4.参加首页活动免费获取7天/90天会员

AI助手联系客服