文库 企管/人资/营销 财务/财税 财务制度

13-公司人力资源部年度预算方案.docx

付费文档 积分文档 DOCX   5页   下载0   2023-09-17   浏览53   收藏0   点赞0   评分-   2229字   30积分
13-公司人力资源部年度预算方案.docx 第1页
13-公司人力资源部年度预算方案.docx 第2页
13-公司人力资源部年度预算方案.docx 第3页
13-公司人力资源部年度预算方案.docx 第4页
13-公司人力资源部年度预算方案.docx 第5页
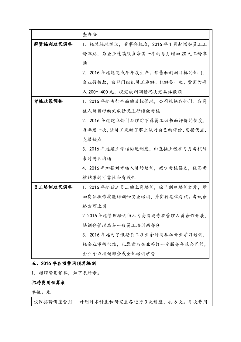
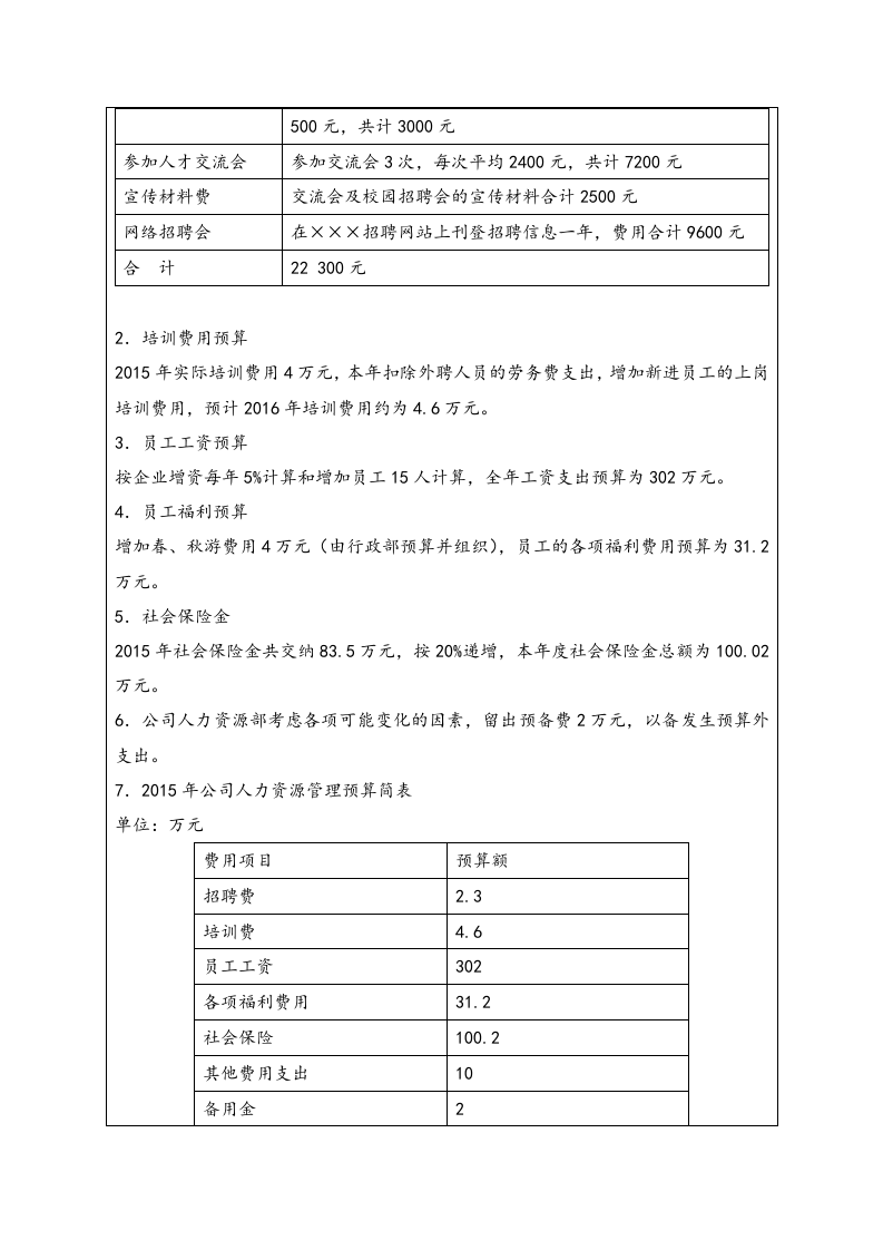
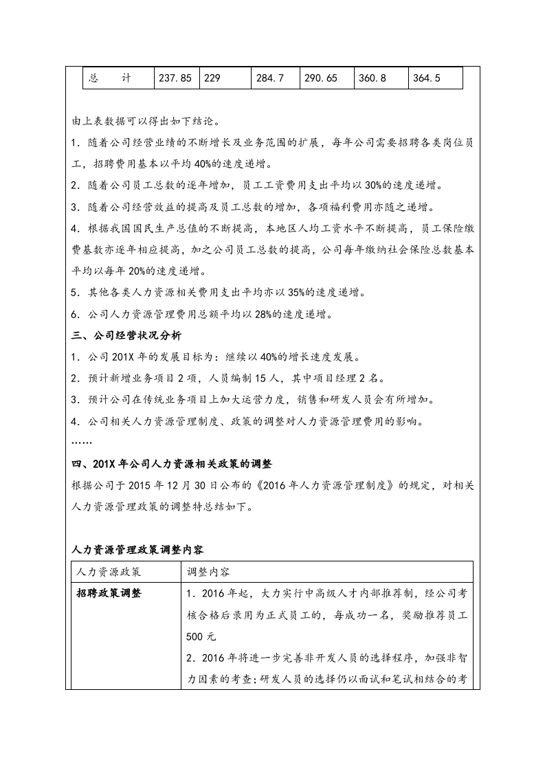
公司人力资源部年度预算方案 方案 名称 公司人力资源部年度费用预算方案 受控状态 编 号 一、总则 1.目的 为使企业人力资源管理资金的合理安排、有效使用,人力资源成本得到合理控制,特制定本方案。 2.原则 在充分考察以往年度费用预算及使用情况的基础上,结合本年度公司经营目标及人力资源规划,本着客观、可行、科学和经济原则编制。 3.职责范围 (1)公司人力资源部负责年度费用预算的编制。 (2)各相关职能部门给予相应配合。 (3)本预算方案经总经理审批后,财务部备案。 二、年度公司人力资源部费用预算及使用情况分析 公司人力资源部收集公司3年内人力资源费用预算及使用情况数据,并分析整理,结论如下表所示。 公司人力资源部费用预算及使用情况历史数据 单位:万元 费用项目 XXXX年 XXXX年 XXXX年 预算 实际 预算 实际 预算 实际 招 聘 0.85 0.8 1.2 1.25 1.6 1.6 培训费用 3 2.8 3.5 3.4 4.2 4 员工工资 150 144 180 183 235 240 各项福利费用 20 18.9 22 24 28 27.9 社会保险总额 60 58 72 73.2 84 83.5 其他相关费用 4 4.5 6 5.8 8 8.5 总 计 237.85 229 284.7 290.65 360.8 364.5 由上表数据可以得出如下结论。 1.随着公司经营业绩的不断增长及业务范围的扩展,每年公司需要招聘各类岗位员工,招聘费用基本以平均40%的速度递增。 2.随着公司员工总数的逐年增加,员工工资费用支出平均以30%的速度递增。 3.随着公司经营效益的提高及员工总数的增加,各项福利费用亦随之递增。 4.根据我国国民生产总值的不断提高,本地区人均工资水平不断提高,员工保险缴费基数亦逐年相应提高,加之公司员工总数的提高,公司每年缴纳社会保险总数基本平均以每年20%的速度递增。 5.其他各类人力资源相关费用支出平均亦以35%的速度递增。 6.公司人力资源管理费用总额平均以28%的速度递增。 三、公司经营状况分析 1.公司201X年的发展目标为:继续以40%的增长速度发展。 2.预计新增业务项目2项,人员编制15人,其中项目经理2名。 3.预计公司在传统业务项目上加大运营力度,销售和研发人员会有所增加。 4.公司相关人力资源管理制度、政策的调整对人力资源管理费用的影响。 …… 四、201X年公司人力资源相关政策的调整 根据公司于2015年12月30日公布的《2016年人力资源管理制度》的规定,对相关人力资源管理政策的调整特总结如下。 人力资源管理政策调整内容 人力资源政策 调整内容 招聘政策调整 1.2016年起,大力实行中高级人
13-公司人力资源部年度预算方案.docx
下载提示

欢迎注册登陆领取积分/会员免费下载--获取途径:

1.上传文档获得2积分      2.签到获取。  3.个人中心获取邀请链接邀请好友获取积分   4.参加首页活动免费获取7天/90天会员

AI助手联系客服