登录
内容
内容
文库
首页
分类
文库专题
文档悬赏
文库移动端
网盘资源
标签库
智安生态
资讯
AI助手
智安导航
智安培训
考培中心
VIP
签到
文库
行业资料
旅游/服务
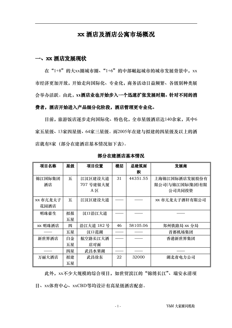
xx酒店及酒店公寓市场概况.doc
付费文档
积分文档
DOC
13页
下载0
2023-02-01
浏览31
收藏0
点赞0
评分-
60积分
温馨提示:当前文档最多只能预览 3 页,若文档总页数超出了 6 页,请下载原文档以浏览全部内容。
剩余10页未读,
下载浏览全部
收藏
已收藏
文档描述
xx酒店及酒店公寓市场概况.doc
下载提示
欢迎注册登陆领取积分/会员免费下载--获取途径:
1.上传文档获得2积分 2.签到获取。 3.个人中心获取邀请链接邀请好友获取积分 4.参加首页活动免费获取7天/90天会员
AI助手
|
联系客服
职场先锋
这个人很懒,什么都没留下
未认证用户
查看用户
该文档于
上传
推荐文档
如何作调查和如何写调查报告.ppt
太阳能:多晶硅行业研究调查报告.doc
最新文档
中小企业信息化调查报告.doc
中国智能家居的调查报告.ppt
中国智能家居的调查报告(1).ppt
中国私营企业调查报告.doc
中国日化行业发展调查报告.doc
中国企业人力资源管理调查报告.doc
山西太原城区市场调查报告.doc
山西太原城区市场调查报告(1).doc
如何作调查和如何写调查报告.ppt
企业调查报告格式.doc
您正在使用低版本浏览器,为了获得更良好的体验,建议您升级浏览器,为您推荐:
谷歌浏览器
火狐浏览器
360浏览器
×
文库主页
上传文档
智安导航
安全资讯
智安ai
智安培训