文库 安全生产/应急管理 制度及规程 操作规程

XX涂料安全生产操作规程汇编(14页).docx

DOCX   13页   下载40   2024-05-03   浏览8783   收藏43   点赞39   评分-   11926字   150积分
温馨提示:当前文档最多只能预览 6 页,若文档总页数超出了 6 页,请下载原文档以浏览全部内容。
XX涂料安全生产操作规程汇编(14页).docx 第1页
XX涂料安全生产操作规程汇编(14页).docx 第2页
XX涂料安全生产操作规程汇编(14页).docx 第3页
XX涂料安全生产操作规程汇编(14页).docx 第4页
XX涂料安全生产操作规程汇编(14页).docx 第5页
XX涂料安全生产操作规程汇编(14页).docx 第6页
剩余7页未读, 下载浏览全部
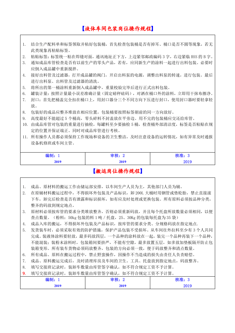
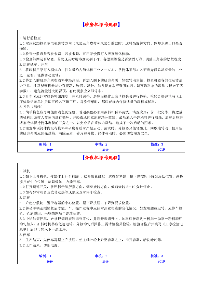
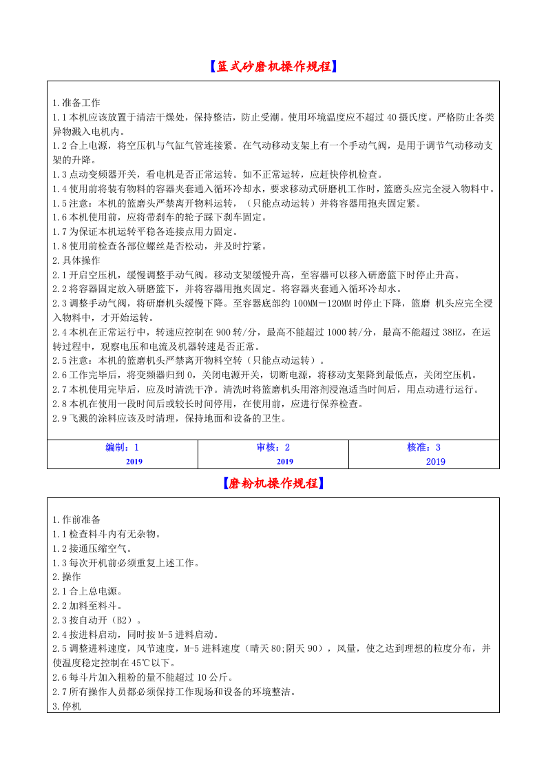
【 配料罐岗位操作规程 】 严格按照生产配料单领料,优先使用零头余料并在配料区码放整齐,以先后顺序执行操作。 将指定配料罐的两个阀门关严,按指定罐降下搅拌机,打开总电源,落下搅拌头,落到底后锁紧锁紧装置。 将抽风口安放到配料口,打开风机开关进行抽风。 将配料罐的两个阀门关死,严格按照配料单顺序投料,先投溶剂,再投树脂,后投粉料。 投放液体原料要避免泼溅,有洒落及时以布头擦净,必要时投料前铺垫废纸板等物。 对于投料的磅秤交由配料岗人员负责,磅秤称重时,需要摘掉手套,保持清洁以保证称重的准确性。 等液体原料淹没过搅拌头后,以300-400转/分的转速开始搅拌。先打开调速器电源开关,缓慢增高转速至规定转速。 投粉料时应缓慢加入粉料,投料罐中不允许有粉料堆积,有粉料堆积必须等粉料堆积完全搅拌分散均匀后才允许继续投料。严格注意不得将粉料袋及其碎片落入罐中。 所有空桶应及时移出车间,粉料包装袋及时放入垃圾桶中。 投料完毕,关好罐盖,打扫投料现场,将设备、原料放入指定位置。高速分散搅拌速度,1000转高速分散15分钟后调低转速至完全停止,关闭电源,由质检部检验合格后转入砂磨工序。 所有操作人员都必须保持工作现场和设备的卫生整洁,及时注意设备运行情况,如有异常及时通报设备管理者。 编制:1 2019 审核:2 2019 核准:3 2019 【 研磨岗位操作规程 】 用软管按照混料罐-砂磨机-接料罐-输料泵-成品罐-过滤筛网的顺序连接好,检查各阀门开关情况并保持在关状态,检查接料软管是否存在漏料隐患是否及时更换等。 打开冷却水泵的开关,并检查冷却水是否正常工作。 打开混料罐的两个阀门,打开砂磨机进料阀门并开启进料电机(立式砂磨机),点动主机至完全开启,根据出料口出料情况调整进料电机转速。 待出料口有正常出料后,检验研磨细度,以工艺规定细度为准调整
XX涂料安全生产操作规程汇编(14页).docx
下载提示

欢迎注册登陆领取积分/会员免费下载--获取途径:

1.上传文档获得2积分      2.签到获取。  3.个人中心获取邀请链接邀请好友获取积分   4.参加首页活动免费获取7天/90天会员

AI助手联系客服