登录
内容
内容
文库
首页
分类
文库专题
文档悬赏
文库移动端
网盘资源
标签库
智安生态
资讯
AI助手
智安导航
智安培训
考培中心
VIP
签到
文库
企管/人资/营销
车间生产/质量管理
质量管理
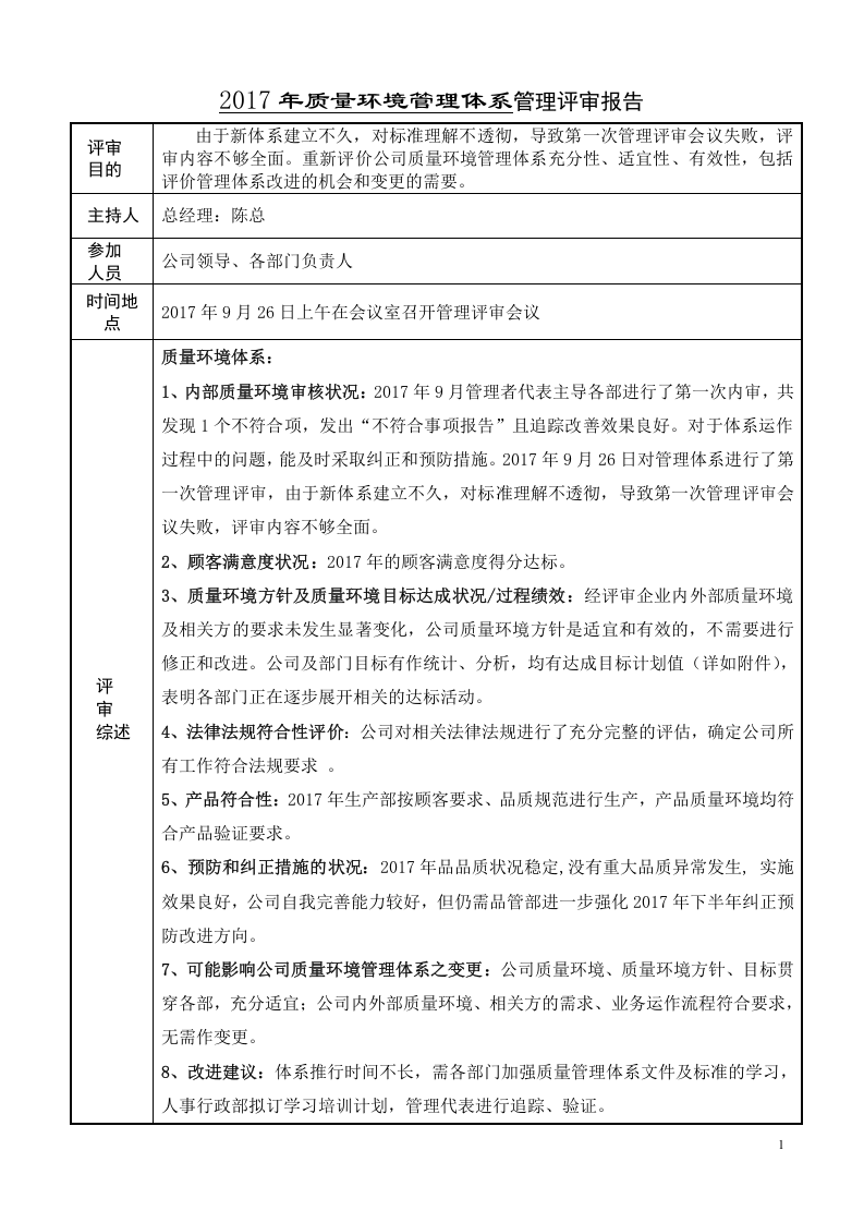
02管理评审报告.doc
DOC
2页
下载0
2023-12-24
浏览15
收藏0
点赞0
评分-
50积分
收藏
已收藏
文档描述
02管理评审报告.doc
下载提示
欢迎注册登陆领取积分/会员免费下载--获取途径:
1.上传文档获得2积分 2.签到获取。 3.个人中心获取邀请链接邀请好友获取积分 4.参加首页活动免费获取7天/90天会员
AI助手
|
联系客服
安全生产资讯
微信公众号:安全生产资讯 作者 关注公众号免费获取文档
未认证用户
查看用户
该文档于
上传
推荐文档
最新文档
质量手册2015版 A1.doc
0作业文件封面和目录.doc
05应急预案.doc
04消防安全管理制度.doc
03固体废弃物分类处理规定.doc
02销售和售后服务作业规程.doc
01产品验货规程.doc
三级文件清单.doc
013固体废弃物分类处理规定.doc
012销售和售后服务作业规程.doc
您正在使用低版本浏览器,为了获得更良好的体验,建议您升级浏览器,为您推荐:
谷歌浏览器
火狐浏览器
360浏览器
×
文库主页
上传文档
智安导航
安全资讯
智安ai
智安培训