文库 安全生产/应急管理 制度及规程 操作规程

XX尾矿库安全操作规程汇编(43页).docx

DOCX   43页   下载4   2024-05-03   浏览2793   收藏3   点赞33   评分-   13867字   150积分
温馨提示:当前文档最多只能预览 6 页,若文档总页数超出了 6 页,请下载原文档以浏览全部内容。
XX尾矿库安全操作规程汇编(43页).docx 第1页
XX尾矿库安全操作规程汇编(43页).docx 第2页
XX尾矿库安全操作规程汇编(43页).docx 第3页
XX尾矿库安全操作规程汇编(43页).docx 第4页
XX尾矿库安全操作规程汇编(43页).docx 第5页
XX尾矿库安全操作规程汇编(43页).docx 第6页
剩余37页未读, 下载浏览全部
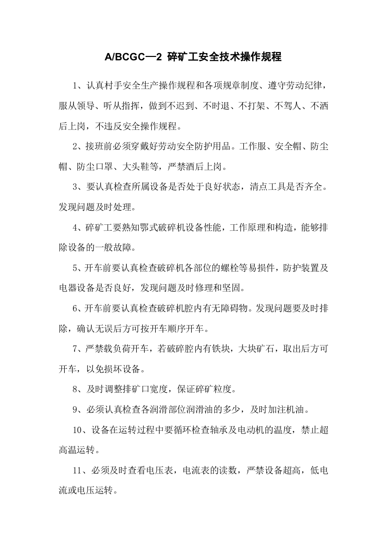
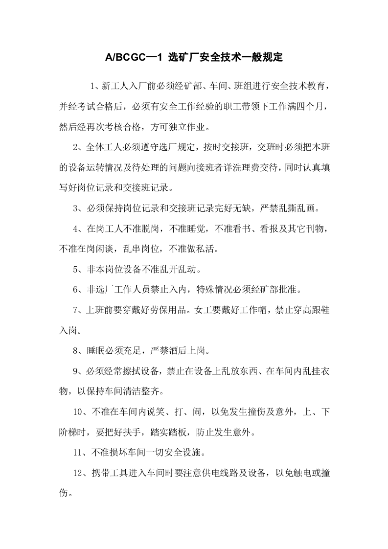
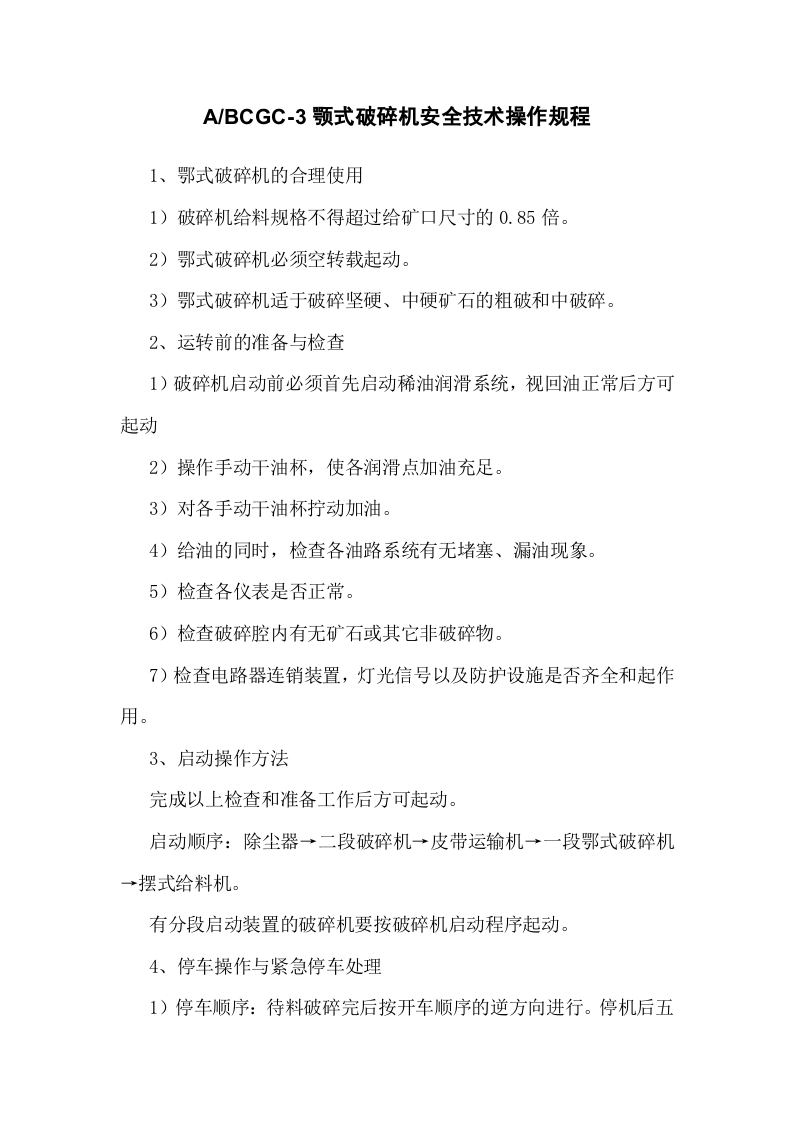
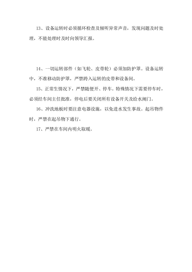
目录 目录 1 A/BCGC - 1 选矿厂安全技术一般规定 2 A/BCGC - 2 碎矿工安全技术操作规程 4 A/BCGC-3 颚式破碎机安全技术操作规程 6 A/BCGC-4 皮带工安全技术操作规程 8 A/BCGC-5 筛分工安全技术操作规程 10 A/BCGC-6 给料工安全技术操作规程 12 A/BCGC-7 球磨机安全技术操作规程 13 A/BCGC-8 高频筛工操作规程 17 A/BCGC-9 磁选工操作规程 20 A/BCGC-10 装载机司机安全操作规程 23 A/BCGC-11 翻斗车司机安全操作规程 24 A/BCGC-12 水泵工安全技术操作规程 25 A/BCGC-13 电工安全技术操作规程 26 A/BCGC-14 电气维修技术操作规程 28 A/BCGC-15 安装工技术操作规程 30 A/BCGC-16 钳工安全技术操作规程 31 A/BCGC-17 电气焊工安全技术操作规程 32 A/BCGC-18 氧气、乙炔瓶使用安全技术操作规程 34 A/BCGC-19 尾矿库安全监控操作规程 35 A/BCGC-20 尾矿筑坝与排放操作规程 37 A/BCGC-21 尾矿库水位控制安全操作规程 39 A/BCGC-23 化验室一般操作规程 40 A /BCGC-24 化验员安全技术操作规程 41 A/BCGC-25 测定工安全技术操作规程 43 A/BCGC—1 选矿厂安全技术一般规定 1、新工人入厂前必须经矿部、车间、班组进行安全技术教育,并经考试合格后,必须有安全工作经验的职工带领下工作满四个月,然后经再次考核合格,方可独立作业。 2、全体工人必须遵守选厂规定,按时交接班,交班时必须把本班的设备运转情况及待处理的问题向接班者详洗理费交待,同时认真填写好岗位记录和交接班记录。 3、必须保持岗位记录和交接班记录完好无缺,严禁乱撕乱画。 4、在岗工人不准脱岗,不准睡觉,不准看书、看报及其它刊物,不准在岗闲谈,乱串岗位,不准做私活。 5、非本岗位设备不准乱开乱动。 6、非选厂工作人员禁止入内,特殊情况必须经矿部批准。 7、上班前要穿戴好劳保用品。女工要戴好工作帽,禁止穿高跟鞋入岗。 8、
XX尾矿库安全操作规程汇编(43页).docx
下载提示

欢迎注册登陆领取积分/会员免费下载--获取途径:

1.上传文档获得2积分      2.签到获取。  3.个人中心获取邀请链接邀请好友获取积分   4.参加首页活动免费获取7天/90天会员

AI助手联系客服