文库 工程管理 环境保护验收报告

襄阳达安汽车检测中心有限公司试车场加油站技术改造项目验收报告.pdf

付费文档 积分文档 报告 PDF   53页   下载0   2023-02-14   浏览429   收藏0   点赞0   评分-   22321字   80积分
温馨提示:当前文档最多只能预览 3 页,若文档总页数超出了 6 页,请下载原文档以浏览全部内容。
襄阳达安汽车检测中心有限公司试车场加油站技术改造项目验收报告.pdf 第1页
襄阳达安汽车检测中心有限公司试车场加油站技术改造项目验收报告.pdf 第2页
襄阳达安汽车检测中心有限公司试车场加油站技术改造项目验收报告.pdf 第3页
剩余50页未读, 下载浏览全部
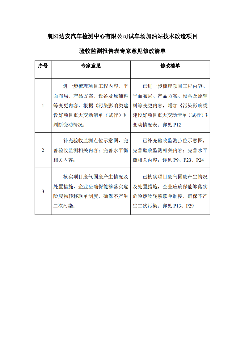
襄阳达安汽车检测中心有限公司试车场 加油站技术改造项目 竣工环境保护验收监测报告表 建设单位:襄阳达安汽车检测中心有限公司 二零二二年十一月 建设单位法人代表: 李普明 (签字) 编制单位法人代表: 李普明 (签字) 项目负责人: 付慧娟 填 表 人: 建设单位:(盖章) 编制单位:(盖章) 电话:18154360103 电话:181543601038 传真: 传真: 邮编:441004 邮编:441004 地址:湖北省襄阳市襄阳高新 区汽车试验场内 地址:湖北省襄阳市襄阳高新 区汽车试验场内 声明:未经书面许可,复制本报告中的部分内容无效。 襄阳达安汽车检测中心有限公司试车场加油站技术改造项目 验收监测报告表专家意见修改清单 序号 专家意见 修改清单 1 进一步梳理项目工程内容、平 面布局、产品方案、设备及原辅料 等变更内容,根据《污染影响类建 设好项目重大变动清单(试行)》 判断变动情况; 已进一步梳理项目工程内容、 平面布局、产品方案、设备及原辅 料等变更内容,增加《污染影响类 建设好项目重大变动清单(试行)》 变动情况表;详见P12 2 补充验收监测点位示意图,完 善验收监测相关内容;完善水平衡 相关内容; 已补充验收监测点位示意图, 完善验收监测相关内容;完善水平 衡相关内容;详见P9、P23、P24 3 核实项目废气固废产生情况及 处置措施,企业应确保能够落实危 险废物转移联单制度,确保不产生 二次污染; 已核实项目废气固废产生情况 及处置措施,企业应确保能够落实 危险废物转移联单制度,确保不产 生二次污染;详见P13、P29 1 表一 建设项目名称 襄阳达安汽车检测中心有限公司试车场加油站技术改造项目 建设单位名称 襄阳达安汽车检测中心有限公司 建设项目性质 新建 改扩建 技改 迁建 建设地点 湖北省襄阳市襄阳高新区汽车试验场内 主要产品名称 92#、95#、98#汽油、0#柴油 设计生产能力 年经营2500吨92#、95#、98#汽油和1000吨0#柴油 实际生产能力 年经营2500吨92#、95#、98#汽油和1000吨0#柴油 建设项目环评时间 2021年09月 开工建设时间 2021年12月 调试时间 2022年10月验收现场监测时间2022年10月21、22日 环评报告表 审批部门 襄阳市生态环 境局 环评报告表 编制单位 湖北咸环环境技术研究 有限公司 环保设施设计单位 / 环保设施施工单位 / 投资总概算(万元) 1303.19 环境保护投资总概 算(万元) 27 比例2.07% 实际总概算(万元) 1303.19 环境保护投资(万 元) 27 比例2.07% 验收监测依据 一、建设项目环境保护相关
襄阳达安汽车检测中心有限公司试车场加油站技术改造项目验收报告.pdf
下载提示

欢迎注册登陆领取积分/会员免费下载--获取途径:

1.上传文档获得2积分      2.签到获取。  3.个人中心获取邀请链接邀请好友获取积分   4.参加首页活动免费获取7天/90天会员

AI助手联系客服