文库 安全生产/应急管理 制度及规程 操作规程

边坡支护锚索施工安全操作规程.docx

DOCX   8页   下载11   2024-08-04   浏览7811   收藏6   点赞3   评分-   5819字   50积分
温馨提示:当前文档最多只能预览 6 页,若文档总页数超出了 6 页,请下载原文档以浏览全部内容。
边坡支护锚索施工安全操作规程.docx 第1页
边坡支护锚索施工安全操作规程.docx 第2页
边坡支护锚索施工安全操作规程.docx 第3页
边坡支护锚索施工安全操作规程.docx 第4页
边坡支护锚索施工安全操作规程.docx 第5页
边坡支护锚索施工安全操作规程.docx 第6页
剩余2页未读, 下载浏览全部
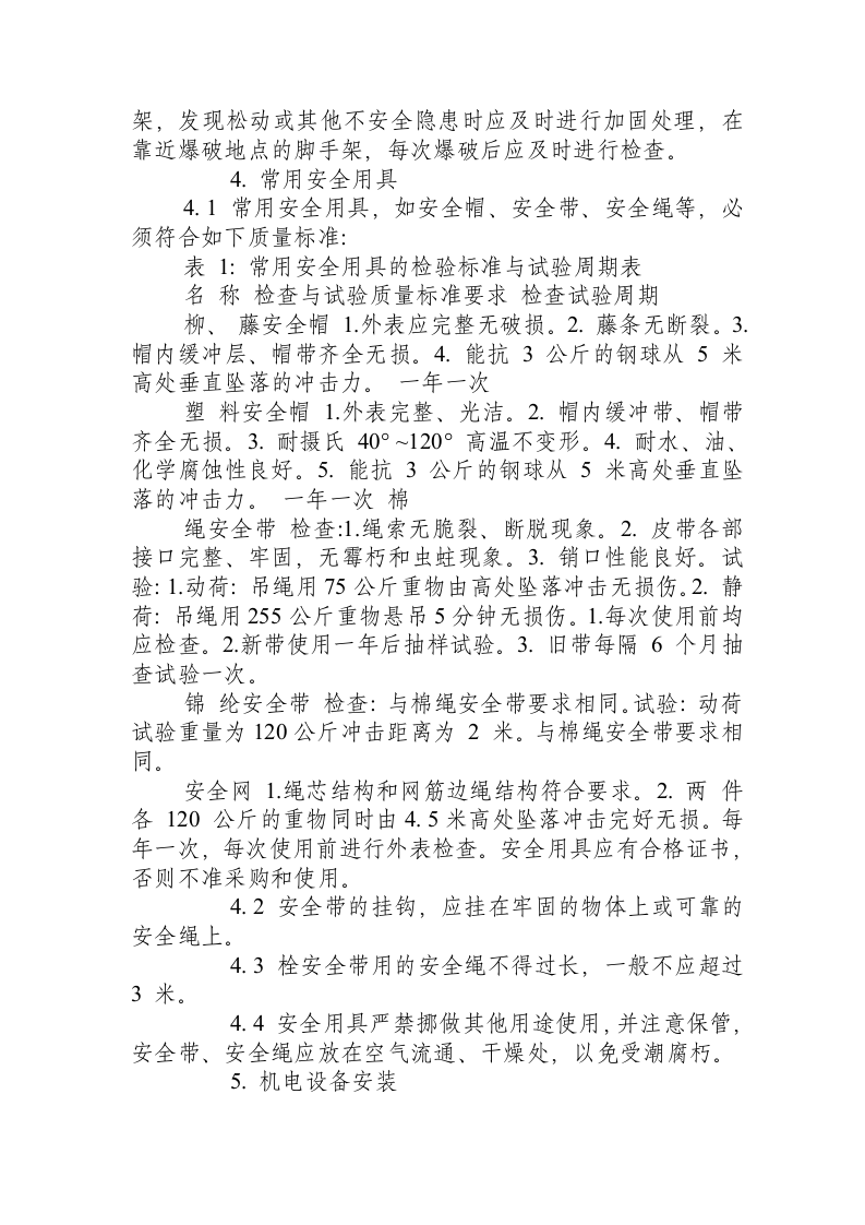
  边坡支护锚索施工安全操作规程    1. 一般规定    1 凡是从事边坡支护工程施工人员,必须受过安全生产教育,熟悉本工程安全技术操作规程,并严格遵守。    2 一律不准单人开机操作机电设备,每班工作必须有明确分工。    3 对现场运行的施工机械设备临时进行修理时,必须与运转操作人员取得联系,停止设备运行后,方可进行修理。    4 机电设备不工作时应切断电源。    5 夜间施工时, 必须有充分的照明。    6 进入施工场地应穿戴好必要的劳动保护用品、 用具。    7 与施工无关的非施工人员,未经许可不得进入施工场地,在进入施工场地要道口须设置警示牌。    2. 高处作业    2. 1 高处作业标准 凡是在坠落高度基准面 2m 和 2m 以上有可能坠落的高处进行作业, 均称为高处作业。    2. 2 凡经医生诊断,患有高血压、心脏病、贫血、精神病、以及患有其他不适于高处作业病症的人员,不得从事高处作业。    2. 3 高处作业使用的脚手架上应铺设固定脚手板和护身栏杆。    2. 4 从事高处作业人员,必须系好安全带和穿软底鞋,不准穿拖鞋、塑料底鞋和带钉子的硬底鞋。    2. 5 脚手排架的临空面必须搭设安全网或防护栏杆。工作人员应栓好安全带,带好安全帽。    2. 6 高处作业使用的工具、材料等应堆放好,以防掉下砸伤下方施工人员而造成人员伤亡事故。 严禁使用抛投方法传送工具、材料。小型材料或工具应放在工具箱或工具袋内。    2. 7 上、下层排架平台同时施工时,应挂设安全网,以免上面掉物将下层施工人员砸伤。    2. 8 高处作业人员,精神应集中,不得打闹嬉戏,不得麻痹大意,以防止坠落。    2. 9 高处作业时,严禁燃烧明火取暖。    2. 10 在脚手排架上施工,应尽量减少堆放材料物品的数量及重量。    2. 11 施工人员在上下脚手架时,应走斜马道或梯子,不得沿脚 手架管攀爬上下。    2. 12 在脚手排架上施工人员,不得坐在排架平台边缘,不得骑坐在脚手排架临空面防护栏杆上,不得躺在脚手板上或安全网内休息,不得站在防护栏杆外的探头板上工作和凭借栏杆起吊物品。    3. 脚手架    3. 1 边坡锚索施工平台为承重脚手架平台,承重能力不小于 3t/m2 ,承重脚手架应使用脚手钢管搭设。    3. 2 竖直排架管必须用地锚固定牢固,固定地锚必须设置在稳定岩石内并用水泥砂浆镶牢 , 地锚与排架管的有效连结长度不小于 0. 5m 。    3. 3 纵、横向竖直钢管间距不大于 1m ,水平钢管间距不大于 1. 5m 。    3. 4 高度大于 2m 的排架,其竖直钢管之间必须设置斜拉支撑连接。    3. 5 成 90° 交角的钢管使用死卡连接,其他任意交角的钢管使用活卡连接,管卡螺栓必须拧紧,不得松动。    3. 6 平台面的纵、横向水平钢管应采用双管结构。    3. 7 使用方木规格不小于长 × 宽 × 高 =400cm×10cm×10cm 的衫木或松木,脚手台板规格不小于长 × 宽 × 厚 =400cm×25cm×5cm 的衫木或松木板,凡是腐朽、扭曲、斜纹、破裂和大横透节的方木和脚手板均不得使用。    3. 8 方木铺设间距不大于 1. 2m ,方木应使用 8# 铅丝与平台面水平钢管捆牢 ; 脚手台板铺设间隙不大于 5cm ,脚手台板应用 4″ 钢圆钉与方木钉牢。    3. 9 排架平台临空面应设置安全防护栏杆,在有上、下立体交叉作业的部位,应设置安全网围护,以防止上部掉落物将下部施工人员砸伤。    3. 10 施工专职安全人员应随时注意观察及检查排架,发现松动或其他不安全隐患时应及时进行加固处理,在靠近爆破地点的脚手架,每次爆破后应及时进行检查。    4. 常用安全用具 4. 1 常用安全用具,如安全帽、安全带、安全绳等,必须符合如下质量标准 : 表 1: 常用安全用具的检验标准与试验周期表 名 称 检查与试验质量标准要求 检查试验周期 柳、 藤安全帽 1. 外表应完整无破损。 2. 藤条无断裂。 3. 帽内缓冲层、帽带齐全无损。 4. 能抗 3 公斤的钢球从 5 米高处垂直坠落的冲击力。 一年一次 塑 料安全帽 1. 外表完整、光洁。 2. 帽内缓冲带、帽带齐全无损。 3. 耐摄氏 40° ~120° 高温不变形。 4. 耐水、油、化学腐蚀性良好。 5. 能抗 3 公斤的钢球从 5 米高处垂直坠落的冲击力。 一年一次 棉 绳安全带 检查 :1. 绳索无脆裂、断脱现象。 2. 皮带各部接口完整、牢固,无霉朽和虫蛀现象。 3. 销口性能良好。试验 : 1. 动荷 : 吊绳用 75 公斤重物由高处坠落冲击无损伤。 2. 静荷 : 吊绳用 255 公斤重物悬吊 5 分钟无损伤。 1. 每次使用前均应检查。 2. 新带使用一年后抽样试验。 3. 旧带每隔 6 个月抽查试验一次。 锦 纶安全带 检查 : 与棉绳安全带要求相同。试验 : 动荷试验重量为 120 公斤冲击距离为 2 米。与棉绳安全带要求相同。 安全网 1. 绳芯结构和网筋边绳结构符合要求。 2. 两 件 各 120 公斤的重物同时由 4. 5 米高处坠落冲击完好无损。每年一次,每次使用前进行外表检查。安全用具应有合格证书,否则不准采购和使用。    4. 2 安全带的挂钩,应挂在牢固的物体上或可靠的安全绳上。    4. 3 栓安全带用的安全绳不得过长,一般不应超过 3 米。    4. 4 安全用具严禁挪做其他用途使用,并注意保管,安全带、安全绳应放在空气流通、干燥处,以免受潮腐朽。    5. 机电设备安装    5. 1 机电设备不得带病工作。    5. 2 各类设备安装时, 机座必须稳固, 放置移动式机械设备时,应防止自重和外部荷重引起移动和倾倒。    5. 3 安装机械时, 不得将机械的拉线绑捆在脚手排架上, 没有经过技术负责人的批准, 不得利用脚手架做为起重机架和滑轮的支撑。当利用脚手排架作为起重机架起吊迁移设备时, 脚手排架应采取加固措施。    5. 4 施工用的动力电源线路及机械设备的绝缘性能必须良好, 布 线应整齐, 带电的裸线必须架设在人员碰触不到的位置。 设备动力电机必须安装地线后才能接通电源。    5. 5 架空敷设的电缆应架设牢固, 且其架设高度不应低于 3m~5m 。    5. 6 露天使用的机械设备的动力电机及其开关柜, 均应选用防水型或采取防水措施。    5. 7 在有易燃、 易爆气体的场所, 电器设备及线路均应满足防爆要求, 在大量蒸汽及粉尘的场所, 应满足密封、 防尘要求。    5. 8 能够散发大量热量的电气设备, 如电热器、 碘钨灯等不得靠近易燃物安装, 必须时应采取隔离、 隔热措施。    5. 9 连接电动机的电气回路, 应设开关并应设置有保护装置, 如保险丝或自动空气开关。 移动或电动机械, 应使用软橡胶电缆线, 严禁一闸接多台电动设备。    5. 10 电动机械设备拆除后, 不准留有可能带电的电线和部件,否则必须将电源切断, 并且将线头绝缘。    5. 11 架设线路的路径需选择合理, 避开易撞、 易碰、 潮湿场所。    6. 设备运行安全管理    6. 1 设备操作人员必须了解所操作的设备的构造、 工作原理, 熟 悉其性能、 规格、 保养方法和安全操作规程。    6. 2 开机前应先检查设备基础是否稳固, 转动部分的润滑系统是否良好, 制动器、 离合器是否灵敏、 可靠等, 确认良好后方可开机启动。    6. 3 设备运行时, 如遇异常情况, 应停机检查, 在特殊情况下,操作者可采取紧急安全措施, 并立即报告有关领导处理。   
边坡支护锚索施工安全操作规程.docx
下载提示

欢迎注册登陆领取积分/会员免费下载--获取途径:

1.上传文档获得2积分      2.签到获取。  3.个人中心获取邀请链接邀请好友获取积分   4.参加首页活动免费获取7天/90天会员

AI助手联系客服