登录
内容
内容
文库
首页
分类
文库专题
文档悬赏
文库移动端
网盘资源
标签库
智安生态
资讯
AI助手
智安导航
智安培训
考培中心
VIP
签到
文库
工程管理
环境保护验收报告
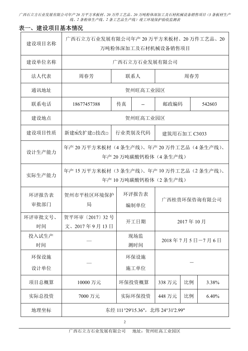
4石立方验收正文-水气噪声.doc
付费文档
积分文档
DOC
25页
下载0
2023-02-14
浏览53
收藏0
点赞0
评分-
80积分
温馨提示:当前文档最多只能预览 3 页,若文档总页数超出了 6 页,请下载原文档以浏览全部内容。
剩余22页未读,
下载浏览全部
收藏
已收藏
文档描述
4石立方验收正文-水气噪声.doc
下载提示
欢迎注册登陆领取积分/会员免费下载--获取途径:
1.上传文档获得2积分 2.签到获取。 3.个人中心获取邀请链接邀请好友获取积分 4.参加首页活动免费获取7天/90天会员
AI助手
|
联系客服
安全小e
123
个人认证
查看用户
该文档于
上传
推荐文档
最新文档
自主验收意见(育新屠宰).doc
自主验收意见(牧丰肉业).doc
自主验收意见(海坤).docx
卓驰--验收--正文(最终版).docx
织金县铁厂坝风电场一期工程验收意见.pdf
浙江新天龙科技股份有限公司节能减排项目竣工环境保护验收意见2018.12.16.doc
浙江超强交通科技有限公司竣工环境保护验收意见2018.12.16.doc
育新镇屠宰厂竣工环保验收报告11.7.docx
永胜县三川镇四维砂石场矿山建设项目竣工环境保护验收竣工环保验收意见20221106(四维石场公示版).pdf
永胜县三川镇四维砂石场矿山建设项目竣工环境保护验收.pdf
您正在使用低版本浏览器,为了获得更良好的体验,建议您升级浏览器,为您推荐:
谷歌浏览器
火狐浏览器
360浏览器
×
文库主页
上传文档
智安导航
安全资讯
智安ai
智安培训