文库 法规规章标准库 电气电力

DL647-2004 电站锅炉压力容器检验规程.pdf

付费文档 积分文档 PDF   86页   下载6   2023-08-11   浏览21386   收藏6   点赞2   评分-   110750字   10积分
温馨提示:当前文档最多只能预览 5 页,若文档总页数超出了 6 页,请下载原文档以浏览全部内容。
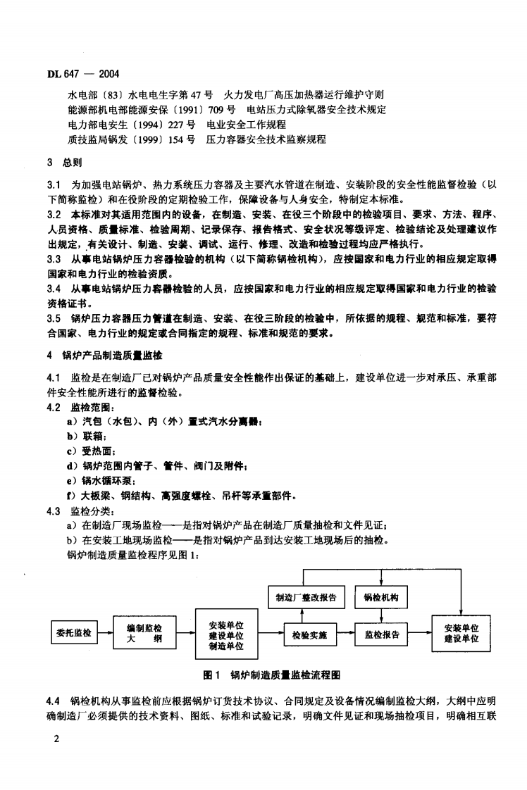
DL647-2004 电站锅炉压力容器检验规程.pdf 第1页
DL647-2004 电站锅炉压力容器检验规程.pdf 第2页
DL647-2004 电站锅炉压力容器检验规程.pdf 第3页
DL647-2004 电站锅炉压力容器检验规程.pdf 第4页
DL647-2004 电站锅炉压力容器检验规程.pdf 第5页
剩余81页未读, 下载浏览全部
ICS 27.100 F25 ±¸°¸ºÅ:13635-2004 OL ÖлªÈËÃñ¹²ºÍ¹úµçÁ¦ÐÐҵ±ê׼ DL 647һ2004 ´úÌæDL 647һ1998 µçվ¹ø¯ѹÁ¦ÈÝÆ÷¼ìÑ鹿³Ì Inspection code for boiler and pressure vessel in thermal power plant 2004-03-09·¢²¼ 2004-06-01ʵʩ ÖлªÈËÃñ¹²ºÍ¹ú¹ú¼Ò·¢չºÍ¸Ä¸ïίԱ»á ·¢²¼ DL 647 2004 ǰÑÔ¡¤....................................................................................................................¡°¶þII 1·¶Χ¡°........................................................ .¡¤ ......................................................... 1 2¹æ·¶ÐÔÒýÓÃÎļþ¡±....................................................................................................... 1 3×ÜÔò¡¤¡¤¡¤¡¤¡¤¡¤¡°¡°¡¤¡¤¡°¡°¡¤¡¤¡°¡°£¬¡¤¡°¡¤¡°¡°¡¤¡¤¡°¡±¡¤¡¤¡¤¡¤¡¤¡¤¡±¡¤¡±¡¤¡¤¡¤¡¤¡¤¡¤¡¤¡¤¡¤¡¤¡¤¡¤¡¤¡¤¡°¡°¡¤¡°¡¤¡±¡¤¡¤¡±¡¤¡°¡±¡¤¡±¡¤¡¤¡±¡¤¡¤¡¤¡¤¡¤¡¤¡°¡°¡¤¡°¡¤¡¤¡°¡±¡¤¡°¡¤¡­¡­2 4¹ø¯²úƷÖÆÔìÖÊÁ¿¼à¼ì¡¤¡¤¡¤¡¤¡°¡°¡¤¡¤¡¤¡¤¡¤£¬.¡°¡¤¡±£¬¡¤¡±¡°¡¤¡¤¡±¡¤¡±¡±¡¤¡¤¡¤¡¤¡¤¡¤¡¤¡¤¡¤¡¤¡¤¡¤¡¤¡¤¡¤¡¤¡¤¡°¡°¡¤¡±¡¤¡¤¡¤£¬¡¤¡¤¡¤¡¤¡±¡±¡¤¡°¡¤¡¤¡°¡¤¡°¡¤¡¤¡¤¡°¡°¡¤¡°һ2 5¹ø¯°²װÖÊÁ¿¼à¼ì¡¤............................................................................................. . ... 5 6ÔÚÒÛ¹ø¯¶¨ÆÚ¼ìÑé¡°¡¤¡¤¡¤¡¤¡°¡¤¡°¡¤¡°¡¤¡°¡¤¡¤¡¤¡°¡¤¡±¡¤¡¤¡±¡±¡¤¡±¡¤¡¤¡±¡±¡¤¡¤¡¤¡¤¡¤¡°¡°¡¤¡°¡¤¡¤¡°¡¤¡¤¡¤¡¤¡¤¡¤¡¤¡¤¡¤¡¤¡¤¡¤¡¤¡¤¡¤¡±¡±¡¤¡¤¡¤¡¤¡±¡¤¡¤¡¤¡°һ¡£¡¤¡¤¡°һ10 7ѹÁ¦ÈÝÆ÷²úƷÖÆÔìÖÊÁ¿¼à¼ì........................................................................................ .18 8ѹÁ¦ÈÝÆ÷°²װÖÊÁ¿¼à¼ì¡¤¡±¡°¡¤¡¤¡°¡°¡¤¡°£¬¡¤¡°¡±¡¤¡±¡¤¡¤¡¤¡¤¡±¡¤¡¤¡¤¡¤¡¤¡¤¡¤¡¤¡¤¡¤¡¤¡¤¡¤¡¤¡°¡°¡¤¡¤¡¤¡¤¡¤¡¤¡¤¡¤¡¤£¬¡¤£¬¡¤¡¤¡¤¡¤¡¤¡¤¡°¡¤¡°¡¤¡¤¡¤¡¤¡¤¡¤£¬¡¤¡¤¡¤¡¤¡±¡¤¡±¡¤¡±¡±һ19 9ÔÚÒÛѹÁ¦ÈÝÆ÷¶¨ÆÚ¼ìÑ顤¡¤¡¤£¬£¬¡±¡¤¡®¡¤¡¤¡¤¡¤¡¤¡¤¡¤¡¤¡¤¡¤¡¤¡¤¡¤¡¤¡°¡¤¡¤¡®¡¤¡¤¡¤¡®¡¤¡¤¡¤¡¤¡¤¡¤¡¤¡¤¡¤¡¤¡¤¡¤¡¤¡¤¡¤¡¤¡¤¡¤¡¤¡¤¡¤¡±¡¤¡±¡¤¡¤¡¤¡¤¡¤¡¤¡¤¡¤¡¤¡¤¡¤¡¤¡¤¡¤¡¤¡°¡¤¡¤¡°һ20 10ѹÁ¦¹ÜµÀԪ¼þÖÆÔìÖÊÁ¿¼à¼ì¡¤...................................................................................... 23 11ѹÁ¦¹ÜµÀ°²װÖÊÁ¿¼à¼ì¡°¡¤¡¤¡¤¡¤¡±¡¤¡¤¡¤¡¤¡¤¡±¡±¡¤¡±¡¤¡¤¡¤¡¤¡±¡¤¡¤¡¤¡¤¡¤¡¤¡¤¡¤¡¤¡°¡¤¡¤¡°¡¤¡¤¡¤¡¤¡¤¡¤¡¤¡±һ¡±.........................¡¤¡¤¡¤¡¤ .... .25 12ÔÚÒÛѹÁ¦¹ÜµÀ¶¨ÆÚ¼ì
DL647-2004 电站锅炉压力容器检验规程.pdf
下载提示

欢迎注册登陆领取积分/会员免费下载--获取途径:

1.上传文档获得2积分      2.签到获取。  3.个人中心获取邀请链接邀请好友获取积分   4.参加首页活动免费获取7天/90天会员

AI助手联系客服