文库 安全生产/应急管理 目标及职责 责任书

安全生产责任清单

付费文档 积分文档 安全生产资料 DOCX   10页   下载0   2022-12-29   浏览120   收藏0   点赞0   评分-   60积分
温馨提示:当前文档最多只能预览 6 页,若文档总页数超出了 6 页,请下载原文档以浏览全部内容。
安全生产责任清单 第1页
安全生产责任清单 第2页
安全生产责任清单 第3页
安全生产责任清单 第4页
安全生产责任清单 第5页
安全生产责任清单 第6页
剩余4页未读, 下载浏览全部
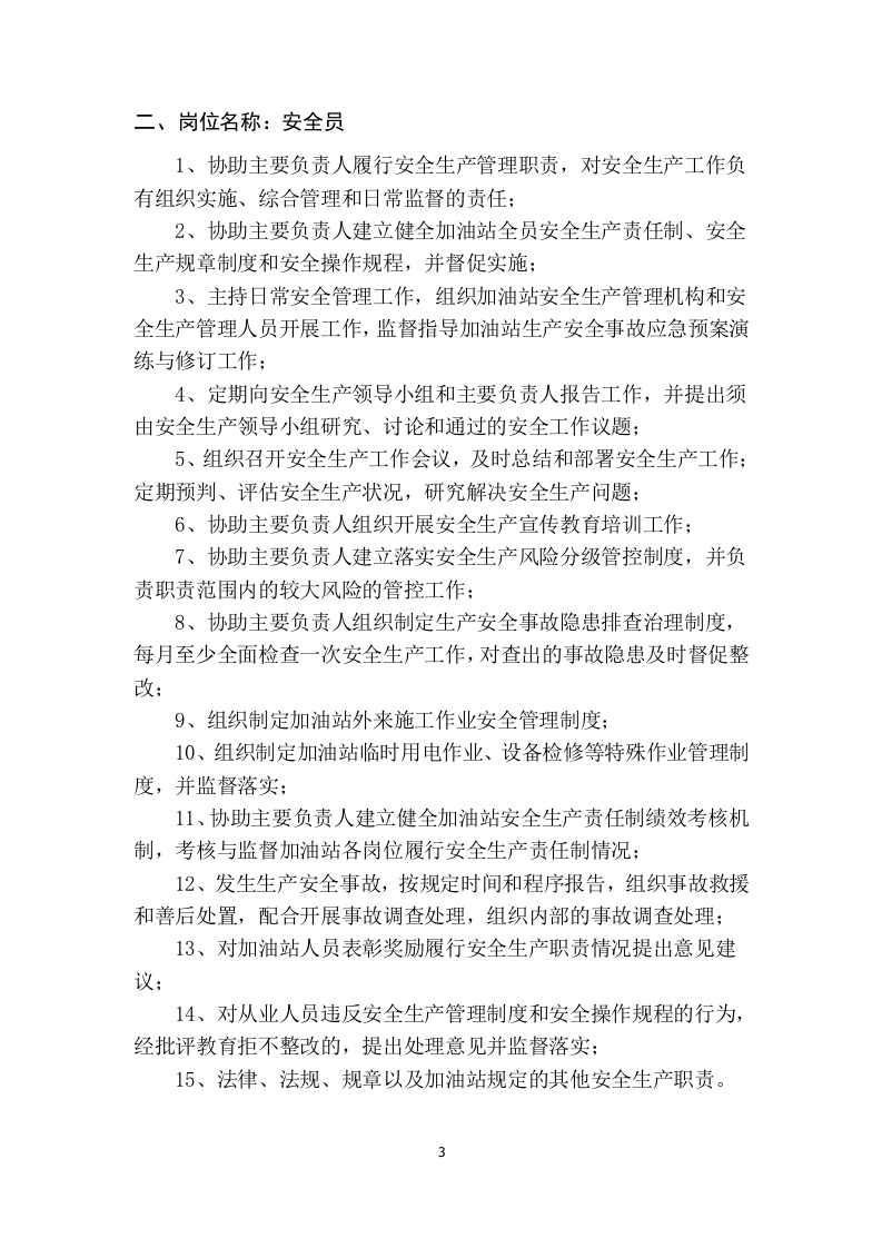
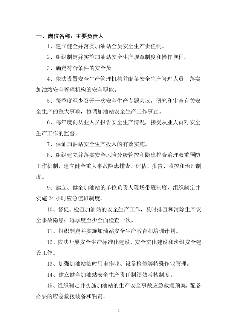
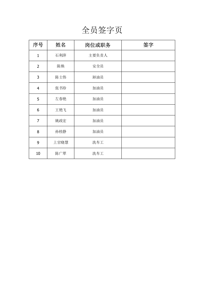
安全生产责任清单 临沂市罗庄区润程 加油站 主要负责人(签字): 202 2 年 1 月 3 日 全 员 签字页 序号 姓名 岗位或职务 签字 石利萍 主要负责人 陈焕 安全员 陈士伟 卸油员 张书珍 加油员 左春艳 加油员 王艳飞 加油员 姚政宏 加油员 孙桂静 加油员 上官晓慧 洗车工 陈广翠 洗车工 目 录 一、 岗位名称:主要负责人 1 二、 岗位名称:安全员 3 三、 岗位名称:班长 4 四、 岗位名称:卸油员 4 五、 岗位名称:加油员 6 六、 洗车工的安全职责 7 岗位名称: 主要负责人 1 、建立健全并落实 加油站 全员安全生产责任制。 2 、组织制定并实施 加油站 安全生产规章制度和操作规程。 3 、确定符合条件的安全 员 。 4 、依法设置安全生产管理机构并配备安全生产管理人员,落实 加油站 安全管理机构的安全职能。 5 、每季度至少召开一次安全生产专题会议,研究和审查有关安全生产的重大事项,协调 加油站 安全生产工作事宜。 6 、每年度向从业人员报告安全生产情况,接受从业人员对安全生产工作的监督。 7 、保证 加油站 安全生产投入的有效实施。 8 、组织建立并落实安全风险分级管控和隐患排查治理双重预防工作机制,建立健全重大事故隐患排查、评估、报告、监控和治理制度。 9 、建立、健全 加油站 的单位负责人现场带班制度,组织制定并实施 24 小时应急值班制度。 10 、督促、检查 加油站 的安全生产工作,及时排查和消除生产安全事故隐患;每季度至少全面检查 一次。 11 、组织制定并实施 加油站 安全生产教育和培训计划。 12 、依法开展安全生产标准化建设、安全文化建设和班组安全建设工作。 13 、加强 加油站 临时用电作业、设备检修等特殊作业管理。 14 、建立健全 加油站 安全生产责任制绩效考核制度。 15 、组织制定并实施 加油站 的生产安全事故应急救援预案,配备必要的应急救援装备和物资。 16 、按规定组织开展应急演练。 17 、及时、如实报告生产安全事故,组织事故抢救。 18 、法律、法规、规章规定的其他安全生产职责。 岗位名称:安全员 1 、协助主要负责人履行安全生产管理职责,对安全生产工作负有组织实施、综合管理和日常监督的责任; 2 、协助主要负责人建立健全 加油站 全员安全生产责任制、安全生产规章制度和安全操作规程,并督促实施; 3 、主持日常安全管理工作,组织 加油站 安全生产管理机构和安全生产管理人员开展工作,监督指导 加油站 生产安全事故应急预案演练与修订工作; 4 、定期向安全生产领导
安全生产责任清单
下载提示

欢迎注册登陆领取积分/会员免费下载--获取途径:

1.上传文档获得2积分      2.签到获取。  3.个人中心获取邀请链接邀请好友获取积分   4.参加首页活动免费获取7天/90天会员

AI助手联系客服