文库 安全生产/应急管理 教育培训 手册

建筑施工员工安全手册.docx

付费文档 积分文档 DOCX   28页   下载58   2024-04-29   浏览5184   收藏44   点赞45   评分-   12856字   90积分
温馨提示:当前文档最多只能预览 6 页,若文档总页数超出了 6 页,请下载原文档以浏览全部内容。
建筑施工员工安全手册.docx 第1页
建筑施工员工安全手册.docx 第2页
建筑施工员工安全手册.docx 第3页
建筑施工员工安全手册.docx 第4页
建筑施工员工安全手册.docx 第5页
建筑施工员工安全手册.docx 第6页
剩余22页未读, 下载浏览全部
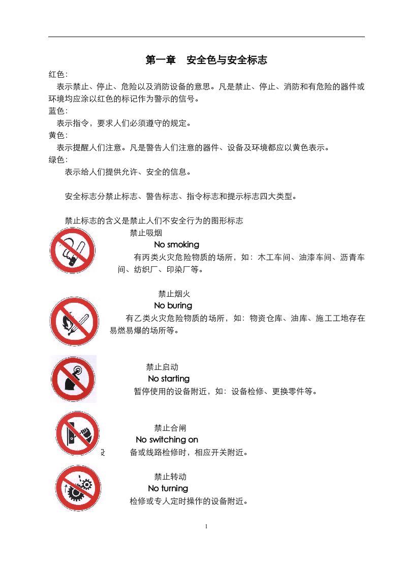
工 程 建 设 员 工 安 全 手 册 (进入工地时请随身携带) 前 言 本工程安全目标:不发生重伤及以上事故;不发生工程质量和大型施工机械一般及以上损坏事故;不发生重大火灾事故;不发生负主要责任的重大交通事故;不发生重大环境污染事故; 不发生对公司资产造成严重损失的事件;不发生职业病病例;轻伤事故不超过千分之三。 安全和健康是人类最基本的需求,是全面建设小康社会的重要内容和指标。随着社会的进步和全面建设小康社会进程的推进,“安全就是发展,安全就是效益”的科学观日益深入人心,“关注安全,关爱生命”,“以人为本、安全第一”,“遵章守法,关爱生命”已成为一种全新的安全理念。 安全生产是靠规章制度和现场管理的共同作用来实现,各类事故的发生大多都是员工由于缺乏安全常识和安全技术技能、违反制度和安全操作规程造成的。因此,向员工传播安全知识,加强安全宣传和教育,是我们搞好安全工作,增强全员安全生产意识和提高自我防范能力,减少各类安全事故发生的一项最重要的基础性工作。 事故是人为的,是可以避免的;安全也是人为的,是可以创造的,牢记安全生产责任重于泰山,时刻以“如临深渊,如履薄冰”的警钟长鸣于耳,细细做好安全防范工作,就能使每一个人远离事故伤害。相信我们北部燃机参建各方的每一位员工都能从这本手册中汲取安全知识武装自己,做到不伤害自己,不伤害别人,不被别人伤害。 希望这本手册能给我们每一位员工的家庭带来安康、吉祥、幸福、平安! 由于时间仓足,在编制整理之中有疏漏之处,敬请各位员工批评指正。 目 录 第一章 安全色与安全标志 1 第二章 相关法律法规 5 第三章 施工人员的权利和义务 6 第四章 安全生产中常用的术语
建筑施工员工安全手册.docx
下载提示

欢迎注册登陆领取积分/会员免费下载--获取途径:

1.上传文档获得2积分      2.签到获取。  3.个人中心获取邀请链接邀请好友获取积分   4.参加首页活动免费获取7天/90天会员

AI助手联系客服