文库 工程管理 环境保护验收报告

莱阳市龙旺庄新丰和印刷厂项目验收报告11.24.docx

付费文档 积分文档 报告 DOCX   50页   下载0   2023-02-14   浏览55   收藏0   点赞0   评分-   19226字   80积分
温馨提示:当前文档最多只能预览 3 页,若文档总页数超出了 6 页,请下载原文档以浏览全部内容。
莱阳市龙旺庄新丰和印刷厂项目验收报告11.24.docx 第1页
莱阳市龙旺庄新丰和印刷厂项目验收报告11.24.docx 第2页
莱阳市龙旺庄新丰和印刷厂项目验收报告11.24.docx 第3页
剩余47页未读, 下载浏览全部
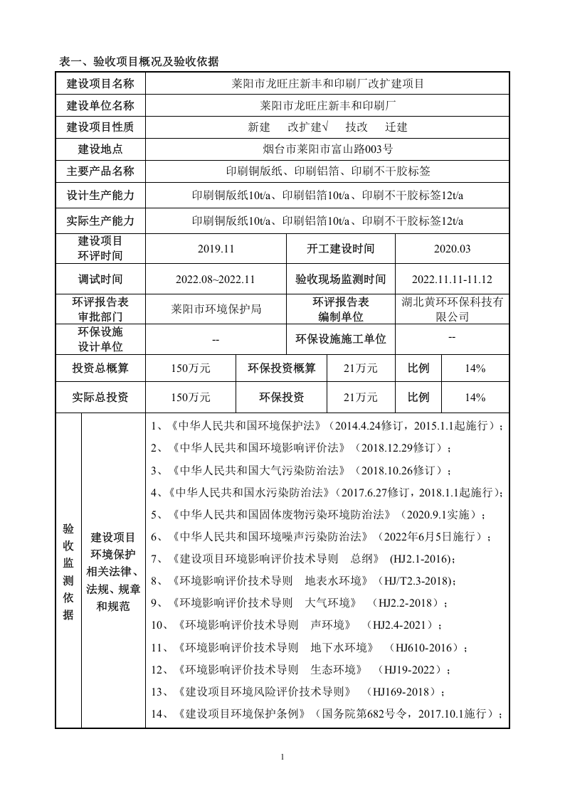
莱阳市龙旺庄新丰和印刷厂 莱阳市龙旺庄新丰和印刷厂改扩建项目 竣工环境保护验收监测报告表 建设单位: 莱阳市龙旺庄新丰和印刷厂 编制单位: 莱阳市龙旺庄新丰和印刷厂 二〇二二年 十一 月 建设单位法人代表 : (签字) 编制单位法人代表 : (签字) 项 目 负 责 人 : 报 告 编 写 人: 建设单位: 莱阳市龙旺庄新丰和印刷厂 编制单位: 莱阳市龙旺庄新丰和印刷厂 电话: 13346383888 电话: 13346383888 传真 : / 传真 : / 邮编: 2652 00 邮编: 2652 00 地址: 烟台市莱阳市富山路 003 号 地址: 烟台市莱阳市富山路 003 号 表一、验收项目概况及验收依据 建设项目名称 莱阳市龙旺庄新丰和印刷厂改扩建项目 建设单位名称 莱阳市龙旺庄新丰和印刷厂 建设项目性质 新建 改扩建 √ 技改 迁建 建设地点 烟台市莱阳市富山路 003 号 主要产品名称 印刷 铜版纸 、印刷 铝箔 、印刷 不干胶标签 设计生产能力 印刷 铜版纸 1 0 t/a 、印刷 铝箔 1 0 t/a 、印刷 不干胶标签 1 2 t/a 实际生产能力 印刷 铜版纸 1 0 t/a 、印刷 铝箔 1 0 t/a 、印刷 不干胶标签 1 2 t/a 建设项目 环 评时间 20 19 . 1 1 开工建设时间 20 2 0 . 0 3 调试时间 2022.0 8 ~2022. 11 验收现场监测时间 2022. 11 . 11 - 11 . 12 环 评报告 表 审批部门 莱阳 市环境保护 局 环 评报告 表 编制单位 湖北黄环环保科技有限公司 环保设施 设计单位 -- 环保设施施工单位 -- 投资总概算 150 万元 环保投资概算 21 万元 比例 14 % 实际总投资 150 万元 环保投资 21 万元 比例 14% 验收监测依据 建设项目环境保护相关法律、法规、规章和规范 1 、《中华人民共和国环境保护法》( 2014.4.24 修订, 2015.1.1 起施行 ); 2 、《中华人民共和国环境影响评价法》 ( 2018.12.29 修订 ); 3 、《中华人民共和国大气污染防治法》( 2018.10.26 修订); 4 、《中华人民共和国水污染防治法》( 2017.6.27 修订, 2018.1.1 起施行 ); 5 、 《中华人民共和国固体废物污染环境防治法》( 2020.9.1 实施); 6 、《中华人民共和国环境噪声污染防治法》( 2022 年 6 月 5 日施行); 7 、《建设项目环境影响评价技术导则 总纲》 (HJ2.1-2016) ; 8 、《环境影响评价技术导则 地表水环境》( HJ/T2.3-2018) ; 9 、《环境影响评价技术导则 大气环境》 ( HJ2.2-2018 ); 10 、《环境影响评价技术导则 声环境》 ( HJ2.
莱阳市龙旺庄新丰和印刷厂项目验收报告11.24.docx
下载提示

欢迎注册登陆领取积分/会员免费下载--获取途径:

1.上传文档获得2积分      2.签到获取。  3.个人中心获取邀请链接邀请好友获取积分   4.参加首页活动免费获取7天/90天会员

AI助手联系客服